|
Wyjście Spis treści Wstecz Dalej
Autor artykułu |
©2026 mgr Jerzy Wałaszek
|

If you use Microchip copyrighted material solely for educational (non-profit) purposes falling under the “fair use” exception of the U.S. Copyright Act of 1976 then you do not need Microchip’s written permission. For example, Microchip’s
permission is not required when using copyrighted material in:
https://www.microchip.com/about-us/legal-information/copyright-usage-guidelines
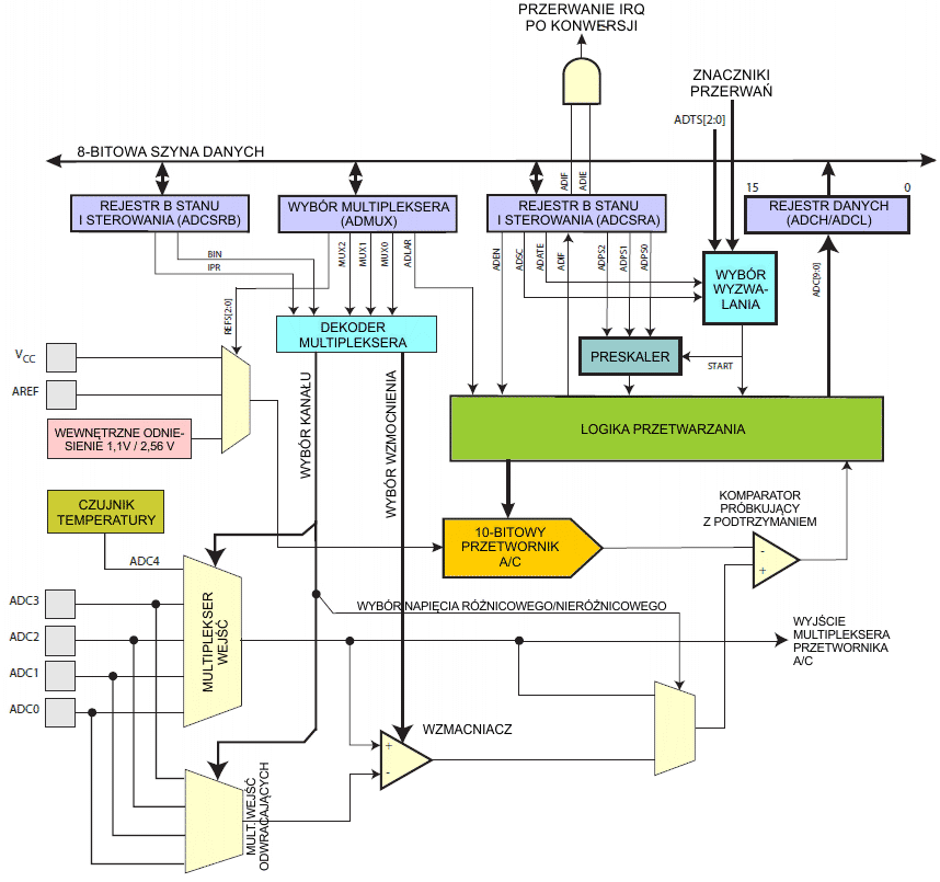
Przetwornik posiada obwód próbkowania z podtrzymaniem, który zapewnia, iż napięcie wejściowe do przetwornika jest utrzymywane na stałym poziomie podczas konwersji. Poniższy rysunek przedstawia schemat blokowy przetwornika,

Wewnętrzne napięcie odniesienia ma wartość znamionową 1,1V lub 2,56 V. Alternatywnie można używać napięcia VCC jako napięcia odniesienia dla kanałów nieróżnicowych. Istnieje również opcja korzystania z zewnętrznego napięcia odniesienia i wyłączenia wewnętrznego napięcia odniesienia.
Przetwornik analogowo/cyfrowy zamienia analogowe napięcie wejściowe na 10-bitową wartość za pomocą kolejnych przybliżeń. Wartość minimalna reprezentuje GND, a wartość maksymalna reprezentuje napięcie odniesienia (VCC, napięcie na końcówce AREF lub wewnętrzne 1,1 V / 2,56 V), które dla przetwornika można wybrać przez zapis do bitów REFS[2:0] w rejestrze ADMUX. Opcjonalnie wewnętrzne napięcie odniesienia można odsprzęgnąć zewnętrznym kondensatorem podłączonym do końcówki AREF, co polepszy odporność na zakłócenia.

Analogowy kanał wejściowy oraz wzmocnienie różnicowe są
wybierane przez zapis bitów MUX[3:0] w ADMUX.
Jako kanał nieróżnicowy dla przetwornika A/C może być wybrana
dowolna z końcówek wejściowych ADC3:0. Przy pomiarach
różnicowych można wybierać jako wejścia nieodwracające ADC2 lub
ADC0, a ADC0, ADC1, ADC2 lub ADC3 jako wejścia odwracające do
wzmacniacza różnicowego.
Jeśli zostały wybrane kanały różnicowe, to stopień wzmocnienia różnicowego wzmacnia różnicę napięcia pomiędzy wybraną parą wejść przez wybrany współczynnik 1x lub 20x, zgodnie z ustawieniami bitów MUX[3:0] w ADMUX. Ta wzmocniona wartość staje się następnie wejściem analogowym dla przetwornika A/C. Dla kanałów nie-różnicowych stopień wzmacniający jest całkowicie omijany.
Jeśli wejście ADC0 lub ADC2 zostanie wybrane jako zarówno wejście odwracające jak i nieodwracające dla wzmacniacza różnicowego (ADC0-ADC0 lub ADC2-ADC2), to napięcie niezrównoważenia można zmierzyć bezpośrednio jako wynik przetwarzania. Otrzymaną wartość można następnie odejmować od kolejnych wyników przetwarzania przy tym samym ustawieniu wzmocnienia, aby zmniejszyć błąd niezrównoważenia poniżej 1 LSW.
Wewnątrzukładowy czujnik temperatury jest wybierany przez zapis kodu “1111” do bitów MUX[3:0] w rejestrze ADMUX, gdy jako wejście jest wybrany kanał ADC4.
Przetwornik A/C jest włączany przez ustawienie bitu ADEN w rejestrze ADCSRA. Wybory napięcia odniesienia i kanałów wejściowych nie wejdą w życie, dopóki nie zostanie ustawiony bit ADEN. Gdy bit ADEN jest wyzerowany, przetwornik A/C nie pobiera prądu, zatem zaleca się wyłączać przetwornik przed wejściem w tryby uśpienia oszczędzające energię.
Przetwornik A/C generuje 10-bitowy wynik, który będzie obecny w rejestrach danych przetwornika, ADCH i ADCL. Standardowo wynik jest prezentowany z wyrównaniem do prawej strony, lecz może być opcjonalnie prezentowany z wyrównaniem lewostronnym przez ustawienie bitu ADLAR w rejestrze ADMUX.
Jeśli wynik jest wyrównany lewostronnie i nie jest potrzebna wyższa precyzja od 8 bitów, to wystarczy odczytać rejestr ADCH. W przeciwnym razie najpierw musi być odczytany rejestr ADCL, a następnie ADCH, aby zagwarantować, iż zawartość rejestrów danych należą do tej samej konwersji. Gdy zostaje odczytany rejestr ADCL, przetwornik A/C ma zablokowany dostęp do rejestrów danych, żaden z nich nie będzie uaktualniony i wynik konwersji zostanie utracony. Gdy odczytywany jest rejestr ADCH, przetwornik A/C otrzymuje z powrotem dostęp do ADCH i ADCL.
Przetwornik A/C posiada swoje własne przerwanie, które może zostać wyzwolone przy zakończeniu konwersji. Gdy dostęp przetwornika A/C do rejestrów danych jest wzbroniony pomiędzy odczytem ADCH i ADCL, przerwanie zostanie wyzwolone, nawet, gdy wynik będzie utracony.
Alternatywnie można wyzwolić przetwarzanie automatycznie z różnych źródeł. Automatyczne wyzwalanie jest włączane przez ustawienie bitu ADATE (ang. ADC Auto Trigger Enable bit) w rejestrze ADCSRA. Źródło wyzwalania jest wybierane ustawieniami bitów ADTS (ang. ADC Trigger Select bits) w rejestrze ADCSRB. Gdy w wybranym sygnale wyzwalającym pojawi się dodatnie zbocze (0 → 1), preskaler przetwornika A/C zostaje zresetowany i rozpoczyna się przetwarzanie. Udostępnia to metodę rozpoczynania przetwarzań w stałych okresach czasu. Jeśli sygnał wyzwalający jest wciąż ustawiony, gdy przetwarzanie zostaje ukończone, nowe przetwarzanie nie rozpocznie się. Jeśli w trakcie przetwarzania pojawi się kolejne zbocze dodatnie w sygnale wyzwalania, to zbocze to zostanie zignorowane. Zwróć uwagę, iż znacznik przerwania zostanie ustawiony nawet wtedy, gdy określone przerwanie jest zablokowane lub bit globalnego włączania przerwań (bit I) w rejestrze SREG jest wyzerowany. Stąd przetwarzanie może zostać wyzwolone bez powodowania przerwania. Jednakże znacznik przerwania musi zostać wyzerowany w celu wyzwolenia nowego przetwarzania przy następnym zdarzeniu przerwania.
Obwód
wyzwalania automatycznego

Używanie znacznika przerwania z przetwornika A/C (ang. ADC Interrupt Flag, ADIF) jako źródła wyzwalania powoduje, iż przetwornik A/C rozpoczyna nowe przetwarzanie jak tylko zakończy obecne. W takim przypadku przetwornik A/C pracuje w trybie ciągłym (ang. Free Running mode), ciągle próbkując napięcie wejściowe i uaktualniając rejestr danych. Pierwsze przetwarzanie musi zostać rozpoczęte przez zapis logicznej jedynki do bitu ADSC w ADCSRA. W tym trybie przetwornik A/C będzie wykonywał kolejne przetwarzania niezależnie od wyzerowania znacznika przerwań z przetwornika ADIF.
Jeśli zostanie wybrane wyzwalanie automatyczne (ang. Auto Triggering), to pojedyncze przetwarzanie może rozpocząć się po zapisaniu jedynki do bitu ADSC w ADCSRA. Bit ADSC można również używać do określania, czy przetwarzanie jest w toku. Podczas przetwarzania bit ADSC będzie dawał odczyt jeden bez względu na sposób rozpoczęcia tego przetwarzania.
Preskaler przetwornika A/C

Gdy rozpoczyna się pojedyncze przetwarzanie przez ustawienie bitu ADSC w ADCSRA, to przetwarzanie to startuje od następnego narastającego zbocza cyklu zegarowego przetwornika A/C.
Normalne przetwarzanie zajmuje 13 cykli zegarowych przetwornika A/C. Pierwsze przetwarzanie po włączeniu przetwornika A/C (ustawienie ADEN w ADCSRA) zabiera 25 cykli zegarowych w celu inicjalizacji obwodów analogowych, jak pokazuje poniższy rysunek.
Wykres czasowy
przetwornika A/C, pierwsze przetwarzanie (tryb
pojedynczego przetwarzania)

Gdy napięcie odniesienia zostanie wybrane jako wejście dla przetwornika A/C, upłynie pewien czas, zanim napięcie to ustabilizuje się. Jeśli nie będzie ustabilizowane, to pierwsza wartość odczytana po pierwszym przetwarzaniu może być zła.
Właściwe próbkowanie z podtrzymaniem próbki ma miejsce 1,5 cyklu zegara przetwornika A/C po rozpoczęciu normalnego przetwarzania i 13,5 cykli zegara po rozpoczęciu pierwszego przetwarzania. Gdy przetwarzanie jest ukończone, wynik zostaje zapisany do rejestrów danych przetwornika A/C, a znacznik ADIF jest ustawiany. W trybie pojedynczego przetwarzania bit ADSC jest jednocześnie zerowany. Program może wtedy ponownie ustawić ADSC, a nowe przetwarzanie zostanie zainicjowane przy pierwszym narastającym zboczu zegara przetwornika A/C.
Wykres czasowy
przetwornika A/C, jedno przetwarzanie

Gdy jest używane automatyczne wyzwalanie, preskaler zostaje zresetowany w momencie wystąpienia zdarzenia wyzwalającego, co pokazuje poniższy rysunek. Zapewnia to stałe opóźnienie od zdarzenia wyzwalającego do rozpoczęcia przetwarzania. W tym trybie próbkowanie z podtrzymaniem ma miejsce dwa cykle zegara przetwornika A/C po narastającym zboczu w sygnale źródła wyzwalającego. Trzy dodatkowe cykle zegara przetwornika A/C są wykorzystywane do synchronizacji sieci logicznej.
Wykres czasowy
przetwornika A/C, przetwarzanie z automatycznym wyzwalaniem

W trybie ciągłym (ang. Free Running mode) nowe przetwarzanie rozpoczyna się natychmiast po ukończeniu poprzedniego przetwarzania, natomiast bit ADSC pozostaje w stanie wysokim.
Wykres czasowy
przetwornika A/C, przetwarzanie w trybie ciągłym

Poniższa tabela podsumowuje czasy przetwarzania:
| Warunek | Próbkowanie z podtrzymaniem od startu przetwarzania | Czas przetwarzania (cykle) |
| Pierwsze przetwarzanie | 13,5 | 25 |
| Normalne przetwarzania | 1,5 | 13 |
| Przetwarzania z autowyzwalaniem | 2 | 13,5 |
Jeśli używane jest automatyczne wyzwalanie, to dokładny czas zdarzenia wyzwalania może być nieokreślony. Należy ze specjalną ostrożnością modyfikować rejestr ADMUX, aby kontrolować, które przetwarzanie zostanie wykonane z nowymi ustawieniami.
Jeśli oba bity ADATE i ADEN zostaną wpisane jako jedynki, to zdarzenie przerwania może wystąpić w dowolnym momencie. Jeśli w tym okresie jest modyfikowany rejestr ADMUX, to użytkownik nie będzie w stanie określić, czy następne przetwarzanie zostanie oparte na starych ustawieniach, czy na nowych. ADMUX można bezpiecznie modyfikować w jeden z następujących sposobów:
Gdy rejestr ADMUX jest modyfikowany w jednym z powyższych warunków, to nowe ustawienia wpłyną na następne przetwarzanie w przetworniku A/C.
Przy zmianie wyboru kanałów użytkownik powinien stosować się do poniższych wskazówek, aby zapewnić wybór poprawnego kanału:
W trybie pojedynczego przetwarzania (ang. Single Conversion mode) zawsze wybieraj kanał przed rozpoczęciem przetwarzania. Wybór kanału może być zmieniony po upływie jednego cyklu zegarowego przetwornika A/C od zapisu jedynki do bitu ADSC. Jednakże najprostszym sposobem jest odczekanie, aż przetwarzanie zakończy się, zanim wykona się zmianę wyboru kanału.
W trybie pracy ciagłej (ang.Free Running mode) zawsze wybieraj kanał przed uruchomieniem pierwszego przetwarzania. Wybór kanału może być zmieniony po upływie jednego cyklu zegarowego przetwornika A/C od zapisu jedynki do bitu ADSC. Jednakże najprostszym sposobem jest odczekanie na zakończenie pierwszego przetwarzania, a wtedy można zmienić wybór kanału. Ponieważ następne przetwarzanie zostało już rozpoczęte, to jego wynik będzie odzwierciedlał poprzednie ustawienie kanału. Kolejne przetwarzania będą odzwierciedlać nowy wybór kanału.
Napięcie odniesienia dla przetwornika A/C (VREF) wskazuje zakres przetwarzania napięć w przetworniku. Jeśli w kanale analogowym podłączonym do wejścia przetwornika A/C napięcie przekracza VREF, to wynik przetwarzania da wartość bliską 0x3FF. Jako VREF można wybrać VCC, wewnętrzne napięcie odniesienia 1,1V / 2,56 V lub zewnętrzne napięcie odniesienia z końcówki AREF. Pierwsze przetwarzanie w przetworniku A/C po przełączeniu napięcia odniesienia może nie być dokładne i zaleca się użytkownikowi odrzucenie jego wyniku.
Zwróć uwagę, że przetwornik A/C nie zostanie automatycznie wyłączony, gdy mikroprocesor wejdzie w inne tryby uśpienia niż tryb bezczynności oraz tryb zmniejszania szumu przetwornika A/C. Użytkownik powinien wpisać zero do bitu ADEN przed wejściem do takich trybów uśpienia, aby zapobiec nadmiernemu poborowi energii.

Kondensator pokazany na rysunku przedstawia całkowitą pojemność, łącznie z kondensatorem CS/H oraz z wszelkimi obcymi i pasożytniczymi pojemnościami wewnątrz mikrokontrolera. Podana wartość jest najgorszym przypadkiem.
Przetwornik A/C jest zoptymalizowany dla sygnałów analogowych o impedancji wyjściowej w przybliżeniu 10 kΩ lub mniejszej. Dla takich źródeł czas próbkowania będzie pomijalny. Jeśli zostanie użyte źródło o większej impedancji, czas próbkowania będzie zależał od tego, jak długo źródło potrzebuje ładować kondensator CS/H. Tutaj może być duży rozrzut. Zaleca się użytkownikom używania źródeł o niskiej impedancji oraz wolnozmiennych sygnałów, ponieważ to minimalizuje czas ładowania kondensatora CS/H do pożądanej wartości napięcia wejściowego.
Składowe sygnału wyższe od częstotliwości Nyquista (fADC / 2) nie powinny być obecne, aby uniknąć nieprzewidywalnych zniekształceń. Należy usunąć składowe o wysokich częstotliwościach za pomocą filtru dolnoprzepustowego przed przekazaniem sygnałów jako wejścia dla przetwornika A/C.
Tam, gdzie wymagana jest wysoka dokładność przetwornika A/C, zaleca się stosowanie trybu zmniejszania szumu, co opisano powyżej. Dobrze zaprojektowany system z właściwie rozmieszczonymi, zewnętrznymi kondensatorami bocznikowymi zmniejsza potrzebę stosowania trybu zmniejszania szumu dla przetwornika A/C.




Dla konwersji nieróżnicowej wynik ma postać:

gdzie VIN jest napięciem na wybranej końcówce wejściowej, a VREF jest wybranym napięciem odniesienia. 0x000 reprezentuje napięcie o poziomie masy analogowej, a 0x3FF reprezentuje wybrane napięcie odniesienia minus jeden LSB (najmłodszy bit).
Jeśli użyte zostają kanały różnicowe i unipolarny tryb wejścia, to wynik ma postać:

gdzie VPOS jest napięciem na końcówce wejścia nieodwracającego, VNEG jest napięciem na końcówce wejścia odwracajacego, VREF jest wybranym napięciem odniesienia. Napięcie końcówki nieodwracającej zawsze musi być wyższe niż napięcie końcówki odwracającej, w przeciwnym razie różnica napięć nasyci się do zera. Wynik jest przedstawiany w zakresie od 0x000 (0) do 0x3FF (+1023). Wzmocnienie GAIN ma wartość albo 1x, albo 20x.
Jeśli używane są kanały różnicowe i bipolarny tryb wejścia, to wynik konwersji będzie miał postać:

gdzie VPOS oznacza napięcie na końcówce wejścia nieodwracającego, VNEG jest napięciem na końcówce wejścia odwracającego, a VREF to wybrane napięcie odniesienia. Wynik jest przedstawiany w postaci uzupełnienia do dwóch od 0x200 (-512) do 0x1FF (+511). Wzmocnienie GAIN ma wartość albo 1x, albo 20x. Zauważ, iż jeśli użytkownik chce wykonać szybkie sprawdzenie polaryzacji wyniku, to wystarczy odczytać najstarszy bajt MSB wyniku (ADC9 w ADCH). Jeśli bit ma wartość jeden, to wynik jest ujemny, a jeśli bit ma wartość zero, to wynik jest dodatni lub równy zero.
Standardowo przetwornik A/C pracuje w unipolarnym trybie wejścia, lecz tryb bipolarny można wybrać przez zapis jedynki do bitu BIN w rejestrze ADCSRB. W bipolarnym trybie wejścia dozwolone są ujemne różnice napięć i dlatego napięcie na końcówce wejścia odwracającego może być również większe od napięcia na końcówce wejścia nieodwracającego.
Mierzone napięcie jest liniowo zależne od temperatury, co przedstawia poniższa tabela. Czułość wynosi około 1 LSB / °C, a dokładność zależy od metody kalibracji zastosowanej przez użytkownika. Typowo dokładność pomiaru po pojedynczej kalibracji temperaturowej ma wartość ±10°C przy założeniu, że kalibracji dokonano w temperaturze pokojowej. Lepszą dokładność uzyskuje się przy zastosowaniu dwóch temperatur do kalibracji.
Temperatura w funkcji napięcia wyjściowego z czujnika (przypadek typowy)
| Temperatura | -40°C | +25°C | +85°C |
| Wynik pomiaru | 230LSB | 300LSB | 370LSB |
Wartości w tabeli są wartościami typowymi. Jednakże z uwagi na rozrzuty parametrów w produkcji napięcie wyjściowe z czujnika temperatury może przyjmować inne wartości w różnych egzemplarzach mikrokontrolera. Aby móc otrzymywać bardziej dokładne wyniki pomiar temperatury może zostać skalibrowany w programie aplikacji. Kalibrację programową można wykonać przy użyciu wzoru:
T = k * ((ADCH << 8) | ADCL)
+ TOS
gdzie ADCH i ADCL są rejestrami danych przetwornika, k jest współczynnikiem ustalonego nachylenia, a TOS jest wartością niezrównoważenia czujnika temperatury. Zwykle k jest bliskie 1,0 i przy kalibracji jednopunktowej można go pominąć. Gdy jest potrzebna wyższa dokładność, współczynnik k należy oszacować dokonując pomiarów w dwóch różnych temperaturach.
| Bit | 7 | 6 | 5 | 4 | 3 | 2 | 1 | 0 | |
| 0x07 | REFS1 | REFS0 | ADLAR | REFS2 | MUX3 | MUX2 | MUX1 | MUX0 | ADMUX |
| Zapis/Odczyt | Z/O | Z/O | Z/O | Z/O | Z/O | Z/O | Z/O | Z/O | |
| Wartość początkowa | 0 | 0 | 0 | 0 | 0 | 0 | 0 | 0 |
| REFS2 | REFS1 | REFS0 | Wybór napięcia odniesienia |
| X | 0 | 0 | Jako odniesienie używane jest VCC, odłączone od PA0 (AREF). |
| X | 0 | 1 | Zewnętrzne napięcie odniesienia na PB0 (AREF), wewnętrzne odniesienie wyłączone . |
| 0 | 1 | 0 | Wewnętrzne napięcie odniesienia 1,1V. |
| 0 | 1 | 1 | Zarezerwowane |
| 1 | 1 | 0 | Wewnętrzne napięcie odniesienia 2,56V bez kondensatora, odłączone od PB0 (AREF)(1). |
| 1 | 1 | 1 | Wewnętrzne napięcie odniesienia 2,56V z kondensatorem podłączonym do PB0 (AREF)(1). |
Uwaga: 1. Aby wygenerować napięcie 2,56 V mikrokontroler musi być zasilany napięciem 3V.
Jeśli bity te zostaną zmienione podczas konwersji, to zmiana nie wejdzie w życie aż do zakończenia tej konwersji (bit ADIF w ADCSR ustawiony). Również zwróć uwagę, iż po zmianie tych bitów następna konwersja zajmie 25 cykli zegarowych przetwornika A/C.
Należy bardzo uważać przy zmianie kanałów różnicowych. Po wyborze kanału różnicowego, stopień wejściowy może wymagać nieco czasu do ustabilizowania się. Dlatego zalecane jest, aby wymuszać na przetworniku wykonanie długiej konwersji po zmianie multipleksera lub ustawień napięcia odniesienia. Można to wykonać przez wyłączenie przetwornika A/C, dokonanie zmian ustawień napięcia odniesienia, a następnie ponowne włączenie przetwornika A/C. Alternatywnie należy pominąć pierwszy wynik konwersji po zmianie ustawień napięcia odniesienia.
Nie zaleca się używania zewnętrznych napięć odniesienia AREF wyższych niż VCC - 1V dla kanałów ze wzmocnieniem różnicowym, ponieważ wpłynie to na dokładność przetwornika A/C.
Bit ADLAR wpływa na sposób prezentacji wyniku przetwarzania przetwornika A/C w rejestrze danych ADC. Aby wynik był prezentowany z dosunięciem lewostronnym, wpisz do bitu ADLAR jedynkę logiczną. W przeciwnym razie wynik będzie dosunięty do prawej strony. Zmiana bitu ADLAR wpływa natychmiast na rejestr danych ADC, bez względu na trwające przetwarzania. Więcej na temat tego bitu znajdziesz w opisie rejestru ADC.
Wartość tych bitów określa kombinację wejść analogowych podłączonych do przetwornika A/C. W przypadku wejścia różnicowego (ADC0 - ADC1 lub ADC2 - ADC3) wybierają one również wzmocnienie. Wybranie ADC2 lub ADC0 jako obu wejść dla różnicowego stopnia wzmocnienie umożliwia pomiary niezrównoważenia. Wybór nieróżnicowego kanału ADC4 uaktywnia czujnik temperatury. Szczegóły podaje poniższa tabelka. Jeśli bity te zostaną zmienione podczas konwersji, to zmiana nie wejdzie w życie aż do zakończenia tej konwersji (bit ADIF w ADCSR ustawiony).
| MUX[3:0] | Wejście nieróżnicowe |
Wejście nieodwracające |
Wejście odwracające |
Wzmocnienie |
| 0000 | ADC0 (PB5) | Nie dotyczy | ||
| 0001 | ADC1 (PB2) | |||
| 0010 | ADC2 (PB4) | |||
| 0011 | ADC3 (PB3) | |||
| 0100 | Nie dotyczy | ADC2 (PB4) | ADC2 (PB4) | 1x |
| 0101(1) | ADC2 (PB4) | ADC2 (PB4) | 20x | |
| 0110 | ADC2 (PB4) | ADC3 (PB3) | 1x | |
| 0111 | ADC2 (PB4) | ADC3 (PB3) | 20x | |
| 1000 | ADC0 (PB5) | ADC0 (PB5) | 1x | |
| 1001 | ADC0 (PB5) | ADC0 (PB5) | 20x | |
| 1010 | ADC0 (PB5) | ADC1 (PB2) | 1x | |
| 1011 | ADC0 (PB5) | ADC1 (PB2) | 20x | |
| 1100 (2) | VBG | Nie dotyczy | ||
| 1101 | GND | |||
| 1110 | Nie dotyczy | |||
| 1111 (3) | ADC4 | |||
| Bit | 7 | 6 | 5 | 4 | 3 | 2 | 1 | 0 | |
| 0x06 | ADEN | ADSC | ADATE | ADIF | ADIE | ADPS2 | ADPS1 | ADPS0 | ADCSRA |
| Zapis/Odczyt | Z/O | Z/O | Z/O | Z/O | Z/O | Z/O | Z/O | Z/O | |
| Wartość początkowa | 0 | 0 | 0 | 0 | 0 | 0 | 0 | 0 |
Zapisanie jedynki do tego bitu włącza moduł przetwornika A/C. Zapis zera powoduje wyłączenie przetwornika A/C. Wyłączenie przetwornika podczas wykonywania przetwarzania spowoduje jego przerwanie i zakończenie.
W trybie pojedynczego przetwarzania (ang. Single Conversion mode), zapisuj ten bit logiczną jedynką, aby rozpocząć każde przetwarzanie. W trybie ciągłym (ang. Free Running mode) zapisz do tego bitu jedynkę, aby rozpocząć pierwsze przetwarzanie. Pierwsze przetwarzanie po włączeniu przetwornika zajmuje 25 cykli zegarowych przetwornika A/C zamiast standardowo 13. W trakcie tego pierwszego przetwarzania wykonywana jest inicjalizacja przetwornika A/C.
W trakcie przetwarzania bit ADSC będzie dawał odczyt 1. Gdy przetwarzanie się zakończy, wróci do stanu zero. Zapis zera do tego bitu nie daje żadnego efektu.
Gdy bit ten zostanie zapisany jedynką logiczną, włącza się automatyczne wyzwalanie przetwornika A/C. Przetwornik A/C rozpocznie przetwarzanie przy narastającym zboczu wybranego sygnału wyzwalającego. Źródło wyzwalania wybierane jest za pomocą ustawienia bitów ADTS w rejestrze ADCSRB.
Ten bit jest ustawiany, gdy ukończone zostanie przetwarzanie w przetworniku A/C i rejestry danych zostaną uaktualnione. Przerwanie przy zakończeniu przetwarzania w przetworniku A/C jest wykonywane, jeśli są ustawione oba bity ADIE i I w rejestrze SREG. Bit ADIF jest zerowany przy wykonaniu odpowiedniego wektora obsługi przerwania. Alternatywnie można wyzerować ADIF przez zapis do tego bitu logicznej jedynki. Miej świadomość, iż odczyt-modyfikacja-zapis rejestru ADCSRA może spowodować zablokowanie oczekującego przerwania. Odnosi się to również do instrukcji SBI i CBI.
Gdy bit ten zostanie zapisany stanem 1 oraz jest ustawiony bit I w rejestrze SREG, to uaktywnia się przerwanie przy zakończeniu przetwarzania w przetworniku A/C.
Bity te określają współczynnik podziału pomiędzy częstotliwością zegara systemowego a częstotliwością wejściową do przetwornika A/C.
| ADPS2 | ADPS1 | ADPS0 | Współczynnik podziału |
| 0 | 0 | 0 | 2 |
| 0 | 0 | 1 | 2 |
| 0 | 1 | 0 | 4 |
| 0 | 1 | 1 | 8 |
| 1 | 0 | 0 | 16 |
| 1 | 0 | 1 | 32 |
| 1 | 1 | 0 | 64 |
| 1 | 1 | 1 | 128 |
ADLAR = 0 – wynik wyrównany prawostronnie
| Bit | 15 | 14 | 13 | 12 | 11 | 10 | 9 | 8 | |
| 0x05 | - | - | - | - | - | - | ADC9 | ADC8 | ADCH |
| 0x04 | ADC7 | ADC6 | ADC5 | ADC4 | ADC3 | ADC2 | ADC1 | ADC0 | ADCL |
| Bit | 7 | 6 | 5 | 4 | 3 | 2 | 1 | 0 | |
| Zapis/Odczyt | O | O | O | O | O | O | O | O | |
| Wartość początkowa | 0 | 0 | 0 | 0 | 0 | 0 | 0 | 0 |
ADLAR = 1 – wynik wyrównany lewostronnie
| Bit | 15 | 14 | 13 | 12 | 11 | 10 | 9 | 8 | |
| 0x05 | ADC9 | ADC8 | ADC7 | ADC6 | ADC5 | ADC4 | ADC3 | ADC2 | ADCH |
| 0x04 | ADC1 | ADC0 | - | - | - | - | - | - | ADCL |
| Bit | 7 | 6 | 5 | 4 | 3 | 2 | 1 | 0 | |
| Zapis/Odczyt | O | O | O | O | O | O | O | O | |
| Wartość początkowa | 0 | 0 | 0 | 0 | 0 | 0 | 0 | 0 |
Gdy przetwarzanie w przetworniku A/C dobiegnie końca, wynik znajdzie się w tych dwóch rejestrach. Gdy zostanie odczytany rejestr ADCL (z dolnym bajtem wyniku), rejestr danych przetwornika A/C nie będzie uaktualniany aż do momentu odczytu ADCH (z górnym bajtem wyniku). W konsekwencji, jeśli wynik jest wyrównany lewostronnie i nie jest wymagana precyzja większa od 8 bitów, to wystarczy odczytać rejestr ADCH (otrzymasz 8 najstarszych bitów wyniku przetwarzania). W przeciwnym razie najpierw należy odczytać ADCL, a następnie ADCH.
Bit ADLAR w rejestrze ADMUX, wpływa na sposób odczytu wyniku przetwarzania z tych rejestrów. Jeśli bit ADLAR jest ustawiony, to wynik zostaje wyrównany lewostronnie. Jeśli bit ADLAR jest wyzerowany (wartość standardowa), to wynik jest wyrównany prawostronnie.
Te bity reprezentują 10-bitowy wynik przetwarzania.
| Bit | 7 | 6 | 5 | 4 | 3 | 2 | 1 | 0 | |
| 0x03 (0x23) | BIN | ACME | IPR | – | – | ADTS2 | ADTS1 | ADTS0 | ADCSRB |
| Zapis/Odczyt | Z/O | Z/O | Z/O | O | O | Z/O | Z/O | Z/O | |
| Wartość początkowa | 0 | 0 | 0 | 0 | 0 | 0 | 0 | 0 |
Stopień wzmacniający pracuje jak zwykle w trybie unipolarnym, lecz tryb bipolarny można wybrać przez zapis bitu BIN w rejestrze ADCSRB. W trybie unipolarnym wspierane są tylko konwersje nieróżnicowe i napięcie na wejściu nieodwracającym musi zawsze być większe od napięcia na wejściu odwracającym. W przeciwnym razie wynik nasyci się do wartości napięcia odniesienia. W trybie bipolarnym obsługiwane są konwersje różnicowe, a wynik zostaje przedstawiony w postaci liczby całkowitej ze znakiem w kodzie uzupełnień do dwóch. W trybie unipolarnym rozdzielczość wynosi 10 bitów, a w trybie bipolarnym rozdzielczość wynosi 9 bitów + jeden bit znaku
Tryb polaryzacji wejścia pozwala na programową zamianę różnicowych par wejść i pełną rozdzielczość 10 bitów w trybie unipolarnym przy założeniu określonej wcześniej polaryzacji wejść. Jeśli polaryzacja wejść nie jest znana, to można ją określić używając bipolarnego trybu wejść (z rozdzielczością 9 bitów + 1 bit znaku w pomiarze przetwornika A/C). Po jej określeniu ustaw lub wyzeruj bit odwracania polaryzacji wg potrzeb, aby otrzymać 10 bitowy pomiar unipolarny.
Te bity są zarezerwowane i przy odczycie dają zawsze wartość zero.
Jeśli bit ADATE w rejestrze ADCSRA zostanie zapisany logiczną jedynką, to wartość tych bitów wybiera źródło sygnału, który będzie wyzwalał przetwarzanie w przetworniku A/C. Jeśli bit ADATE jest wyzerowany, to ustawienia bitów ADTS2:0 nie będą miały żadnego znaczenia. Przetwarzanie będzie wyzwalane narastającym zboczem w wybranym znaczniku przerwania (zmianą z 0 na 1). Zwróć uwagę, iż przełączenie z sygnału o poziomie niskim na sygnał o poziomie wysokim wytworzy narastające zbocze w sygnale wyzwalającym. Jeśli bit ADEN w rejestrze ADCSRA jest ustawiony, to rozpocznie się w tej sytuacji przetwarzanie. Przełączenie w tryb ciągły (ang. Free Running mode, ADTS[2:0]=0) nie spowoduje zdarzenia wyzwalającego, nawet jeśli zostanie ustawiony znacznik przerwania od przetwornika A/C.
Wybór źródeł autowyzwalania dla przetwornika A/C
| ADTS2 | ADTS1 | ADTS0 | Źródło wyzwalania |
| 0 | 0 | 0 | Tryb ciągły |
| 0 | 0 | 1 | Komparator analogowy |
| 0 | 1 | 0 | Znacznik przerwania zewnętrznego 0 |
| 0 | 1 | 1 | Zgodność porównania A w timerze/liczniku 0 |
| 1 | 0 | 0 | Przepełnienie timera/licznika 0 |
| 1 | 0 | 1 | Zgodność porównania B w timerze/liczniku 0 |
| 1 | 1 | 0 | Przerwanie od zmiany stanu końcówki |
| 1 | 1 | 1 | Zarezerwowane |
| Bit | 7 | 6 | 5 | 4 | 3 | 2 | 1 | 0 | |
| 0x14) | – | – | ADC0D | ADC2D | ADC3D | ADC1D | AIN1D | AIN0D | DIDR0 |
| Zapis/Odczyt | O | O | Z/O | Z/O | Z/O | Z/O | Z/O | Z/O | |
| Wartość początkowa | 0 | 0 | 0 | 0 | 0 | 0 | 0 | 0 |
Gdy dany bit zostanie zapisany stanem logicznym 1, to bufor wejścia cyfrowego na odpowiadającej mu końcówce wejścia analogowego przetwornika A/C zostaje wyłączony i nie pobiera prądu. Odpowiadający mu bit w rejestrze PIN będzie zawsze zwracał wartość zero, gdy zostanie tutaj ustawiony jego bit. Gdy do sygnał analogowy jest podawany na końcówkę ADC[3:0], a wejście cyfrowe tej końcówki nie jest potrzebne, to odpowiadający tej końcówce bit w DIDR0 powinien być ustawiony na 1 w celu zmniejszenia poboru energii przez bufor wejść cyfrowych.
![]() |
Zespół Przedmiotowy Chemii-Fizyki-Informatyki w I Liceum Ogólnokształcącym im. Kazimierza Brodzińskiego w Tarnowie ul. Piłsudskiego 4 ©2026 mgr Jerzy Wałaszek |
Materiały tylko do użytku dydaktycznego. Ich kopiowanie i powielanie jest dozwolone pod warunkiem podania źródła oraz niepobierania za to pieniędzy.
Pytania proszę przesyłać na adres email:
Serwis wykorzystuje pliki cookies. Jeśli nie chcesz ich otrzymywać, zablokuj je w swojej przeglądarce.
Informacje dodatkowe.