|
Wyjście Spis treści Wstecz Dalej
Autor artykułu |
©2026 mgr Jerzy Wałaszek
|

If you use Microchip copyrighted material solely for educational (non-profit) purposes falling under the “fair use” exception of the U.S. Copyright Act of 1976 then you do not need Microchip’s written permission. For example, Microchip’s permission is not required when using copyrighted material in: (1) an academic report, thesis, or dissertation; (2) classroom handouts or textbook; or (3) a presentation or article that is solely educational in nature (e.g., technical article published in a magazine).
https://www.microchip.com/about-us/legal-information/copyright-usage-guidelines
Wysoka wydajność i efektywność kodu czyni z mikrokontrolerów AVR idealny wybór dla aplikacji o małym poborze energii. Dodatkowo tryby uśpienia pozwalają aplikacji wyłączyć nieużywane moduły w mikrokontrolerze, co owocuje oszczędnością energii. Architektura AVR udostępnia różne tryby uśpienia pozwalające użytkownikowi dopasować zużycie energii do wymagań aplikacji.

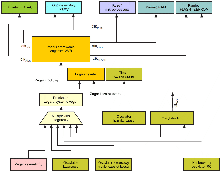
Powyższy rysunek z poprzedniego rozdziału przedstawia różne systemy zegarowe w ATtiny25/45/85 oraz ich dystrybucję. Rysunek ten jest pomocny w wyborze odpowiedniego trybu uśpienia. Poniższa tabela pokazuje różne tryby uśpienia oraz ich źródła wybudzeń.
Aktywne źródła zegarowe i źródła wybudzeń w różnych trybach uśpienia
| Aktywne źródła zegarowe | Oscylatory | Źródła wybudzania | ||||||||||
| Tryb uśpienia | clkCPU | clkFLASH | clkI/O | clkADC | clkPCK | Aktywne
źródło zegara głównego |
INT0 zmiana na końcówce |
Gotowość SPM/EEPROM |
Stan startu USI |
Przetwornik A/C |
Inne we/wy |
Przerwanie z licznika zegarowego |
| Bezczynny | X | X | X | X | X | X | X | X | X | |||
| Redukcja szumu dla przetwornika A/C |
X | X | X(1) | X | X | X | X | |||||
| Wyłączenie zasilania | X(1) | X | X | |||||||||
Aby wejść w dowolny z trzech trybów uśpienia, bit SE w rejestrze MCUCR musi być zapisany stanem jeden oraz musi zostać wykonana instrukcja SLEEP. Bity SM1:0 w rejestrze MCUCR wybierają rodzaj trybu uśpienia (bezczynny, zmniejszania szumów dla przetwornika A/C lub wyłączenia zasilania), który zostanie uaktywniony przez instrukcję SLEEP.
Gdy uaktywnione przerwanie wystąpi podczas uśpienia mikrokontrolera, zostanie on wybudzony. Następnie mikrokontroler jest wstrzymywany przez cztery cykle oprócz czasu uruchamiania, po czym wykonuje on procedurę obsługi przerwania i wznawia wykonywanie programu od następnej instrukcji za SLEEP. Zawartość zestawu rejestrów i pamięci SRAM jest niezmieniona, gdy mikrokontroler wybudza się z uśpienia. Jeśli podczas uśpienia wystąpi reset, to mikrokontroler wybudza się i wykonuje program od wektora Resetu.
Zwróć uwagę, że jeśli stosowane jest przerwanie wyzwalane poziomem do wybudzenia z trybu wyłączenia zasilania, to zmieniony poziom musi utrzymywać się przez pewien czas, aby wybudzić mikrokontroler. Szczegóły znajdziesz w podrozdziale "Przerwania zewnętrzne".
Gdy bity SM1:0 zostaną ustawione w stan 00, to instrukcja SLEEP wprowadza mikrokontroler w tryb bezczynności, zatrzymując mikroprocesor lecz pozwalając dalej pracować komparatorowi analogowemu, przetwornikowi A/C, timerowi/licznikowi, licznikowi zegarowemu oraz systemowi przerwań. Ten tryb uśpienia głównie zatrzymuje zegary clkCPU i clkFLASH, natomiast pozwala pracować pozostałym zegarom.
Tryb bezczynności pozwala mikrokontrolerowi wybudzić się przy przerwaniach wyzwalanych zarówno zewnętrznie jak i wewnętrznie, jak nadmiar licznika. Jeśli wybudzenie z przerwania komparatora analogowego nie jest wymagane, komparator może zostać wyłączony przez ustawienie bitu ACD (ang. Analog Comparator Down) w rejestrze ACSR (ang. Analog Comparator Control and Status Register – Rejestr Stanu i Sterowania Komparatorem Analogowym). Zmniejszy to pobór energii w trybie bezczynności. Jeśli przetwornik A/C (ang. Analog to Digital Converter, ADC) jest uaktywniony, to konwersja rozpoczyna się natychmiast, gdy mikrokontroler wejdzie w ten tryb uśpienia.
Gdy w bitach SM1:0 zostanie umieszczona wartość dwójkowa 01, to instrukcja SLEEP wprowadzi mikrokontroler w tryb zmniejszania zakłóceń dla przetwornika A/C, zatrzymując mikroprocesor, lecz zezwalając na pracę przetwornika A/C, zewnętrznym przerwaniom oraz licznikowi zegarowemu (jeśli jest uaktywniony). Ten tryb uśpienia zatrzymuje zegary clkI/O, clkCPU i clkFLASH, natomiast pozostałe zegary pracują normalnie.
Obniża to poziom zakłóceń od sieci logicznej, co poprawia precyzję przetwarzania w przetworniku A/C, umożliwiając bardziej dokładne pomiary. Jeśli przetwornik A/C jest uaktywniony, to konwersja rozpocznie się automatycznie przy wejściu w ten tryb uśpienia. Oprócz przerwania przy zakończeniu przetwarzania w przetworniku A/C mikrokontroler może być wybudzony z trybu zmniejszania zakłóceń tylko przez zewnętrzny reset, reset od licznika zegarowego, reset przy spadku napięcia zasilania, przerwanie od gotowości SPM/EEPROM, przerwanie od poziomu na wejściu INT0 lub przerwanie od zmiany stanu końcówki.
Gdy w bitach SM1:0 umieści się wartość dwójkową 10, to instrukcja SLEEP wprowadzi mikrokontroler w tryb wyłączenia zasilania. W tym trybie zatrzymywany jest oscylator, podczas gdy działają (jeśli są uaktywnione) przerwania zewnętrzne oraz licznik zegarowy. Mikrokontroler może zostać wybudzony jedynie przez zewnętrzny reset, reset z licznika zegarowego, przerwanie zewnętrzne na końcówce INT0 od poziomu niskiego lub przerwanie od zmiany stanu końcówki. Ten tryb uśpienia zatrzymuje wszystkie generowane zegary, zezwalając na pracę tylko modułom asynchronicznym.
Jeśli BOD jest wyłączony programowo, to jego działanie zostaje przerwane natychmiast po wejściu w tryb uśpienia. Po wybudzeniu moduł BOD jest ponownie automatycznie aktywowany. Zapewnia to bezpieczne działanie w przypadku, gdy poziom VCC spadł podczas okresu uśpienia. Gdy moduł BOD został wyłączony, to czas wybudzania z trybu uśpienia wyniesie w przybliżeniu 60μs, aby zagwarantować poprawną pracę BOD zanim mikrokontroler wznowi wykonywanie kodu. Wytłaczanie modułu BOD kontrolowane jest przez bit BODS (ang. BOD Sleep) rejestru sterującego mikrokontrolera (ang. MCU Control Register, MCUCR). Wpisanie do tego bitu stanu 1 wyłącza moduł BOD w trybach wyłączenia zasilania i gotowości, natomiast stan 0 utrzymuje działanie BOD. Zapis do bitu BODS wykonywany jest przy pomocy sekwencji czasowej.
Wyłączanie modułu BOD zostało zaimplementowane jedynie w następujących mikrokontrolerach:
Wersja modelu jest oznaczana na obudowie mikrokontrolera i może być umiejscowiona następująco:
Jeśli jest uaktywniony, przetwornik A/C będzie pracował w trybach uśpienia. Aby zaoszczędzić energię, należy go wyłączyć przed wejściem w dowolny tryb uśpienia. Gdy przetwornik A/C został wyłączony i włączony ponownie, to następna konwersja będzie konwersją rozszerzoną. Działanie przetwornika jest opisane w rozdziale "".
Przy wejściu w tryb bezczynności (ang. Idle mode), komparator analogowy powinien zostać wyłączony, jeśli się z niego nie korzysta. Przy wejściu w tryb zmniejszania zakłóceń dla przetwornika A/C (ang. ADC Noise Reduction mode), komparator powinien zawsze być wyłączany. W pozostałych trybach uśpienia komparator analogowy jest wyłączany automatycznie. Jednakże, jeśli komparator analogowy został ustawiony na wykorzystywanie jako wejścia wewnętrznego napięcia odniesienia, to należy go wyłączać we wszystkich trybach uśpienia. W przeciwnym razie układ wewnętrznego napięcia odniesienia będzie uaktywniony bez względu na tryb uśpienia. Opis ustawień znajdziesz w rozdziale "Komparator analogowy".
Jeśli w aplikacji nie jest potrzebny moduł wykrywania spadku napięcia zasilającego (ang. Brown-out Detector), to można go wyłączyć. Jeśli moduł BOD jest uaktywniony przez bity bezpiecznikowe BODLEVEL, to będzie on aktywny we wszystkich trybach uśpienia, a stąd zawsze będzie pobierał prąd. W głębszych trybach uśpienia będzie się to znacząco przyczyniać do całkowitego poboru energii przez mikrokontroler.
Wewnętrzne napięcie odniesienia
Napięcie odniesienia posiada pewien czas startu, który może wpływać na sposób używania tego napięcia. Czas uruchamiania podany jest w podrozdziale "Parametry systemowe i resetu". Aby oszczędzać energię, napięcie odniesienia nie zawsze jest włączone. Włączone jest w następujących przypadkach:
Stąd, jeśli moduł BOD nie jest włączony, to po ustawieniu bitu ACBG włączającego przetwornik A/C użytkownik musi pozwolić napięciu odniesienia wystartować i ustabilizować się przed użyciem wyników z komparatora analogowego lub z przetwornika A/C.
Aby zmniejszyć pobór prądu w trybie wyłączenia, użytkownik może unikać podanych powyżej trzech przypadków, aby zapewnić wyłączenie napięcia odniesienia przed wejściem w tryb wyłączenia.
Jeśli timer licznika zegarowego (ang. Watchdog Timer) nie jest potrzebny w aplikacji, to moduł ten powinien zostać wyłączony. Jeśli licznik zegarowy jest włączony, to będzie pracował we wszystkich trybach uśpienia i zawsze będzie zużywał energię. W głębszych trybach uśpienia będzie się to znacząco przyczyniać do całkowitego poboru energii przez mikrokontroler.
Przy wejściu w tryb uśpienia wszystkie końcówki portu powinny być tak skonfigurowane, aby zużywać minimalną energię. Najważniejszą rzeczą będzie zapewnienie, iż żadna z końcówek nie zasila obciążenia oporowego. W trybach uśpienia z wyłączonymi oboma zegarami we/wy (clkI/O) oraz przetwornika A/C (clkADC) bufory wejściowe mikrokontrolera są wyłączone. Zapewnia to, iż nie jest zużywana energia przez układy logiczne wejść, gdy nie są one potrzebne. W niektórych przypadkach układy te są potrzebne do wykrywania warunków wybudzenia, a wtedy będą włączone. Jeśli bufor wejścia jest włączony, a sygnał wejściowy zmienia się lub sygnał analogowy posiada poziom bliski Vcc/2, to bufor wejścia będzie zużywał nadmierną energię. Przy końcówkach analogowych cyfrowe bufory wejścia powinny zawsze być wyłączane przez wpis do rejestru wyłączania wejść cyfrowych (ang. Digital Input Disable Register, DIDR0).
Rejestr ten zawiera bity sterujące zarządzaniem poborem energii.
| Bit | 7 | 6 | 5 | 4 | 3 | 2 | 1 | 0 | |
| 0x35 | BODS | PUD | SE | SM1 | SM0 | BODSE | ISC01 | ISC00 | MCUCR |
| Zapis/Odczyt | O | Z/O | Z/O | Z/O | Z/O | O | Z/O | Z/O | |
| Wartość początkowa | 0 | 0 | 0 | 0 | 0 | 0 | 0 | 0 |
W niektórych mikrokontrolerach dostępna jest opcja usypiania modułu BOD (monitorowanie spadków napięcia zasilającego). Zobacz do podrozdziału "Ograniczenia". Aby moduł BOD został wyłączony podczas uśpienia mikrokontrolera, bit BODS musi zostać zapisany stanem logicznym jeden. Kontrolowane jest to za pomocą czasowej (tzn. ograniczonej w czasie) sekwencji rozkazów oraz bitu uaktywniającego BODSE w rejestrze MCUR. Najpierw oba bity BODS i BODSE muszą zostać ustawione na jeden. Następnie w ciągu czterech taktów zegara BODS musi zostać ustawiony na 1, a BODSE musi zostać ustawiony na 0. Bit BODS jest aktywny przez trzy takty zegara po ustawieniu. Instrukcja SLEEPmusi być wykonana w czasie, gdy bit BODS jest aktywny, aby moduł BOD został wyłączony dla aktualnego trybu uśpienia. Po upływie trzech taktów zegara bit BODS zostaje automatycznie wyzerowany.
W mikrokontrolerach bez zaimplementowanej opcji wyłączania BOD w czasie uśpienia bit ten jest nieużywany i przy odczycie zawsze daje wartość zero.
Bit SE musi być ustawiony na 1, aby mikrokontroler wszedł w tryb uśpienia po wykonaniu instrukcji SLEEP. Aby zapobiec niezamierzonemu wejściu mikrokontrolera w tryb uśpienia, zaleca się ustawianie bitu SE tuż przed wykonaniem instrukcji SLEEPi zerowanie go tuż po wybudzeniu.
Bity te wybierają jeden z trzech dostępnych trybów uśpienia, jak pokazano w poniższej tabeli:
| SM1 | SM0 | Tryb uśpienia |
| 0 | 0 | Bezczynny (ang. Idle) |
| 0 | 1 | Redukcja zakłóceń dla przetwornika A/C (ang. ADC Noise Reduction) |
| 1 | 0 | Wyłączenie zasilania (ang. Power-down) |
| 1 | 1 | Zarezerwowane |
W niektórych mikrokontrolerach dostępna jest opcja usypiania modułu BOD. Zobacz do podrozdziału "Ograniczenia". Bit BODSE uaktywnia ustawianie bitu kontrolnego BODS, co jest wyjaśnione w jego opisie wyżej. Wyłączanie modułu BOD sterowane jest za pomocą sekwencji czasowej.
W mikrokontrolerach bez zaimplementowanej opcji wyłączania BOD w czasie uśpienia bit ten jest nieużywany i przy odczycie zawsze daje wartość zero.
| Bit | 7 | 6 | 5 | 4 | 3 | 2 | 1 | 0 | |
| 0x20 | - | - | - | - | PRTIM1 | PRTIM0 | PRUSI | PRADC | PRR |
| Zapis/Odczyt | O | O | O | O | Z/O | Z/O | Z/O | Z/O | |
| Wartość początkowa | 0 | 0 | 0 | 0 | 0 | 0 | 0 | 0 |
Te bity są zarezerwowane i przy odczycie zawsze będą miały wartość 0.
Zapisanie logicznej jedynki do tego bitu wyłącza moduł timera/licznika 1. Gdy timer/licznik 1 zostanie włączony, będzie pracował jak przed wyłączeniem.
Zapisanie logicznej jedynki do tego bitu wyłącza moduł timera/licznika 0. Gdy timer/licznik 0 zostanie włączony, będzie pracował jak przed wyłączeniem.
Zapis logicznej jedynki do tego bitu wyłącza moduł USI przez zatrzymanie dla niego zegara. Gdy moduł USI jest ponownie wybudzany, powinien zostać jeszcze raz zainicjowany, aby zapewnić jego poprawne działanie.
Zapisanie logicznej jedynki do tego bitu wyłącza moduł przetwornika analogowo/cyfrowego. Przetwornik musi zostać zablokowany przed wyłączeniem. Komparator analogowy nie może być używany przy wyłączonym przetworniku A/C.
![]() |
Zespół Przedmiotowy Chemii-Fizyki-Informatyki w I Liceum Ogólnokształcącym im. Kazimierza Brodzińskiego w Tarnowie ul. Piłsudskiego 4 ©2026 mgr Jerzy Wałaszek |
Materiały tylko do użytku dydaktycznego. Ich kopiowanie i powielanie jest dozwolone pod warunkiem podania źródła oraz niepobierania za to pieniędzy.
Pytania proszę przesyłać na adres email:
Serwis wykorzystuje pliki cookies. Jeśli nie chcesz ich otrzymywać, zablokuj je w swojej przeglądarce.
Informacje dodatkowe.