|
Wyjście Spis treści Wstecz Dalej
Autor artykułu |
©2026 mgr Jerzy Wałaszek
|

If you use Microchip copyrighted material solely for educational (non-profit) purposes falling under the “fair use” exception of the U.S. Copyright Act of 1976 then you do not need Microchip’s written permission. For example, Microchip’s
permission is not required when using copyrighted material in:
https://www.microchip.com/about-us/legal-information/copyright-usage-guidelines

Wszystkie rejestry i odwołania do bitów w tym rozdziale są zapisane w sposób ogólny. Mała litera “x” reprezentuje literową nazwę portu, a mała litera "n" reprezentuje numer bitu. Jednakże, gdy stosuje się definicje rejestru lub bitu w programie, należy stosować precyzyjną postać nazwy. Na przykład PORTB3 dla bitu nr 3 w porcie B, tutaj ogólnie zapisanego jako PORTxn. Fizyczne rejestry we/wy i pozycje ich bitów opisane są dalej w tym rozdziale.
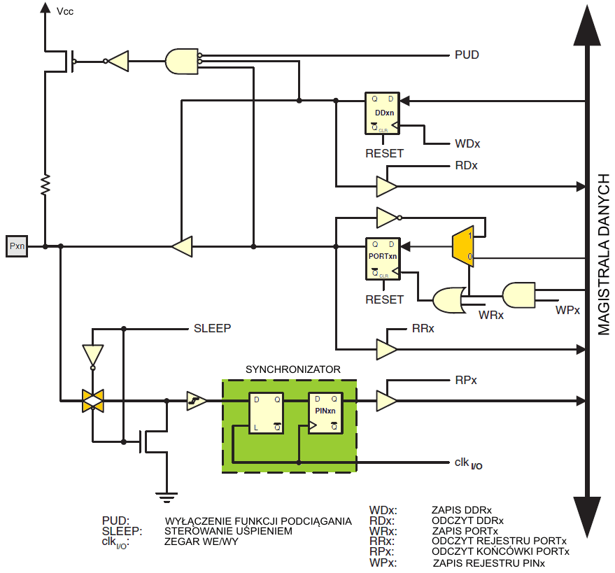
Dla każdego portu przydzielone są trzy adresy w pamięci we/wy, po jednym dla rejestru danych – PORTx (ang. Data Register), dla rejestru kierunku danych – DDRx (ang. Data Direction Register) i dla rejestru portu wejściowego – PINx (ang. Port Input Pins). Rejestr portu wejściowego znajduje się w komórce pamięci we/wy, której zawartość można tylko odczytywać, natomiast pozostałe komórki portów danych i można odczytywać i zapisywać. Jednakże zapis bitu o wartości 1 do bitu PINnx spowoduje odwrócenie stanu logicznego odpowiadającego mu bitu PORTxn w rejestrze danych. Dodatkowo bit wyłączania oporników podciągających (ang. Pull-up Disable, PUD w MCUCR) wyłącza funkcję podciągania dla wszystkich końcówek portów, jeśli został ustawiony.
Użycie portu we/wy jako ogólnego portu cyfrowego opisane jest w następnym podrozdziale. Większość końcówek portów jest multipleksowana z alternatywnymi funkcjami mikrokontrolera, co opisano w podrozdziale "Alternatywne funkcje Portu". Opis tych funkcji znajdziesz w dalszych rozdziałach.
Zauważ, iż włączenie alternatywnej funkcji na niektórych wyprowadzeniach portu nie wpływa na używanie innych wyprowadzeń w porcie jako ogólnego cyfrowego we/wy.

Uwaga: 1. WRx, WPx, WDx, RRx, RPx, i RDx są wspólne dla wszystkich końcówek w obrębie tego samego portu. clkI/O, SLEEP i PUD są wspólne dla wszystkich portów.
Każda końcówka portu składa się z trzech bitów rejestrowych: DDxn, PORTxn i PINxn. Jak pokazano w podrozdziale "Opis rejestrów" bity DDxn są dostępne pod adresem we/wy DDRx, bity PORTxn pod adresem we/wy PORTx, a bity PINxn pod adresem we/wy PINx.
Bit DDxn w rejestrze DDRx wybiera kierunek pracy tej końcówki. Jeśli w DDxn jest zapisany stan logiczny 1, to Pxn zostaje skonfigurowane jako wyjście. Jeśli DDxn jest wyzerowane,, Pxn jest skonfigurowane jako końcówka wejścia.
Jeśli w PORTxn zostanie zapisany stan logiczny 1, gdy ta końcówka pracuje jako wejście, to uaktywniony będzie opornik podciągający. Aby wyłączyć opornik podciągający, należy wpisać do PORTxn zero lub skonfigurować tę końcówkę jako końcówkę wyjścia. Gdy warunek resetu staje się aktywny, końcówki portu przechodzą w stan wysokiej rezystancji, nawet jeśli nie pracuje żaden zegar.
Jeśli w PORTxn zostanie zapisany stan logiczny 1, gdy końcówka ta jest skonfigurowana jako końcówka wyjścia, to zostaje ona wysterowana w stan wysoki 1. Jeśli do PORTxn zostanie wpisane zero logiczne, gdy końcówka pracuje jako wyjście, to zostanie ona wysterowana w stan niski 0.
Zapis logicznej jedynki do PINxn powoduje zmianę stanu PORTxn
na przeciwny (z 1 na 0 lub z 0 na 1)
niezależnie od wartości DDRxn.
Zauważ, iż do zmiany stanu na przeciwny pojedynczego bitu w
porcie może zostać użyta instrukcja SBI.
Gdy występuje przełączenie pomiędzy stanem wysokiej
impedancji ({DDxn, PORTxn} = 0b00) a
wyjściem w stanie wysokim 1 ({DDxn, PORTxn} =
0b11), musi pojawić się stan pośredni albo z włączonym
opornikiem podciągającym
Przełączenie pomiędzy wejściem z podciąganiem oraz wyjściem w
stanie niskim daje ten sam problem. Użytkownik musi użyć albo
stanu wysokiej impedancji
| DDxn | PORTxn | PUD (w MCUCR) |
we/wy | Podciąganie | Komentarz |
| 0 | 0 | X | Wejście | Nie | Stan wysokiej impedancji (Hi-Z) |
| 0 | 1 | 0 | Wejście | Tak | Pxn będzie wyprowadzać prąd, gdy zewnętrznie wysterowane stanem niskim |
| 0 | 1 | 1 | Wejście | Nie | Stan wysokiej impedancji (Hi-Z) |
| 1 | 0 | X | Wyjście | Nie | Wyjście w stanie niskim (pobieranie prądu) |
| 1 | 1 | X | Wyjście | Nie | Wyjście w stanie wysokim (wyprowadzanie prądu) |
Niezależnie od ustawienia bitu kierunku danych DDxn końcówka portu może być odczytywana poprzez bit rejestrowy PINxn. Jak pokazano na schemacie z początku podrozdziału bit rejestrowy PINxn i poprzedzający go przerzutnik latch tworzą synchronizator. Jest on potrzebny, aby uniknąć metastabilności, jeśli fizyczna końcówka zmienia wartość w pobliżu zbocza wewnętrznego zegar, lecz wprowadza on również pewne opóźnienie.
Poniższy rysunek pokazuje wykres czasowy synchronizacji, gdy odczytywany jest stan logiczny przykładany zewnętrznie do końcówki portu. Maksymalne i minimalne czasy opóźnień propagacyjnych są oznaczone odpowiednio jako tpd,max i tpd,min.

Rozważmy sytuację, gdy okres zegarowy rozpoczyna się tuż za pierwszą opadającą krawędzią zegara systemowego. Przerzutnik latch jest zatrzaśnięty przy niskim poziomie sygnału zegarowego, a staje się przezroczysty (na wyjściu pojawia się sygnał z wejścia D), gdy sygnał zegara przyjmuje stan wysoki, co pokazuje na powyższym wykresie zakreskowany na czerwono obszar. Gdy sygnał zegara wróci do stanu niskiego, wartość sygnału z wejścia zostaje zatrzaśnięta w przerzutniku latch. Przy następnej krawędzi narastającej zegara stan wyjścia Q przerzutnika latch zostaje przepisany do bitu rejestru PINxn. Jak pokazują czasy tpd,max i tpd,min, przejście sygnału z końcówki do bitu portu PINxn będzie opóźnione o czas pomiędzy ½ a 1½ okresu zegara systemu.
Gdy odczytywana jest wartość końcówki portu ustawiona programowo, należy wstawić instrukcję NOP, jak pokazano na poniższym wykresie. Instrukcja OUT ustawia przerzutnik latch przy dodatniej krawędzi zegara (przejście z 0 na 1). W tym przypadku opóźnienie tpd wprowadzane przez synchronizator wynosi jeden okres zegara systemowego.

Poniższy przykład kodu pokazuje, jak ustawić końcówki portu A 0 i 1 w stan wysoki, 2 i 3 w stan niski, i zdefiniować końcówki 4 i 5 jako wejścia z opornikiem podciągającym podpiętym do końcówki 4. Końcówki są odczytywane z powrotem, lecz jak przedyskutowano poprzednio, została wstawiona instrukcja NOP, aby móc odczytać wartość poprzednio przypisaną do niektórych z końcówek.
| Przykład w kodzie maszynowym(1) |
...
; Zdefiniuj podciąganie i ustaw wyjścia w stan wysoki
; Zdefiniuj kierunki dla końcówek portu
ldi r16,(1<<PB4)|(1<<PB1)|(1<<PB0)
ldi r17,(1<<DDB3)|(1<<DDB2)|(1<<DDB1)|(1<<DDB0)
out PORTB,r16
out DDRB,r17
; Wstaw NOP dla synchronizacji
nop
; Odczytaj końcówki portu
in r16,PINB
...
|
| Przykład w języku C |
unsigned char i;
...
/* Zdefiniuj podciąganie i ustaw wyjścia w stan wysoki */
/* Zdefiniuj kierunki dla końcówek portu */
PORTB = (1<<PB4)|(1<<PB1)|(1<<PB0);
DDRB = (1<<DDB3)|(1<<DDB2)|(1<<DDB1)|(1<<DDB0);
/* Wstaw NOP dla synchronizacji */
__no_operation( );
/* Odczytaj końcówki portu */
i = PINB;
...
|
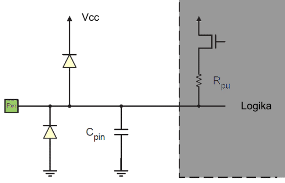
Jak pokazano na schemacie z początku rozdziału, wejściowy sygnał cyfrowy może zostać zwarty do masy przed wejściem bramki Schmitta:

Sygnał oznaczony na tym rysunku jako SLEEP jest ustawiany przez sterownik usypiania mikrokontrolera w trybie wyłączania napięcia oraz w trybie gotowości, aby uniknąć wysokiego poboru energii, jeśli jakieś sygnały wejściowe pozostawiono w stanie pośrednim np. w pobliżu wartości VCC/2. Sygnał SLEEP zostaje anulowany dla końcówek portu aktywowanych jako końcówki przerwań zewnętrznych. Jeśli żądanie przerwania zewnętrznego nie jest włączone, to sygnał SLEEP jest aktywny również dla tych końcówek.
Sygnał SLEEP jest również anulowany przez różne inne funkcje alternatywne, jak opisano w kolejnym podrozdziale.
Jeśli wysoki stan logiczny utrzymuje się na końcówce asynchronicznego przerwania zewnętrznego skonfigurowanej jako "przerwanie przy narastającym zboczu, opadającym zboczu lub zmianie stanu końcówki", gdy przerwanie zewnętrzne nie jest uaktywnione, to odpowiadający tej końcówce znacznik przerwania zewnętrznego zostanie ustawiony, gdy mikrokontroler wybudzi się z powyżej wspomnianego trybu uśpienia, ponieważ zwarcie do masy w tych trybach uśpienia powoduje zmianę stanu logicznego.
Jeśli niektóre końcówki są nieużywane, to zaleca się, aby te końcówki posiadały zdefiniowany poziom. Nawet jeśli większość wejść cyfrowych jest wyłączona w głębokich trybach uśpienia, jak opisano powyżej, niepodłączonych wejść należy unikać, aby zmniejszyć pobór prądu we wszystkich innych trybach, gdzie cyfrowe wejścia są włączone (reset, tryb aktywny i tryb bezczynności).
Najprostszą metodą zapewnienia zdefiniowanego poziomu nieużywanej końcówki jest włączenie wewnętrznych oporników podciągających. W tym wypadku opornik podciągający będzie wyłączony podczas resetu. Jeśli niski pobór prądu podczas resetu jest ważny, to zaleca się użycie zewnętrznych oporników podciągających w górę lub w dół (dołączonych do Vcc lub do GND). Nie jest zalecane bezpośrednie podłączanie nieużywanych końcówek do Vcc lub do GND, ponieważ może to spowodować pobór nadmiernego prądu, jeśli końcówka zostanie przypadkowo skonfigurowana jako wyjście.

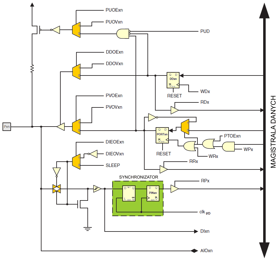
| PUOExn: | Pxn PULL-UP OVERRIDE ENABLE włączenie anulacji opornika podciągającego dla Pxn |
PUD: | PULLUP DISABLE wyłączenie funkcji podciągania |
|
| PUOVxn: | Pxn PULL-UP OVERRIDE VALUE stan opornika podciągającego dla Pxn po anulacji |
WDx: | WRITE DDRx zapis DDRx |
|
| DDOExn: | Pxn DATA DIRECTION OVERRIDE
ENABLE włączenie anulacji kierunku danych dla Pxn |
RDx: | READ DDRx odczyt DDRx |
|
| DDOVxn: | Pxn DATA DIRECTION OVERRIDE
VALUE kierunek danych dla Pxn po anulacji |
RRx: | READ PORTx REGISTER odczyt rejestru PORTx |
|
| PVOExn: | Pxn PORT VALUE OVERRIDE
ENABLE włączenie anulacji stanu wyjściowego portu Pxn |
WRx | WRITE PORTx zapis rejestru PORTx |
|
| PVOVxn: | Pxn PORT VALUE OVERRIDE
VALUE stan wyjściowy portu Pxn po anulacji |
RPx: | READ PORTx PIN odczyt końcówki PORTx |
|
| DIEOExn: | Pxn DIGITAL INPUT-ENABLE
OVERRIDE ENABLE włączenie anulacji włączenia wejścia cyfrowego dla Pxn |
WPx: | WRITE PINx zapis PINx |
|
| DIEOVxn: | Pxn DIGITAL INPUT-ENABLE
OVERRIDE VALUE stan włączenia wejścia cyfrowego Pxn po anulacji |
clkI/O: | I/O CLOCK zegar we/wy |
|
| SLEEP | sterowanie uśpieniem | DIxn: | DIGITAL INPUT PIN n ON PORTx końcówka wejścia cyfrowego w PORTx |
|
| PTOExn: | Pxn, PORT TOGGLE OVERRIDE
ENABLE włączenie anulacji zmiany stanu portu Pxn na przeciwny |
AIOxn: | ANALOG INPUT/OUTPUT PIN n ON
PORTx końcówka n we/wy analogowego w PORTx |
| Uwaga: | Sygnały WRx, WPx, WDx, RRx, RPx i RDx są wspólne dla wszystkich końcówek wewnątrz tego samego portu. Sygnały clkI/O i SLEEP są wspólne dla wszystkich portów. Wszystkie pozostałe sygnały są indywidualne dla każdej końcówki. |
Ilustracja na powyższym obrazku służy jako ogólny opis, który odnosi się do wszystkich końcówek portów w rodzinie mikrokontrolerów AVR. Niektóre sygnały anulujące mogą nie występować we wszystkich końcówkach portów.
Poniższa tabela podsumowuje funkcje sygnałów anulujących. Indeksy końcówek i portów z obrazka powyżej nie będą pokazywane w następnych tabelach. Sygnały anulujące są generowane wewnętrznie w modułach posiadających alternatywną funkcję.
| Nazwa sygnału | Pełna nazwa | Opis |
| PUOE | Pull-up Override Enable włączenie anulacji opornika podciągającego |
Jeśli sygnał ten ma wysoki poziom logiczny, to sterowanie przyłączaniem opornika podciągającego jest kontrolowane przez sygnał PUOV. Jeśli sygnał ten ma niski stan logiczny, to opornik podciągający zostanie podłączony do linii portu, gdy PUExn = 0b1. |
| PUOV | Pull-up Override Value stan opornika podciągającego po anulacji |
Jeśli PUOE jest w stanie wysokim, to opornik podciągający jest podłączany/odłączany przez stan sygnału PUOV bez względu na ustawienie bitu rejestrowego PUExn. |
| DDOE | Data Direction Override Enable włączenie anulacji kierunku danych |
Jeśli sygnał ten ma stan wysoki, kierunek działania portu jest kontrolowany przez sygnał DDOV. Jeśli ten sygnał ma stan niski, to kierunkiem pracy portu steruje bit rejestrowy DDxn. |
| DDOV | Data Direction Override Value kierunek danych po anulacji |
Jeśli DDOE ma stan wysoki, to kierunkiem pracy portu steruje sygnał DDOV bez względu na ustawienie bitu rejestrowego DDxn. |
| PVOE | Port Value Override Enable włączenie anulacji stanu wyjściowego portu |
Jeśli sygnał ten ma stan wysoki i aktywne jest wyjście portu, to stan na tym wyjściu kontroluje sygnał PVOV. Jeśli PVOE ma stan niski i wyjście portu jest aktywne, to stan na tym wyjściu określa bit rejestrowy PORTxn. |
| PVOV | Port Value Override Value stan wyjścia portu po anulacji |
Jeśli PVOE jest w stanie wysokim, to stan wyjścia portu (jeśli port pracuje jako wyjście) określa PVOV, bez względu na ustawienie bitu rejestrowego PORTxn. |
| PTOE | Port Toggle Override Enable włączenie anulacji zmiany stanu portu na przeciwny |
Jeśli PTOE jest w stanie wysokim, to bit rejestrowy PORTxn zostanie zanegowany. |
| DIEOE | Digital Input Enable Override Enable włączenie anulacji włączenia wejścia cyfrowego |
Jeśli sygnał ten jest ustawiony, to włączanie/wyłączanie wejścia cyfrowego jest kontrolowane stanem sygnału DIEOV. Jeśli sygnał DIEOE ma stan niski to włączanie/wyłączanie wejścia cyfrowego określa stan mikrokontrolera (tryb normalny, tryb uśpienia). |
| DIEOV | Digital Input Enable Override Value stan włączenia wejścia cyfrowego po anulacji |
Jeśli sygnał DIEOE jest ustawiony, to wejście cyfrowe jest włączane/wyłączane stanem sygnału DIEOV, bez względu na stan mikrokontrolera (tryb normalny, tryb uśpienia). |
| DI | Digital Input wejście cyfrowe |
Jest to wejście cyfrowe dla alternatywnych funkcji. Na rysunku powyżej jest ono połączone z wyjściem bramki Schmitta przed synchronizatorem. O ile wejście cyfrowe nie będzie używane jako źródło zegarowe, moduł z alternatywną funkcją będzie korzystał ze swojego własnego synchronizatora. |
| AIO | Analog Input/Output wejście/wyjście analogowe |
Jest to analogowe wejście/wyjście dla alternatywnych funkcji. Sygnał jest bezpośrednio podłączony do końcówki mikrokontrolera i może być używany w obu kierunkach. |
Kolejne podrozdziały krótko opisują alternatywne funkcje dla każdego portu oraz łączą sygnały anulujące z tymi funkcjami. Więcej szczegółów znajdziesz w opisie funkcji alternatywnych w dalszych rozdziałach.

| Końcówka portu | Funkcja alternatywna |
| PB5 |
RESET:
końcówka resetu dW: we/wy debugWIRE ADC0: Kanał wejściowy 0 przetwornika A/C PCINT5: Przerwanie od zmiany stanu końcówki, źródło 5 |
| PB4 | XTAL2: Wyjście
oscylatora kwarcowego CLKO: Wyjście zegara systemowego ADC2: Kanał wejściowy 2 przetwornika A/C OC1B: Wyjście zgodności porównania B dla timera/licznika 1 PCINT4: Przerwanie od zmiany stanu końcówki, źródło 4 |
| PB3 | XTAL1: Wejście
oscylatora kwarcowego CLKI: Wejście zegara zewnętrznego ADC3: Kanał wejściowy 3 przetwornika A/C OC1B: Zanegowane wyjście zgodności porównania B dla timera/licznika 1 PCINT3: Przerwanie od zmiany stanu końcówki, źródło 3 |
| PB2 |
SCK: Wejście zegara szeregowego ADC1: Kanał wejściowy 1 przetwornika A/C T0: Źródło zegarowe dla timera licznika 0 USCK: Zegar USI (tryb trójprzewodowy) SCL : Zegar USI (tryb dwuprzewodowy) INT0: Wejście przerwania zewnętrznego 0 PCINT2: Przerwanie od zmiany stanu końcówki, źródło 2 |
| PB1 |
MISO: Wejście danych Master SPI/wyjście danych Slave AIN1: Komparator analogowy, wejście odwracające OC0B: Wyjście zgodności porównania B dla timera/licznika 0 OC1A: Wyjście zgodności porównania A dla timera/licznika 1 DO: Wyjście danych USI (tryb trójprzewodowy) PCINT1: Przerwanie od zmiany stanu końcówki, źródło 1 |
| PB0 |
MOSI:: Wyjście danych Master SPI/ wejście danych
Slave AIN0: Komparator analogowy, wejście nieodwracające OC0A: Wyjście zgodności porównania A dla timera/licznika 0 OC1A: Zanegowane wyjście zgodności porównania A dla timera/licznika 1 DI: Wejście danych USI (tryb trójprzewodowy) SDA: Wejście danych USI (tryb dwuprzewodowy) AREF: Zewnętrzne napięcie odniesienia PCINT0: Przerwanie od zmiany stanu końcówki, źródło 0 |
Poniższe tabele odwzorowują funkcje alternatywne portu B w zależności od sygnałów sterujących.
| Nazwa sygnału |
PB5/RESET/ ADC0/PCINT5 |
PB4/ADC2/XTAL2/ OC1B/PCINT4 |
PB3/ADC3/XTAL1/ OC1B/PCINT3 |
| PUOE | RSTDISBL(1) • DWEN(1) | 0 | 0 |
| PUOV | 1 | 0 | 0 |
| DDOE | RSTDISBL(1) • DWEN(1) | 0 | 0 |
| DDOV | debugWire Nadawanie | 0 | 0 |
| PVOE | 0 | OC1B Włączenie | OC1B Włączenie |
| PVOV | 0 | OC1B | OC1B |
| PTOE | 0 | 0 | 0 |
| DIEOE | RSTDISBL(1)
+ (PCINT5 • PCIE + ADC0D) |
PCINT4 • PCIE + ADC2D | PCINT3 • PCIE + ADC3D |
| DIEOV | ADC0D | ADC2D | ADC3D |
| DI | PCINT5 Wejście | PCINT4 Wejście | PCINT3 Wejście |
| AIO | RESET Wejście, ADC0 Wejście | ADC2 Wejście | ADC3 Wejście |
| Uwaga: | 1. | RSTDISBL ma wartość 1, gdy bit bezpiecznikowy jest zaprogramowany “0”. |
| Nazwa sygnału |
PB2/SCK/ADC1/T0/ USCK/SCL/INT0/PCINT2 |
PB1/MISO/DO/AIN1/ OC1A/OC0B/PCINT1 |
PB0/MOSI/DI/SDA/AIN0/AR EF/OC1A/OC0A/PCINT0 |
| PUOE | USI_TWO_WIRE | 0 | USI_TWO_WIRE |
| PUOV | 0 | 0 | 0 |
| DDOE | USI_TWO_WIRE | 0 | USI_TWO_WIRE |
| DDOV | (USI_SCL_HOLD + PORTB2) • DDB2 |
0 | (SDA + PORTB0) • DDB0 |
| PVOE | USI_TWO_WIRE • DDB2 | OC0B Włączenie + OC1A Włączenie + USI_THREE_WIRE |
OC0A Włączenie + OC1A Włączenie + (USI_TWO_WIRE • DDB0) |
| PVOV | 0 | OC0B + OC1A + DO | OC0A + OC1A |
| PTOE | USITC | 0 | 0 |
| DIEOE | PCINT2 • PCIE + ADC1D + USISIE |
PCINT1 • PCIE + AIN1D | PCINT0 • PCIE + AIN0D + USISIE |
| DIEOV | ADC1D | AIN1D | AIN0D |
| DI | T0/USCK/SCL/INT0/ PCINT2 Wejście |
PCINT1 Input | DI/SDA/PCINT0 Wejście |
| AIO | ADC1 Wejście | Wejście odwracające komparatora analogowego |
Wejście nieodwracające komparatora analogowego |
| Bit | 7 | 6 | 5 | 4 | 3 | 2 | 1 | 0 | |
| 0x35 | BODS | PUD | SE | SM1 | SM0 | BODSE | ISC01 | ISC00 | MCUCR |
| Zapis/Odczyt | O | Z/O | Z/O | Z/O | Z/O | O | Z/O | Z/O | |
| Wartość początkowa | 0 | 0 | 0 | 0 | 0 | 0 | 0 | 0 |
Gdy do tego bitu zostanie wpisany stan 1, to oporniki podciągające w portach we/wy zostaną odłączone, nawet jeśli rejestry DDxn i PORTxn zostały skonfigurowane na podłączenie tych oporników ({DDxn, PORTxn} = 0b01). Zobacz do podrozdziału "Konfigurowanie końcówki portu".
| Bit | 7 | 6 | 5 | 4 | 3 | 2 | 1 | 0 | |
| 0x18 | – | – | PORTB5 | PORTB4 | PORTB3 | PORTB2 | PORTB1 | PORTB0 | PORTB |
| Zapis/Odczyt | O | O | Z/O | Z/O | Z/O | Z/O | Z/O | Z/O | |
| Wartość początkowa | 0 | 0 | 0 | 0 | 0 | 0 | 0 | 0 |
| Bit | 7 | 6 | 5 | 4 | 3 | 2 | 1 | 0 | |
| 0x17 | – | – | DDB5 | DDB4 | DDB3 | DDB2 | DDB1 | DDB0 | DDRB |
| Zapis/Odczyt | O | O | Z/O | Z/O | Z/O | Z/O | Z/O | Z/O | |
| Wartość początkowa | 0 | 0 | 0 | 0 | 0 | 0 | 0 | 0 |
| Bit | 7 | 6 | 5 | 4 | 3 | 2 | 1 | 0 | |
| 0x16 | – | – | PINB5 | PINB4 | PINB3 | PINB2 | PINB1 | PINB0 | PINB |
| Zapis/Odczyt | O | O | Z/O | Z/O | Z/O | Z/O | Z/O | Z/O | |
| Wartość początkowa | 0 | 0 | N/A | N/A | N/A | N/A | N/A | N/A |
![]() |
Zespół Przedmiotowy Chemii-Fizyki-Informatyki w I Liceum Ogólnokształcącym im. Kazimierza Brodzińskiego w Tarnowie ul. Piłsudskiego 4 ©2026 mgr Jerzy Wałaszek |
Materiały tylko do użytku dydaktycznego. Ich kopiowanie i powielanie jest dozwolone pod warunkiem podania źródła oraz niepobierania za to pieniędzy.
Pytania proszę przesyłać na adres email:
Serwis wykorzystuje pliki cookies. Jeśli nie chcesz ich otrzymywać, zablokuj je w swojej przeglądarce.
Informacje dodatkowe.