|
Wyjście Spis treści Wstecz Dalej
Autor artykułu |
©2026 mgr Jerzy Wałaszek
|
| SPIS TREŚCI |
|
| Podrozdziały |
Płytka służy do nauki programowania portów P0...P4 w trybie wyjścia. Odpowiednie przykłady programów znajdziesz tutaj.



| Elementy | Ilość | Uwagi |
| Dioda LED | 5 | 3mm czerwona |
| Opornik 470Ω | 5 | 0,25W |
| Goldpiny męskie długie 1×3 | 1 | lutowane do ścieżek |
| Goldpiny męskie 1×5 | 1 | lutowane do ścieżek |
Pliki do pobrania:
| ds001_tht.sch | : | schemat ideowy w Eagle |
| ds001_tht.brd | : | projekt płytki drukowanej w Eagle |
| ds001_tht_a.png | : | obrazek z widokiem elementów na płytce |
| ds001_tht_b.png | : | obrazek spodu płytki |
| ds001.svg | : | plik Inkscape do wydruku na drukarce laserowej |



| Elementy | Ilość | Uwagi |
| Dioda LED | 5 | SMD 0805 czerwona |
| Opornik 470Ω | 5 | SMD 0805 |
| Goldpiny męskie długie 1×3 | 1 | |
| Goldpiny męskie 1×5 | 1 |
Pliki do pobrania:
| ds001_smd.sch | : | schemat ideowy w Eagle |
| ds001_smd.brd | : | projekt płytki drukowanej w Eagle |
| ds001_smd_a.png | : | obrazek z widokiem elementów na płytce |
| ds001_smd_t.png | : | obrazek góry płytki |
| ds001.svg | : | plik Inkscape do wydruku na drukarce laserowej |



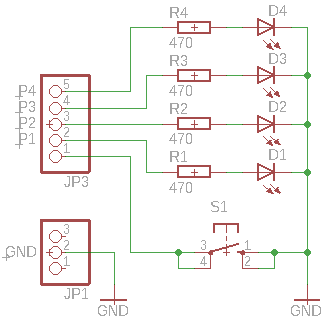
Płytka służy do nauki programowania portu P0 w trybie wejścia, oraz portów P1...P4 w trybie wyjścia. Przykładowe programy znajdziesz tutaj.


![]() |
![]() |
| Elementy | Ilość | Uwagi |
| Dioda LED | 4 | 3mm czerwona |
| Opornik 470Ω | 4 | 0,25W |
| Przycisk TACT | 1 | |
| Goldpiny męskie długie 1×3 | 1 | |
| Goldpiny męskie 1×5 | 1 |
Pliki do pobrania:
| ds002_tht.sch | : | schemat ideowy w Eagle |
| ds002_tht.brd | : | projekt płytki drukowanej w Eagle |
| ds002_tht_a.png | : | obrazek z widokiem elementów na płytce |
| ds002_tht_b.png | : | obrazek spodu płytki |
| ds002.svg | : | plik Inkscape do wydruku na drukarce laserowej |


![]() |
![]() |
| Elementy | Ilość | Uwagi |
| Dioda LED | 4 | SMD czerwona, 0805 |
| Opornik 470Ω | 4 | SMD 0805 |
| Przycisk TACT | 1 | SMD |
| Goldpiny męskie długie 1×3 | 1 | |
| Goldpiny męskie 1×5 | 1 |
Pliki do pobrania:
| ds002_smd.sch | : | schemat ideowy w Eagle |
| ds002_smd.brd | : | projekt płytki drukowanej w Eagle |
| ds002_smd_a.png | : | obrazek z widokiem elementów na płytce |
| ds002_smd_t.png | : | obrazek góry płytki |
| ds002.svg | : | plik Inkscape do wydruku na drukarce laserowej |



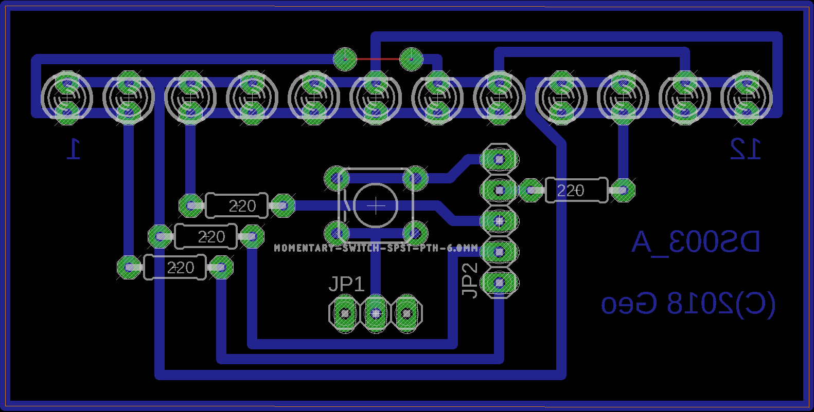
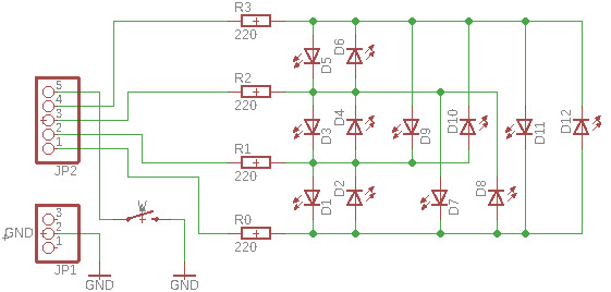
Płytka służy do nauki charlieplexingu. Programy znajdziesz tutaj.


![]() |
![]() |
| Elementy | Ilość | Uwagi |
| Dioda LED | 12 | 3mm niebieska/biała |
| Opornik 220Ω | 4 | 0,25W |
| Przycisk TACT | 1 | |
| Goldpiny męskie długie 1×3 | 1 | |
| Goldpiny męskie 1×5 | 1 |
Pliki do pobrania
| ds003_tht_a.sch | : | schemat ideowy w Eagle |
| ds003_tht_a.brd | : | projekt płytki drukowanej w Eagle |
| ds003_tht_aa.png | : | obrazek z widokiem elementów na płytce |
| ds003_tht_ab.png | : | obrazek spodu płytki |
| ds003.svg | : | plik Inkscape do wydruku na drukarce laserowej |

![]() |
![]() |
| Elementy | Ilość | Uwagi |
| Dioda LED | 12 | 0805 niebieska/biała |
| Opornik 220Ω | 4 | 0805 |
| Przycisk TACT | 1 | SMD |
| Goldpiny męskie długie 1×3 | 1 | |
| Goldpiny męskie 1×5 | 1 |
Pliki do pobrania
| ds003_smd_a.sch | : | schemat ideowy w Eagle |
| ds003_smd_a.brd | : | projekt płytki drukowanej w Eagle |
| ds003_smd_aa.png | : | obrazek z widokiem elementów na płytce |
| ds003_smd_at.png | : | obrazek góry płytki |
| ds003.svg | : | plik Inkscape do wydruku na drukarce laserowej |

![]() |
![]() |
| Elementy | Ilość | Uwagi |
| Dioda LED | 12 | 3mm niebieska/biała |
| Opornik 220Ω | 4 | 0,25W |
| Przycisk TACT | 1 | |
| Goldpiny męskie długie 1×3 | 1 | |
| Goldpiny męskie 1×5 | 1 |
Pliki do pobrania
| ds003_tht_b.sch | : | schemat ideowy w Eagle |
| ds003_tht_b.brd | : | projekt płytki drukowanej w Eagle |
| ds003_tht_ba.png | : | obrazek z widokiem elementów na płytce |
| ds003_tht_bb.png | : | obrazek spodu płytki |
| ds003.svg | : | plik Inkscape do wydruku na drukarce laserowej |

![]() |
![]() |
| Elementy | Ilość | Uwagi |
| Dioda LED | 12 | 0805 niebieska/biała |
| Opornik 220Ω | 4 | 0805 |
| Przycisk TACT | 1 | SMD |
| Goldpiny męskie długie 1×3 | 1 | |
| Goldpiny męskie 1×5 | 1 |
Pliki do pobrania
| ds003_smd_b.sch | : | schemat ideowy w Eagle |
| ds003_smd_b.brd | : | projekt płytki drukowanej w Eagle |
| ds003_smd_ba.png | : | obrazek z widokiem elementów na płytce |
| ds003_smd_bt.png | : | obrazek góry płytki |
| ds003.svg | : | plik Inkscape do wydruku na drukarce laserowej |
![]() |
![]() |
| Elementy | Ilość | Uwagi |
| Dioda LED | 12 | 3mm niebieska/biała |
| Opornik 220Ω | 4 | 0,25W |
| Przycisk TACT | 1 | |
| Goldpiny męskie długie 1×3 | 1 | |
| Goldpiny męskie 1×5 | 1 |
Pliki do pobrania
| ds003_tht_c.sch | : | schemat ideowy w Eagle |
| ds003_tht_c.brd | : | projekt płytki drukowanej w Eagle |
| ds003_tht_ca.png | : | obrazek z widokiem elementów na płytce |
| ds003_tht_cb.png | : | obrazek spodu płytki |
| ds003.svg | : | plik Inkscape do wydruku na drukarce laserowej |

![]() |
![]() |
| Elementy | Ilość | Uwagi |
| Dioda LED | 12 | 0805 niebieska/biała |
| Opornik 220Ω | 4 | 0805 |
| Przycisk TACT | 1 | SMD |
| Goldpiny męskie długie 1×3 | 1 | |
| Goldpiny męskie 1×5 | 1 |
Pliki do pobrania
| ds003_smd_c.sch | : | schemat ideowy w Eagle |
| ds003_smd_c.brd | : | projekt płytki drukowanej w Eagle |
| ds003_smd_ca.png | : | obrazek z widokiem elementów na płytce |
| ds003_smd_ct.png | : | obrazek góry płytki |
| ds003.svg | : | plik Inkscape do wydruku na drukarce laserowej |
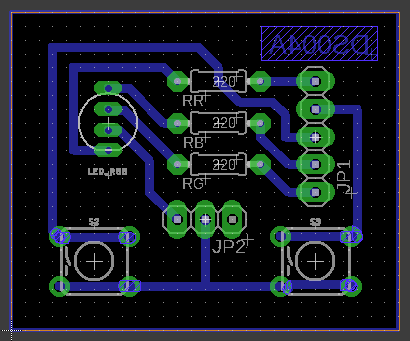
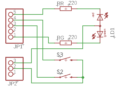
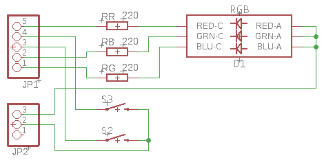
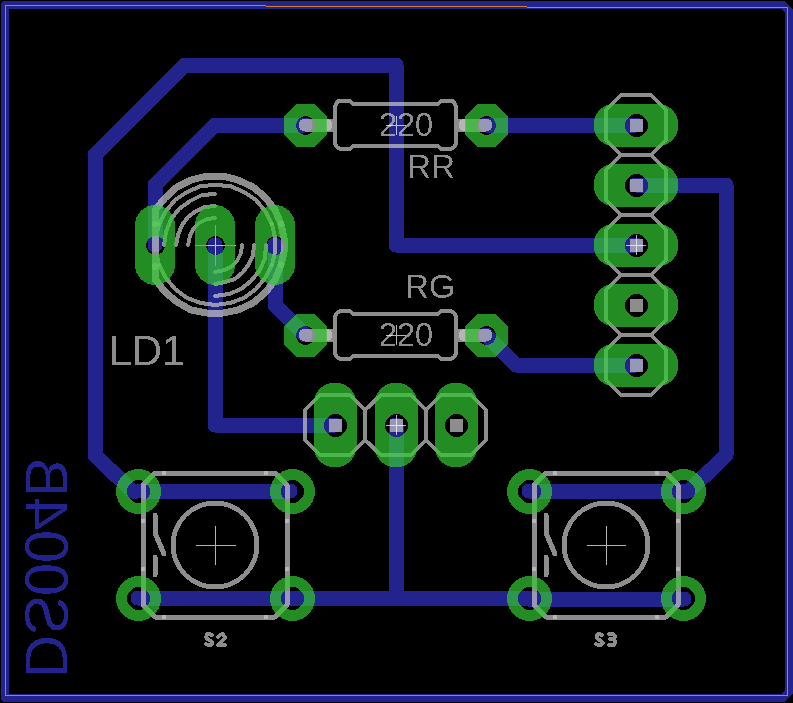
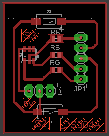
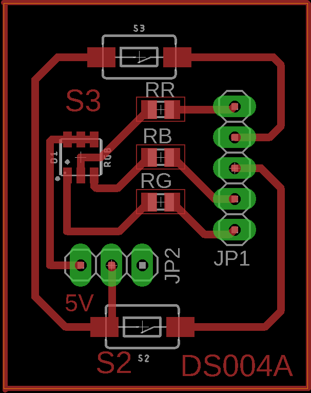
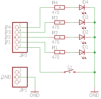
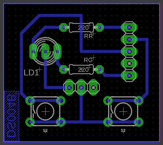
Płytka służy do nauki sterowania diodami RGB i RG. Więcej informacji znajdziesz tutaj.
![]() DS004A |
![]() DS004B |

![]() |
![]() |
| Elementy | Ilość | Uwagi |
| Dioda LED | 1 | RGB ze wspólną anodą |
| Opornik 220Ω | 3 | 0,25W |
| Przycisk TACT | 2 | |
| Goldpiny męskie długie 1×3 | 1 | |
| Goldpiny męskie 1×5 | 1 |
| ds004_tht_a.sch | : | schemat ideowy w Eagle |
| ds004_tht_a.brd | : | projekt płytki drukowanej w Eagle |
| ds004_tht_aa.png | : | obrazek z widokiem elementów na płytce |
| ds004_tht_ab.png | : | obrazek spodu płytki |
| ds004.svg | : | plik Inkscape do wydruku na drukarce laserowej |

|
|
![]() |
Uwaga: Na schemacie i na płytce drukowanej zamienione są katody diod zielonej z niebieską, ponieważ takie diody RGB miałem do dyspozycji. Sprawdź swoją diodę RGB miernikiem i w razie konieczności popraw schemat oraz projekt PCB.
| Elementy | Ilość | Uwagi |
| Dioda LED | 1 | RGB ze wspólną anodą |
| Opornik 220Ω | 3 | 0805 |
| Przycisk TACT | 2 | |
| Goldpiny męskie długie 1×3 | 1 | |
| Goldpiny męskie 1×5 | 1 |
| ds004_smt_a.sch | : | schemat ideowy w Eagle |
| ds004_smt_a.brd | : | projekt płytki drukowanej w Eagle |
| ds004_smt_aa.png | : | obrazek z widokiem elementów na płytce |
| ds004_smt_at.png | : | obrazek góry płytki |
| ds004.svg | : | plik Inkscape do wydruku na drukarce laserowej |
![]() |
![]() |
| Elementy | Ilość | Uwagi |
| Dioda LED | 1 | RG ze wspólną anodą |
| Opornik 220Ω | 2 | 0,25W |
| Przycisk TACT | 2 | |
| Goldpiny męskie długie 1×3 | 1 | |
| Goldpiny męskie 1×5 | 1 |
| ds004_tht_b.sch | : | schemat ideowy w Eagle |
| ds004_tht_b.brd | : | projekt płytki drukowanej w Eagle |
| ds004_tht_ba.png | : | obrazek z widokiem elementów na płytce |
| ds004_tht_bb.png | : | obrazek spodu płytki |
| ds004.svg | : | plik Inkscape do wydruku na drukarce laserowej |

![]() |
Zespół Przedmiotowy Chemii-Fizyki-Informatyki w I Liceum Ogólnokształcącym im. Kazimierza Brodzińskiego w Tarnowie ul. Piłsudskiego 4 ©2026 mgr Jerzy Wałaszek |
Materiały tylko do użytku dydaktycznego. Ich kopiowanie i powielanie jest dozwolone pod warunkiem podania źródła oraz niepobierania za to pieniędzy.
Pytania proszę przesyłać na adres email:
Serwis wykorzystuje pliki cookies. Jeśli nie chcesz ich otrzymywać, zablokuj je w swojej przeglądarce.
Informacje dodatkowe.