|
Wyjście Spis treści Wstecz Dalej
Autor artykułu |
©2026 mgr Jerzy Wałaszek
|
| SPIS TREŚCI |
Jest to ćwiczeniowy projekt, który ma na celu zademonstrowanie zastosowania popularnego układu NE555. Tester pozwala sprawdzić działanie serw analogowych i cyfrowych. Pełny opis znajduje się tutaj.

Układ składa się z generatora przebiegu 50 Hz oraz uniwibratora, który generuje impulsy o szerokości regulowanej potencjometrem od około 0,5 ms do 2,5 ms. Generator tworzy impulsy wyzwalające uniwibrator. Gdy impuls wyzwalający zostanie podany na wejście uniwibratora, zostaje on wytrącony ze stanu stabilnego i generuje impuls na wyjściu PWM, które steruje wychyleniem dźwigni serwa. Generatory zostaną zbudowane w oparciu o układ NE555. Schemat jest następujący:

Po obliczeniu wartości elementów otrzymujemy ostateczny schemat:



| Elementy | Ilość | Uwagi |
| NE555 | 2 | |
| Podstawka DIL-8 | 2 | |
| Opornik 1kΩ | 1 | 0,25W |
| Opornik 4,7kΩ...5,1kΩ | 1 | 0,25W |
| Opornik 270kΩ | 1 | 0,25W |
| Potencjometr montażowy 20kΩ | 1 | |
| Kondensator 10nF | 2 | ceramiczny |
| Kondensator 100nF | 3 | ceramiczny |
| Kondensator 10µF...47µF | 1 | elektrolityczny |
| Goldpiny męskie 1×2 | 1 | |
| Goldpiny męskie 1×3 | 1 |
| serwo.sch | : | schemat ideowy w Eagle |
| serwo.brd | : | projekt płytki drukowanej w Eagle |
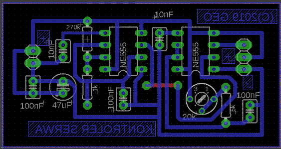
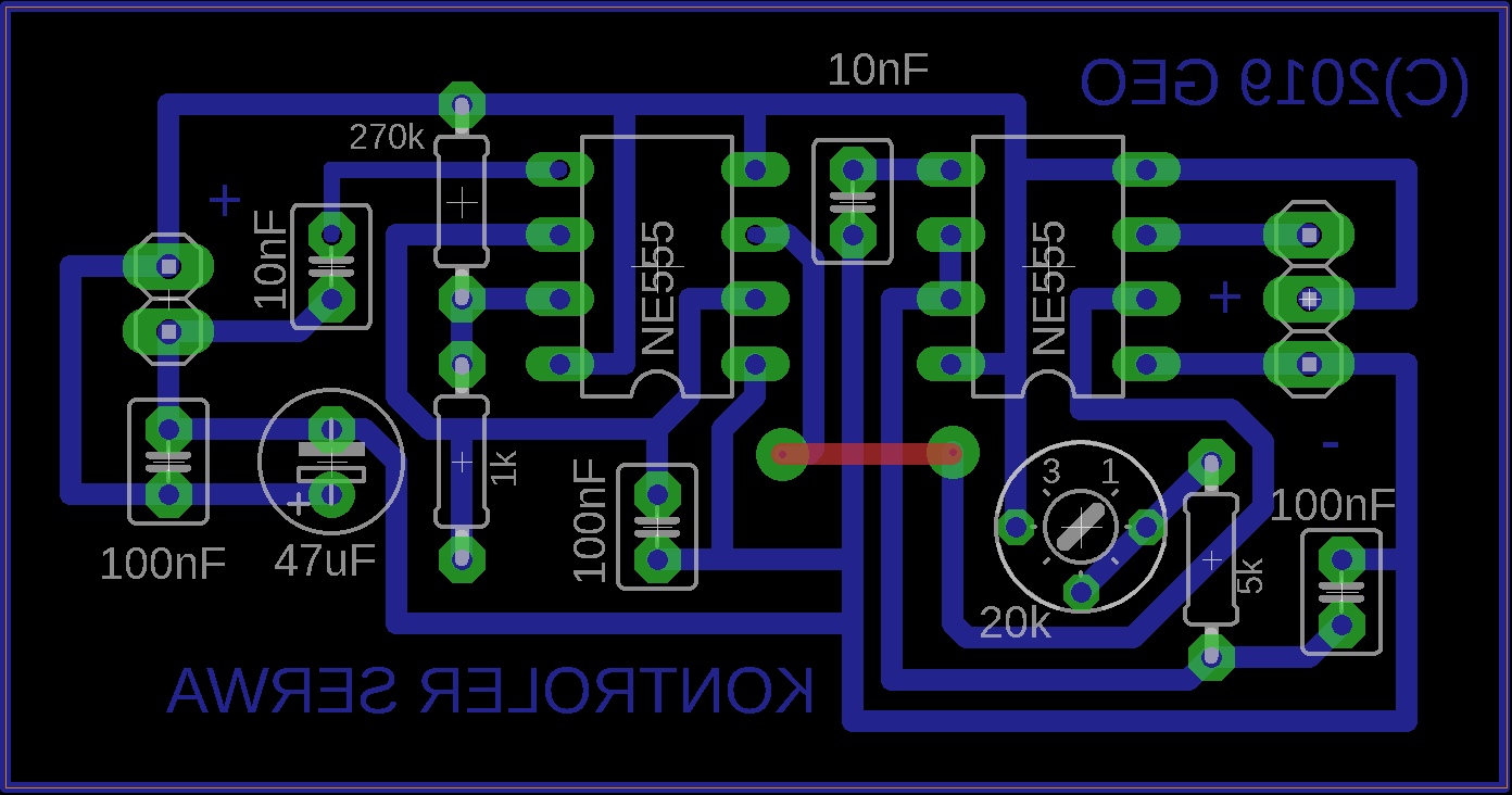
| serwo_a.png | : | obrazek z widokiem elementów na płytce |
| serwo_b.png | : | obrazek spodu płytki |
| serwo.svg | : | plik Inkscape do wydruku na drukarce laserowej |


![]() |
Zespół Przedmiotowy Chemii-Fizyki-Informatyki w I Liceum Ogólnokształcącym im. Kazimierza Brodzińskiego w Tarnowie ul. Piłsudskiego 4 ©2026 mgr Jerzy Wałaszek |
Materiały tylko do użytku dydaktycznego. Ich kopiowanie i powielanie jest dozwolone pod warunkiem podania źródła oraz niepobierania za to pieniędzy.
Pytania proszę przesyłać na adres email:
Serwis wykorzystuje pliki cookies. Jeśli nie chcesz ich otrzymywać, zablokuj je w swojej przeglądarce.
Informacje dodatkowe.