|
Wyjście Spis treści Wstecz Dalej
Autor artykułu |
©2026 mgr Jerzy Wałaszek
|
Warsztat elektronika wymaga posiadania różnego rodzaju przyrządów pomiarowych. Pierwsze miejsce na pewno zajmuje multimetr, czyli miernik wielofunkcyjny.

Wiele prostych przyrządów możesz zbudować samodzielnie. Mogą to być urządzenia samodzielne lub rozszerzające funkcje innych urządzeń.
Próbnik TTL (ang. TTL Logic Probe) jest prostym przyrządem, który pokazuje poziom logiczny TTL 0 (0...0,8V) lub 1 (2,4...5V). Nie jest on niezbędny, ponieważ jego funkcje może pełnić multimetr. Jednakże dedykowany próbnik TTL jest wygodniejszy w działaniu. Taki przyrząd możesz zakupić w postaci gotowej:

Próbnik TTL posiada zwykle dwie diody LED (np. czerwoną i zieloną), końcówkę sondy oraz dwa przewody zasilające, które podłączamy do napięcia zasilającego badany układ. Następnie dotykamy końcówką sondy wyprowadzenia elementu, którego stan logiczny chcemy zmierzyć. Jeśli na tym wyprowadzeniu panuje stan logiczny 0 (0...0,8V), to zapali się dioda zielona (LO = Low, czyli stan niski). Jeśli jest tam stan logiczny 1 (2,4...5V), to zapali się dioda czerwona (HI = High, czyli stan wysoki). W dobrych próbnikach inne napięcia nie powodują zapalenia się tych diod LED lub zaświeca się inna dioda, która sygnalizuje stan nieokreślony. Jak widzisz, posługiwanie się próbnikiem TTL jest bardzo proste, a dostarcza nam informacji o stanach logicznych w badanym układzie.
W tym rozdziale opisano kilka prostych projektów takich próbników TTL.
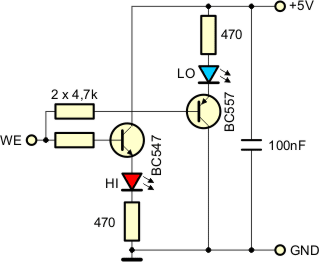
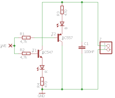
Najprostszy próbnik TTL da się zbudować z dwóch tranzystorów, jednego npn i jednego pnp. Schemat jest następujący:

Aby zrozumieć działanie tego układu, musisz wiedzieć, jak działa tranzystor oraz dioda LED. Dla przypomnienia: jeśli napięcie pomiędzy bazą a emiterem tranzystora jest mniejsze od około 0,6...0,7V (napięcie o polaryzacji przeciwnej do strzałki w symbolu tranzystora), to tranzystor jest zablokowany i nie przewodzi na złączu emiter-kolektor. Jeśli napięcie baza-emiter osiąga 0,6...0,7V, to tranzystor otwiera się i przewodzi na złączu emiter-kolektor. Z kolei dioda przewodzi prąd tylko w kierunku zgodnym z jej symbolem strzałki, ale tylko wtedy, gdy napięcie przekroczy określoną wartość: dla diody LED czerwonej jest to około 1,7...1,8V, a dla niebieskiej około 3,6V. Poniżej tego napięcia dioda LED jest zgaszona.
Rozważmy trzy możliwości.
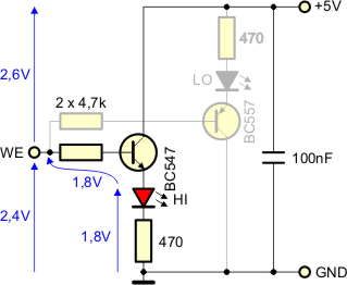
W takim przypadku bazy tranzystorów nie są wysterowane i oba tranzystory są zablokowane. Diody LED nie świecą.

Napięcie to powoduje spadek 1,8V na czerwonej diodzie LED. Przy takim napięciu dioda świeci, ponieważ pozostałe 0,6V odkłada się na złączu baza-emiter tranzystora BC547 i tranzystor przewodzi. Z kolei na złączu baza-emiter tranzystora BC557 oraz na diodzie niebieskiej odkłada się w sumie 2,6V. To za mało, aby zaświecić tę diodę. Jest ona zgaszona.

Napięcie wywoła spadek 3,6V na diodzie LED niebieskiej i 0,6V na złączu baza-emiter tranzystora BC557. Dioda niebieska się zaświeci. Z kolei na złączu baza-emiter tranzystora BC547 i na czerwonej diodzie LED będzie spadek 0,8V, a to za mało, aby dioda ta się zaświeciła.
Uwaga: w projekcie jest ważna dioda niebieska LED. Jeśli zastosujesz inną (zieloną lub żółtą), to dioda czerwona będzie lekko świeciła przy braku sygnału (w pozostałych sytuacjach tester działa prawidłowo wg opisu). Powodem tego są upływy prądowe. W sumie tak też może być, jeśli się przyzwyczaisz (ja właśnie użyłem diody zielonej z braku niebieskiej i zauważyłem ten efekt). Tester musi być podłączony do tego samego napięcia, które zasila badany układ.
Podsumowując, otrzymujemy trzy stany układu:
Pośrednio próbnik może wskazywać jeszcze czwarty stan: zapalone obie diody LED, co oznacza, że na WE stany logiczne zmieniają się szybko pomiędzy 0 a 1. Zatem układ, pomimo swojej prostoty, jest całkiem użyteczny. Kondensator 100nF ma na celu filtrowanie zakłóceń napięcia zasilającego.

Płytka:

| Elementy | Ilość | Uwagi |
| Tranzystor 547 | 1 | dowolny npn |
| Tranzystor 557 | 1 | dowolny pnp |
| Dioda LED | 1 | 3mm czerwona |
| Dioda LED | 1 | 3mm niebieska |
| Opornik 470Ω | 2 | |
| Opornik 4,7kΩ | 2 | |
| Kondensator 100nF | 1 | |
| Goldpin męski 1x2 | 1 |
| probnik_tht.sch | : | schemat ideowy |
| probnik_tht.brd | : | projekt płytki drukowanej |
| probnik_tht_a.png | : | obrazek z widokiem elementów na płytce |
| probnik_tht_b.png | : | obrazek ścieżek na płytce |
| probnik_tht.svg | : | plik Inkscape do wydruku na drukarce laserowej |



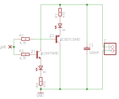
| Elementy | Ilość | Uwagi |
| Tranzystor 847 | 1 | dowolny npn SMD |
| Tranzystor 857 | 1 | dowolny pnp SMD |
| Dioda LED | 1 | 0805 czerwona |
| Dioda LED | 1 | 0805 niebieska |
| Opornik 470Ω | 2 | 0805 |
| Opornik 4,7kΩ | 2 | 0805 |
| Kondensator 100nF | 1 | 0805 |
| Goldpin męski 1x2 | 1 | kątowy |
| probnik_smd.sch | : | schemat ideowy |
| probnik_smd.brd | : | projekt płytki drukowanej |
| probnik_smd_a.png | : | obrazek z widokiem elementów na płytce |
| probnik_smd_t.png | : | obrazek ścieżek na warstwie górnej płytki |
| probnik_smd.svg | : | plik Inkscape do wydruku na drukarce laserowej |
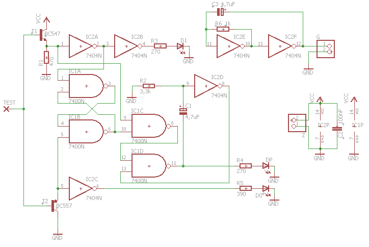
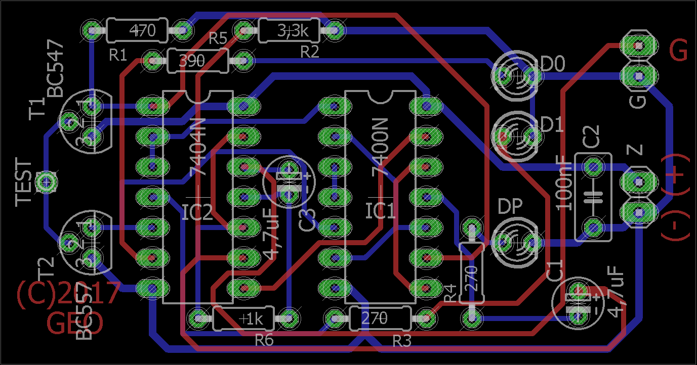
Następny próbnik TTL jest nieco bardziej skomplikowany. Zastosowano w nim dwa układy scalone. Próbnik ten budowany był na mikrokursie Eagle. Umożliwia pomiar stanu niskiego, wysokiego oraz ciągu impulsów, dając dodatkowo informację o ich wypełnieniu.
Schemat próbnika jest następujący:

W próbniku zostały zastosowane dwa układy TTL: 7400 (4 bramki NAND) i 7404 (6 bramek NOT):
7400![]() |
7404![]() |
Ponieważ pozostały dwa inwertery NOT, dodałem do podstawowego schematu prosty generator przebiegu prostokątnego. W efekcie dla wersji THT schemat jest następujący:

Wyjaśnienie działania próbnika podałem na kursie Eagle. Próbnik posiada trzy diody LED, które informują o stanie wejścia testującego: (M oznacza mruganie, C oznacza ciągłe świecenie diody DP):
| D0 | D1 | DP | Funkcja |
| brak sygnału | |||
| stan logiczny 0 | |||
| stan logiczny 1 | |||
| C | impulsy o wypełnieniu 50% | ||
| C | impulsy o wypełnieniu mniejszym od 50% | ||
| M | stan 0 z pojedynczymi impulsami dodatnimi | ||
| C | impulsy o wypełnieniu większym od 50% | ||
| M | stan 1 z pojedynczymi impulsami ujemnymi |

| Element | Ilość | Uwagi |
| Tranzystor | 1 | npn BC547 (lub podobny) |
| Tranzystor | 1 | pnp BC557 (lub podobny) |
| 74LS00 | 1 | (4 bramki NAND) |
| 74LS04 | 1 | (6 inwerterów NOT) |
| LED | 1 | 3mm, czerwona |
| LED | 1 | 3mm, zielona |
| LED | 1 | 3mm, żółta |
| Opornik | 2 | 270Ω/0,25W |
| Opornik | 1 | 390Ω/0,25W |
| Opornik | 1 | 470Ω/0,25W |
| Opornik | 1 | 3,3kΩ/0,25W |
| Opornik | 1 | 1kΩ/0,25W |
| Kondensator | 2 | 4,7µF/6,3V |
| Kondensator | 1 | 100nF |
| Goldpin męski | 2 | 2 × 1 |

Pliki do pobrania:
| probnik_tht.sch | : | schemat ideowy w Eagle |
| probnik_tht.brd | : | projekt płytki drukowanej w Eagle |
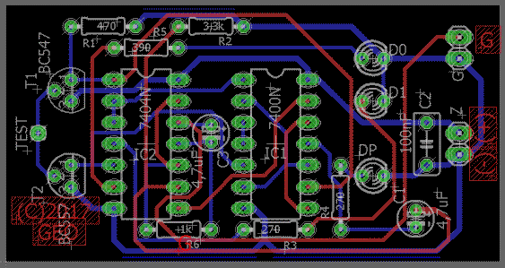
| probnik_tht_a.png | : | obrazek z widokiem elementów na płytce |
| probnik_tht_b.png | : | obrazek spodu płytki |
| probnik_tht_t.png | : | obrazek góry płytki |
| probnik_tht.svg | : | plik Inkscape do wydruku na drukarce laserowej |
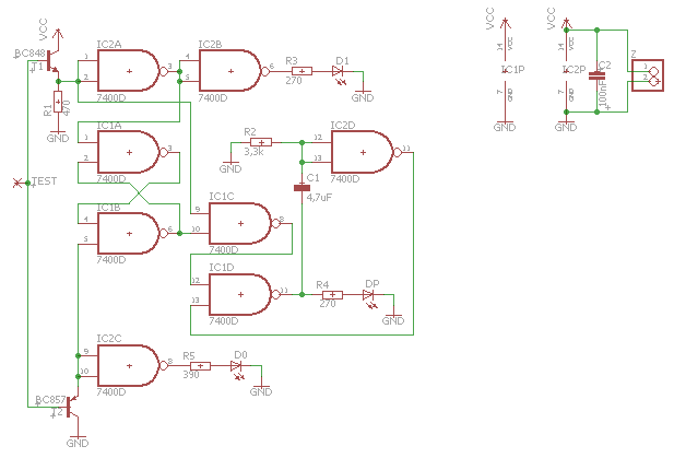
W tej wersji zastosowałem dwa układy 7400, co wymusiło rezygnację z generatora. Pozostała część schematu jest praktycznie identyczna (bramki NOT zastąpione są brankami NAND):


| Elementy | Ilość | Uwagi |
| 7400 | 2 | SMD |
| BC848 | 1 | SMD, dowolny typu npn |
| BC857 | 1 | SMD, dowolny typu pnp |
| LED | 1 | SMD, 0805, czerwona |
| LED | 1 | SMD, 0805, zielona |
| LED | 1 | SMD, 0805, żółta |
| Opornik | 2 | 270Ω, 0805 |
| Opornik | 1 | 390Ω, 0805 |
| Opornik | 1 | 470Ω, 0805 |
| Opornik | 1 | 3,3kΩ, 0805 |
| Kondensator | 1 | 100nF, 0805 |
| Kondensator | 1 | 4,7µF, 0805 |
| Goldpin męski | 1 | 1 × 2 |

Pliki do pobrania:
| probnik_smd.sch | : | schemat ideowy w Eagle |
| probnik_smd.brd | : | projekt płytki drukowanej w Eagle |
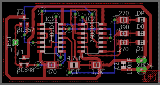
| probnik_smd_a.png | : | obrazek z widokiem elementów na płytce |
| probnik_smd_b.png | : | obrazek spodu płytki |
| probnik_smd_t.png | : | obrazek góry płytki |
| probnik_smd.svg | : | plik Inkscape do wydruku na drukarce laserowej |
![]() |
Zespół Przedmiotowy Chemii-Fizyki-Informatyki w I Liceum Ogólnokształcącym im. Kazimierza Brodzińskiego w Tarnowie ul. Piłsudskiego 4 ©2026 mgr Jerzy Wałaszek |
Materiały tylko do użytku dydaktycznego. Ich kopiowanie i powielanie jest dozwolone pod warunkiem podania źródła oraz niepobierania za to pieniędzy.
Pytania proszę przesyłać na adres email:
Serwis wykorzystuje pliki cookies. Jeśli nie chcesz ich otrzymywać, zablokuj je w swojej przeglądarce.
Informacje dodatkowe.