|
Wyjście Spis treści Wstecz Dalej
Autor artykułu |
©2026 mgr Jerzy Wałaszek
|
| SPIS TREŚCI |
| Podrozdziały |
Na pewno zdążyłeś już zauważyć, że układy elektroniczne "lepiej działają z prądem". Posiadanie źródła zasilania jest dla elektronika absolutnie nieodzowne. Istnieje kilka rozwiązań tego problemu:
W tym rozdziale zajmiemy się projektami prostych zasilaczy.
Jako pierwszy wykonamy prosty zasilacz bateryjny o napięciu 4,5V, który doskonale nadawał się będzie do zasilania małych układów cyfrowych. Skompletuj następujące elementy:
| Materiał | Ilość | Uwagi |
| Bateria płaska 4,5V | 1 | |
| Przewód giętki z wtykiem męskim i żeńskim | 2 | W kolorze czarnym i czerwonym |
| Gniazdo goldpin żeńskie jednorzędowe | 1 | |
| Płytka miedziowana 1,5 x 4 cm | 1 | |
| Lutownica + cyna + kalafonia | 1 | |
| Nożyk | 1 | |
| Linijka metalowa | 1 | |
| Taśma izolacyjna, gumka recepturka, plaster... | 1 |

Z gniazda żeńskiego goldpin odcinamy fragment na dwa wtyki. Robi się to bardzo prosto: ostrym nożykiem nacinamy gniazdo po obu stronach na wysokości trzeciego pinu (jest tracony), po czym delikatnie odłamujemy. Krawędzie wyrównujemy nożykiem i papierem ściernym:

Końcówki baterii wyginamy, tak aby były nieco zaokrąglone na zewnątrz. Wtedy otrzymamy lepszy styk, gdyż będą sprężynować i dociskać się do powierzchni styku. Przygotowujemy kawałek płytki miedziowanej o rozmiarze około 1,5 x 3...4 cm. Płytka powinna mieć mniej więcej szerokość baterii. Takich płytek z czasem będziesz miał mnóstwo, ponieważ powstają jako odpad po przycięciu większych płytek, z których wykonuje się różne układy elektroniczne. Płytki miedziowane kupisz za grosze w sklepie z częściami elektronicznymi. Jeśli nie masz odpowiedniej płytki, to łatwo ją wytniesz z paska większej. W tym celu mocno zarysuj kilkakrotnie ostrym nożykiem linię podziału z oby stron płytki, po czym po prostu przełam płytkę, wyginając ją w obie strony. Pomocny może okazać się jakiś uchwyt, np. imadło jest do tych celów idealne. Po przełamaniu wyrównaj krawędź płytki papierem ściernym (papier układamy na równej powierzchni i, dociskając do niego krawędź płytki, przeciągamy kilkakrotnie tam i z powrotem aż krawędź się wyrówna).

Wykorzystując linijkę i nożyk, nacinamy rowek po stronie miedziowanej. Rowek powinien wypaść pomiędzy elektrodami baterii. Rowek musi być na tyle głęboki, aby warstwa miedzi została przerwana i oba obszary stały się oddzielone od siebie elektrycznie. Płytkę dokładnie oczyść drobnym papierem ściernym i wymyj w wodzie z dodatkiem środka piorącego (celem jest usunięcie brudu i tłuszczu z powierzchni miedzianej).

Do płytki przystawiamy wycięty wcześniej kawałek gniazda goldpin, tak aby rowek wypadał pomiędzy jego końcówkami. Gniazdo delikatnie przylutowujemy do miedzi na płytce. W tym celu dobrze jest pokryć obszar lutowany roztworem kalafonii w rozpuszczalniku nitro lub denaturacie. Wtedy cyna się równo rozpłynie i otrzymamy ładny lut.

Gdy gniazdko będzie dobrze przylutowane, odginamy je delikatnie pod katem prostym w stosunku do płytki.

Teraz wystarczy czymkolwiek przytwierdzić naszą płytkę do baterii 4,5 V (pamiętaj, aby szczelina na płytce wypadała pomiędzy elektrodami baterii, inaczej stworzysz zwarcie i bateria bardzo szybko się rozładuje). Do tego celu da się zastosować zwykłą gumkę aptekarską (recepturkę) lub taśmę izolacyjną (a nawet plaster opatrunkowy, co pozostawiam już twojej inwencji). Na płytce zaznacz bieguny plus i minus. Elektroda ujemna w bateriach 4,5V jest dłuższa od elektrody dodatniej. Do plusa podłączaj zawsze kabelek czerwony, a do minusa czarny.

Jak wyczerpiesz baterię, to rozcinasz taśmę, kupujesz nową baterię i ponownie montujesz swój "zasilacz". Proste, ale skuteczne. Dla prostych układów elektronicznych taka bateria starczy ci na kilka miesięcy zabawy.
Jako drugi projekt wykonamy prosty zasilacz z 3 baterii paluszkowych 1,5V AAA. Trzy baterie dadzą w sumie napięcie 4,5V. W porównaniu z poprzednim projektem, baterie będą wymienne. Skompletuj następujące materiały:
| Materiał | Ilość | Uwagi |
| Koszyk na 3 baterie AAA | 1 | |
| Bateria paluszkowa AAA | 3 | |
| Przewód giętki z wtykiem męskim i żeńskim | 2 | W kolorze czarnym i czerwonym |
| Gniazdo goldpin żeńskie jednorzędowe | 1 | |
| Przewód | 2 | W różnych kolorach |
| Lutownica + cyna + kalafonia | 1 | |
| Nożyk | 1 | |
| Linijka metalowa | 1 | |
| Klej Poxipol | 1 |
Z gniazda goldpin odetnij segment na dwa wtyki. Ponieważ będzie on klejony do pojemnika, przetrzyj go z jednej strony grubszym papierem ściernym, aby powierzchnia była bardziej chropowata – klej lepiej przylgnie.

Koszyk na baterie AAA może posiadać wyprowadzone dwa przewody (korzystniejsza dla ciebie wersja) lub styki, do których przewody należy przylutować. W tym drugim przypadku przylutuj przewód do pierwszego wyprowadzenia.

Następnie przeciągnij ten przewód na drugą stronę koszyka. Na spodzie powinien znajdować się przeznaczony na to rowek.

Do drugiego wyprowadzenia przylutuj drugi przewód. Przewody odetnij równo mniej więcej centymetr od krawędzi koszyka.

Z końców przewodów ściągnij izolację na długości 2...3 mm. Przewody przylutuj do odciętego segmentu gniazdka goldpin (strona zmatowiona papierem ściernym powinna być zorientowana w kierunku koszyka).

Przygotuj niewielką ilość kleju Poxipol (lub innego mocnego kleju, jednak zainwestuj w Poxipol, gdyż oddaje nieocenione usługi w konstrukcjach amatorskich). Papierem ściernym przetrzyj miejsce klejenia na obudowie, aby było chropowate – klej lepiej do niego przylgnie.

Posmaruj klejem spód segmentu goldpin i przyklej go z boku do pojemnika baterii. Dobrze jest użyć czegoś do chwilowego przyciśnięcia segmentu – ja wykorzystałem zwykłą gumkę. Poxipol wiąże po około 10 minutach. Zostaw wszystko na pół godziny dla pewności.

Zasilacz gotowy. Wystarczy włożyć do niego 3 paluszki AAA i już można zasilać układy cyfrowe. Zaznacz sobie na segmencie goldpin plus zasilania (np. za pomocą kropli czerwonej farby lub przyklej czerwone kółko z papieru). Tam zawsze podłączaj przewód czerwony, do drugiego otworu wkładaj wtyczkę przewodu czarnego.

Wykonanie zasilacza z 4 akumulatorków paluszkowych jest właściwie zupełnie identyczne jak w przypadku zasilacza z trzech bateryjek AAA. Skompletuj:
| Materiał | Ilość | Uwagi |
| Koszyk na 4 baterie AAA | 1 | |
| Akumulatorek AAA | 4 | |
| Przewód giętki z wtykiem męskim i żeńskim | 2 | W kolorze czarnym i czerwonym |
| Gniazdo goldpin żeńskie jednorzędowe | 1 | |
| Przewód | 2 | W różnych kolorach |
| Lutownica + cyna + kalafonia | 1 | |
| Nożyk | 1 | |
| Linijka metalowa | 1 | |
| Klej Poxipol | 1 |
Z gniazda goldpin wycinamy segment na dwa wtyki. Jeśli koszyk nie posiada wyprowadzonych przewodów, to przylutowujemy dwa przewody do jego końcówek.

Przewody przycinamy, tak aby segment goldpin mógł być później przyklejony do boku koszyka.

Z końcówek przewodów ściągamy izolację na długości 2...3 mm i przylutowujemy je do nóżek segmentu goldpin. Bardzo pomocna przy tej operacji jest lupa z krokodylkami (tzw. trzecia ręka).

Segment goldpin przyklejamy do boku koszyka. Przewody należy nieco naciągnąć, aby się nie zsuwały (niezłym pomysłem jest ustabilizowanie ich kropelką Poxipolu).

Zasilacz gotowy, wystarczy włożyć do niego akumulatorki i podłączyć układ elektroniczny.

Jeśli chcesz zasilać swoje urządzenie z sieci, to dobrym pomysłem jest zakup fabrycznego zasilacza, który daje odpowiednie napięcie wyjściowe. Taki zasilacz jest bezpieczny w użytkowaniu i zwykle nie grozi ci porażenie prądem, o ile nie będziesz z nim robił coś szczególnie głupiego.
W handlu znajdują się zasilacze na praktycznie wszystkie typowe napięcia.

Kupując zasilacz, sprawdź rodzaj wtyczki, którą posiada. W swoim urządzeniu będziesz musiał użyć gniazda pasującego do wtyczki zasilacza.
Tego rodzaju zasilacze stosują najczęściej wtyczki okrągłe o średnicy 5,5mm z otworem na bolec. Na powierzchni zewnętrznej wtyku znajduje się biegun ujemny zasilania (–), bolec to biegun dodatni (+). Jednak sprawdź oznaczenia na obudowie zasilacza, ponieważ występują odstępstwa od tej reguły:
![]() |
![]() |


Gniazda zasilania znajdziesz w bibliotece Eagle con-jack.lbr. Gniazdo DCJ0202 posiada symbol:

Pola lutownicze:

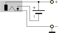
Gdy wtyczka nie znajduje się w gnieździe, końcówki 2 i 3 są zwarte. Po włożeniu wtyczki końcówki się rozwierają i na 1 jest (+), na 3 jest (–). Takie rozwiązanie pozwala stosować zamiennie zasilanie bateryjne oraz zasilanie sieciowe:

Jeśli nie używasz baterii, to końcówki 2 i 3 można zewrzeć i podłączyć do masy układu:

Jeśli budowane przez ciebie urządzenie współpracuje z komputerem PC, to możesz zastosować zasilanie poprzez port USB. Obciążalność portu USB zależy od jego wersji:
Gniazda USB różnych typów znajdziesz w bibliotece SparkFun-Connectors.lbr pod nazwami USB_A, USB_AB, USB_B, USB_MICRO-B, USB_MINI-B. Bibliotekę musisz załadować za pomocą menedżera bibliotek, ponieważ nie jest standardowo dostępna. W Panelu Sterowania Eagle kliknij prawym przyciskiem myszki w katalog Libraries i z menu kontekstowego wybierz opcję Open library maneger:

Gdy pojawi się okno menadżera bibliotek, wybierz u góry zakładkę Available (dostępne biblioteki w chmurze), wyszukaj i zaznacz na liście bibliotekę SparkFun-Connectors, po czym kliknij w przycisk Use.

Biblioteka zostanie udostępniona dla twoich projektów Eagle. Zawiera ona mnóstwo przydatnych złączy, między innymi niektóre złącza USB 2.0. Zasilanie jest na stykach GND (masa) i VBUS (+5V). Na przykład dla USB_A:

W sklepach chińskich w cenie kilku, kilkunastu złotych można zakupić gotowe zasilacze impulsowe zasilane napięciem sieciowym 240V i dające na wyjściu napięcie 5V.
![]() |
![]() |
![]() |
Zasilacze te doskonale nadają się do umieszczenia wewnątrz obudowy urządzenia. Co do ich niezawodności to trudno mi się wypowiedzieć. Zamówiłem kilka takich zasilaczy i czekam na ich dostawę. Po przetestowaniu napiszę kilka uwag na ich temat.
Do celów testowych przydatny jest zasilacz, który można bezpośrednio połączyć z płytką stykową. Tego typu zasilacz kosztuje na Allegro kilka złotych z przesyłką (w Chinach jeszcze taniej):

Jak widzisz z powyższego obrazka, zasilacz jest zasilany z gniazda USB lub DCJ0202. Za pomocą zworek wybierasz napięcie wyjściowe 5V lub 3,3V i podłączasz do płytki stykowej:

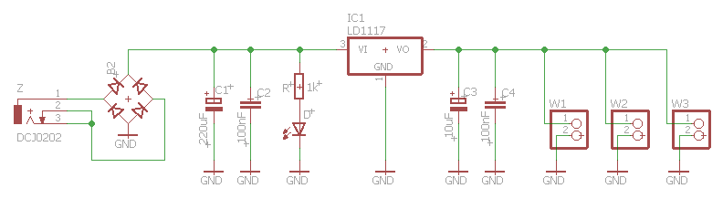
Jeśli posiadasz fabryczny zasilacz 9...12V, to proponuję wykonać we własnym zakresie poniższy projekt zasilacza stabilizowanego 5V. Omówmy najpierw składniki tego zasilacza. Pierwszym z nich będzie prostownik mostkowy. Zbudowany jest z 4 diod prostowniczych połączonych ze sobą w sposób następujący:
![]() |
![]() |
Do nóżek oznaczonych jako ~ podłączamy w dowolny sposób wyjście zasilacza zewnętrznego. Na nóżce + otrzymujemy (+) zasilania, a na nóżce (–) będzie masa. Z prostownika można zrezygnować, jeśli posiadany zasilacz daje na wyjściu napięcie stałe (ang. DC). Jednakże w takim przypadku należy poprawnie podłączyć bieguny zasilania do układu. Prostownik to eliminuje, a dodatkowo pozwala wykorzystywać zasilacze zewnętrzne dające napięcie naprzemienne (ang. AC).
Drugim elementem będzie układ scalony typu 7805. Jest to gotowy stabilizator napięcia 5V, który używa się w bardzo prosty sposób:

Układ 7805 posiada trzy końcówki. Do końcówki 1 podłączamy plus zasilania zewnętrznego (co najmniej 7V). Do końcówki 2 podłączamy masę. Napięcie +5V otrzymujemy na końcówce 3.
Stabilizator napięcia utrzymuje na wyjściu zadane napięcie bez względu na obciążenie. Warunkiem poprawnej pracy jest to, aby napięcie na wejściu było wyższe o przynajmniej 2V od napięcia wyjściowego.
Wewnętrznie układ jest dosyć skomplikowany i składa się z wielu tranzystorów. Posiada zabezpieczenie przed zwarciem oraz przeciążeniem (gdy osiągnie zbyt wysoką temperaturę, to się wyłączy, dlatego układ lepiej pracuje przykręcony do radiatora, czyli jakiejś blaszki wypromieniowującej ciepło – do tego celu służy otwór w obudowie), co jest dla nas bardzo dobrą wiadomością. Aby otrzymać pełny schemat zasilacza, dodajemy jeszcze kilka kondensatorów wygładzających napięcie wejściowe i wyjściowe oraz filtrujących zakłócenia:

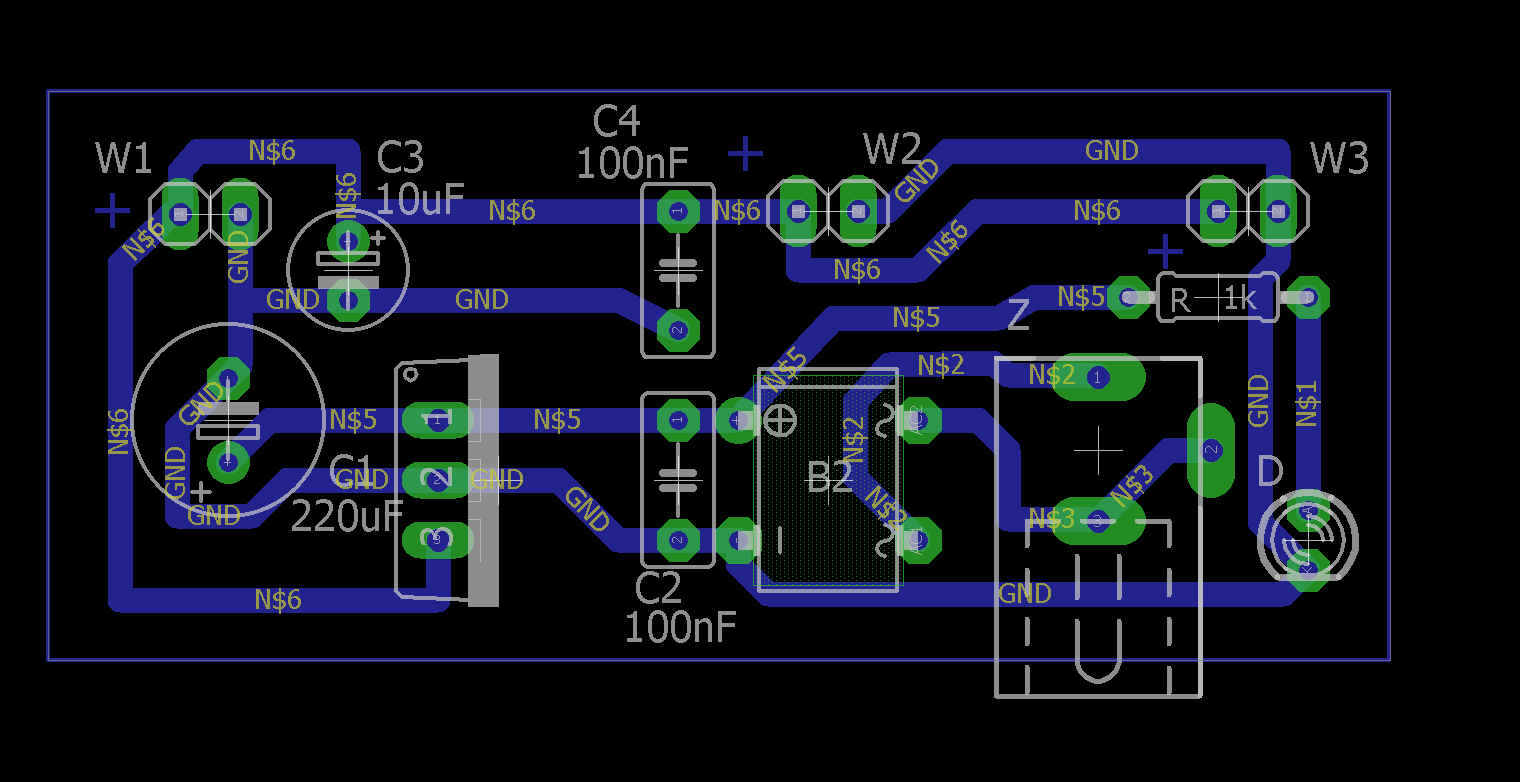
Projektując ten układ na płytce, należy tak rozstawić goldpiny masy i 5V, aby pasowały w otwory linii zasilania na płytce stykowej. Pomocne mogą być wymiary typowej płytki stykowej:

Rozstaw gniazd zasilania wynosi wg planów 1,6 cala, lecz z moich pomiarów wynika, że lepiej wziąć nieco więcej: 1,63...1,64 cala, inaczej goldpiny mogą nie pasować dokładnie w otwory na płytce.


Uwaga: goldpiny W1 i W3 należy przylutować od strony ścieżek.
| Elementy | Ilość | Uwagi |
| Stabilizator 7805 | 1 | |
| Prostownik B2 | 1 | |
| Gniazdo DCJ0202 | 1 | |
| Goldpin męski | 3 | 1 x 2 |
| Kondensator | 1 | 220µF/16...25V |
| Kondensator | 1 | 10µF/6,3...10V |
| Kondensator | 2 | 100nF |
| Opornik | 1 | 1kΩ/0,125...0,25W |
| LED | 1 | 3mm, czerwona |
| zasilacz.sch | : | schemat ideowy zasilacza w Eagle |
| zasilacz.brd | : | projekt płytki drukowanej zasilacza w Eagle |
| zasilacz_a.png | : | obrazek z widokiem elementów na płytce |
| zasilacz_b.png | : | obrazek ścieżek na płytce |
| zasilacz.svg | : | plik Inkscape do wydruku na drukarce laserowej |
Na bazie zasilacza 5V możesz łatwo zbudować zasilacz o napięciu wyjściowym 3,3V. Wystarczy zastosować inny stabilizator: LD1117. Ale uwaga: układ LD1117 ma inną konfigurację wyprowadzeń niż 7805. Dlatego należy odpowiednio przeprojektować płytkę drukowaną w edytorze Eagle.


Ponieważ w bibliotekach Eagle nie ma tego stabilizatora w takiej postaci, jak jest mi potrzebna do projektu, stworzyłem własny element wg metody opisanej w kursie Eagle.


Uwaga: goldpiny W1 i W3 należy przylutować od strony ścieżek.
| Elementy | Ilość | Uwagi |
| Stabilizator 1117 | 1 | |
| Prostownik B2 | 1 | |
| Gniazdo DCJ0202 | 1 | |
| Goldpin męski | 3 | 1 x 2 |
| Kondensator | 1 | 220µF/16...25V |
| Kondensator | 1 | 10µF/6,3...10V |
| Kondensator | 2 | 100nF |
| Opornik | 1 | 1kΩ/0,125...0,25W |
| LED | 1 | 3mm, niebieska |
| zasilacz.sch | : | schemat ideowy zasilacza w Eagle |
| zasilacz.brd | : | projekt płytki drukowanej zasilacza w Eagle |
| zasilacz_a.png | : | obrazek z widokiem elementów na płytce |
| zasilacz_b.png | : | obrazek ścieżek na płytce |
| zasilacz.svg | : | plik Inkscape do wydruku na drukarce laserowej |
| zasilacz5_3.svg | plik Inkscape z płytkami obu zasilaczy 5V i 3,3V |

Korzystając ze schematów tych dwóch zasilaczy, spróbuj zaprojektować w Eagle zasilacz z przełączanym napięciem wyjściowym 3,3 V i 5 V.
Za parę złotych możesz zdobyć używany zasilacz do starych komputerów IBM PC-ATX. Na jego bazie zbudujemy bardzo dobry zasilacz dający napięcia 3,3V, 5V i 12V. Jest to zasilacz dużej mocy. Z jednej strony to dobrze, z drugiej źle, ponieważ praca z takim zasilaczem wymaga ostrożności, aby czegoś sobie nie upalić.
| Materiał | Ilość | Uwagi |
| Stary zasilacz ATX | 1 | |
| Kabel sieciowy do zasilacza ATX | 1 | |
| Gniazdo bananowe | 5 | 2 czarne, 2 czerwone, 1 inne |
| Wiertarka | 1 | |
| Wiertło | 1 | średnica 2mm, do metalu |
| Wiertło | 1 | średnica 8mm, do metalu |
| Pilniki iglaki | 1 | komplet |
| Tektura | 1 | grubość ok. 1mm |
| LED | 1 | 3...5mm, czerwona, opcjonalnie |
| Opornik | 1 | 470Ω/0,25W, opcjonalnie |
| Lutownica + cyna + kalafonia | 1 | |
| Wtyk bananowy | 2 | |
| Krokodylek | 2 | |
| Taśma izolacyjna | 1 |
Zasilacz powinien posiadać moc 200...250W. Jest on już kompletnym urządzeniem i nie będziemy nic zmieniać w sposobie jego działania (no..., prawie nic).

Z tyłu obudowy powinien znajdować się wyłącznik oraz gniazdo na kabel sieciowy. Zasilacze ATX wyposażone są również w chłodzący je wentylator.
Pamiętaj, aby wszelkie prace wewnątrz zasilacza wykonywać z odłączonym kablem sieciowym, czyli bez zasilania. Jeśli tego nie będziesz przestrzegał, to możesz nawet przypłacić życiem budowę tego urządzenia.
Zanim otworzysz obudowę, sprawdź, czy zasilacz się nada do naszych celów. Z zasilacza wychodzi wiązka przewodów, którymi były zasilane elementy komputera. Zobaczysz tam trzy rodzaje wtyczek:
![]() |
| Wtyczka Molex |
![]() |
| Wtyczka Molex mini |
![]() |
| Wtyczka MPC |
Przejdź do wtyczki MPC (ang. Main Power Connector). Spójrz na nią od strony styków (zaczep boczny powinien znajdować się po prawej stronie).

Przewody masy (o potencjale 0V) mają kolor czarny. Jest ich kilka, aby prądy rozpływały się równomiernie. Przewody z napięciem +5V powinny być czerwone (też będzie ich kilka). Przewody żółte przenoszą napięcie +12V. Zlokalizuj przewody z napięciem 3,3V i zapisz sobie ich kolor (na powyższym obrazku są miodowe, lecz w moim zasilaczu miały kolor fioletowy).
Za pomocą kawałka drutu zewrzyj styk nr 16 PS_ON (ang. Power Supply ON = włączenie zasilacza) z dowolną masą. Zapamiętaj kolor przewodu PS_ON. Powinien być zielony, ale nie jest to standard (u mnie był akurat szary). Zwarcie PS_ON z masą powoduje włączenie zasilacza.
Podłącz teraz kabel sieciowy i włącz zasilacz. Jeśli usłyszysz szum wentylatora, to wszystko jest w porządku.
Jeśli po podłączeniu do sieci nie uruchomił się wentylator, to są dwie możliwości:
Reszta tego projektu dotyczy zasilacza pierwszego typu. Odłącz kabel sieciowy, odkręć cztery śrubki u góry obudowy (schowaj je sobie, bo będą później potrzebne) i zdejmij pokrywę górną. Niektóre zasilacze posiadają dławik przyklejony do pokrywy obudowy. Dławik jest połączony przewodem z gniazdem na płytce zasilacza. Odepnij ten przewód, naciskając na wtyczkę z boku i pociągając ją do góry.

Zapewne środek będzie bardzo zakurzony. Przeczyść go szczotką i przedmuchaj. Czynność tą wykonaj na balkonie lub na zewnątrz mieszkania, aby od razu nie zniechęcić do tego projektu reszty rodziny. Szczególnie zwróć uwagę na łopatki wentylatora. Kurz, który się na nich zbiera powoduje, że wentylator nie pracuje równomiernie i wywołuje dosyć duży szum.
Wnętrze zasilacza może wyglądać skomplikowanie. Nie przejmuj się, nic nie będziemy tam zmieniać, zajmiemy się tylko przewodami, które wychodzą na zewnątrz. Najpierw jednak ustaw sobie zasilacz tak jak na powyższym zdjęciu i przyglądnij się kondensatorom elektrolitycznym (to takie małe cylindry w kolorze niebieskim). Wszystkie kondensatory powinny posiadać równe, płaskie wieczka. Jeśli któryś jest wybulony (spuchnięty), to nadaje się do wymiany. Jeśli nie umiesz jeszcze dobrze operować lutownicą, to daj sobie spokój z takim zasilaczem, gdyż wymaga on wymiany tych kondensatorów na nowe. U mnie na szczęście kondensatory były zdrowe.

Spójrz teraz na tył obudowy, gdzie znajduje się wyłącznik oraz gniazdko na kabel sieciowy. Starsze zasilacze posiadały jeszcze przełącznik napięcia 110/220V. W Polsce mamy obecnie tylko napięcie 240V. Przełącznik ten jest o tyle niebezpieczny, iż ustawienie go na 110V i podłączenie zasilacza do sieci 240V powoduje efektowny trzask, siwy dymek z wnętrza i koniec marzeń o zasilaniu tym sprzętem czegokolwiek.


Dlatego przełącznik napięcia najlepiej usunąć. Odkręć przełącznik i znajdź miejsce, gdzie jego przewody dochodzą do płytki zasilacza. Utnij je zaraz przy płytce, aby nie spowodować przypadkowego zwarcia. Przełącznik możesz sobie zachować na pamiątkę.


Nadeszła pora na wykonanie otworów w bocznej ściance zasilacza na gniazda bananowe. Otwory powinny być w takim miejscu, aby nie kolidowały z wnętrzem zasilacza. U góry ścianki powinno być dobrze. Otworów będzie 5: 2 na masę i po jednym dla napięć kolejno 3,3V, 5V i 12V. Najpierw zaznacz pisakiem miejsce na otwory. Następnie za pomocą gwoździa i młotka napunktuj je, aby wiertło trafiło tam, gdzie trzeba.


Zacznij od wywiercenia małych otworów wiertłem 1...2mm. Następnie rozwierć je do właściwej średnicy (8mm, zależnie od posiadanego typu gniazdek bananowych). Brzegi otworów wygładź iglakami i papierem ściernym, aby nie było tam zadziorów.


Przód obudowy można wykonać z tektury 1mm. Wytnij z niej pasek o szerokości ścianki przedniej i o takiej wysokości, aby zostały zakryte wycięcia w ściance. Na wyciętym kawałku zaznacz pozycję otworów. Robi się to bardzo prosto: wystarczy przyłożyć pasek od tyłu do ścianki i przerysować otwory ołówkiem.

Otwory wycinamy nożykiem lub wybijakiem do skóry (jeśli coś takiego posiadasz). Rozmiar otworu powinien być tak dobrany, aby bez problemu przechodziło przez niego gniazdko bananowe. Jeśli chcesz wyposażyć swój zasilacz w lampkę sygnalizacyjną, to zakup diodę LED czerwoną o średnicy 5mm oraz opornik 470 omów. Do tekturki doklej fragment o kształcie wycięcia z przodu obudowy. Następnie wybij otwór na diodę LED.

Przytnij krótszą nóżkę diody oraz nóżkę opornika i zlutuj je razem. Tak przygotowana dioda będzie świecić na czerwono po podłączeniu drugiej końcówki opornika do masy, a wolnej nóżki diody do napięcia +5V.


Teraz zaczynamy montaż całości. Przód z tekturki pomaluj na czarno i przylep klejem Butapren do przodu obudowy (Butapren pozwala łatwo lepić papier do metalu). W otwory włóż gniazda bananowe i dokręć nakrętkami od tyłu. Nie zapomnij o podkładkach sprężynujących. Nakrętki dokręcaj z wyczuciem, aby nie zerwać gwintu.


Do dwóch pierwszych gniazdek przylutuj dwa przewody czarne. Odcinasz je na odpowiedniej długości z wiązki przewodów, które wychodzą z zasilacza. Jeśli używasz diody LED, to do pierwszego gniazdka przylutuj końcówkę opornika, a do nóżki diody przylutuj jeden z przewodów czerwonych.
Wyszukaj w wiązce przewód PS_ON, przytnij go wraz z przewodem czarnym i zlutuj je razem (jest to warunek włączenia się zasilacza).
Do pozostałych wtyczek przylutuj przewody: 3,3V (zapamiętany kolor), 5V (czerwony) i 12V (żółty).
Pozostałe przewody z wychodzącej wiązki odetnij delikatnie przy płytce i schowaj je sobie. Będą przydatne do różnych połączeń.
Powierzchnie lutów owiń dokładnie taśmą izolacyjną lub użyj koszulek termokurczliwych (trzeba je później podgrzać, aby się skurczyły – możesz do tego celu wykorzystać płomień świeczki lub zapalniczki).


Zasilacz jest gotowy. Załóż górę obudowy (jeśli wewnątrz jest dławik, to podłącz go do gniazda na płytce zasilacza), przykręć ją śrubkami. Podłącz kabel sieciowy i włącz zasilacz. Jeśli nie popełniłeś pomyłki, to zasilacz zacznie od razu pracować. Aby podłączać do niego urządzenia, zrób z przewodów odciętej wiązki kable zasilające. Krokodylki i wtyczki są tak skonstruowane, że nie trzeba nic lutować. Wystarczy zacisnąć lub dokręcić śrubką. Nie zapomnij odpowiednio opisać gniazdek na płycie czołowej.
Jeszcze raz zwracam uwagę: zasilacz ma dużą moc. Podłączając do niego urządzenie zawsze sprawdzaj, czy nie ma zwarć (szczególnie dotyczy to napięcia 3,3V). Co prawda zasilacz ATX posiada zabezpieczenie przeciwzwarciowe, ale prąd zwarciowy może być bardzo duży i zniszczy jak nic twój układ elektroniczny w razie błędów.
![]() |
Zespół Przedmiotowy Chemii-Fizyki-Informatyki w I Liceum Ogólnokształcącym im. Kazimierza Brodzińskiego w Tarnowie ul. Piłsudskiego 4 ©2026 mgr Jerzy Wałaszek |
Materiały tylko do użytku dydaktycznego. Ich kopiowanie i powielanie jest dozwolone pod warunkiem podania źródła oraz niepobierania za to pieniędzy.
Pytania proszę przesyłać na adres email:
Serwis wykorzystuje pliki cookies. Jeśli nie chcesz ich otrzymywać, zablokuj je w swojej przeglądarce.
Informacje dodatkowe.