|
Wyjście Spis treści Wstecz Dalej
Autor artykułu |
©2026 mgr Jerzy Wałaszek
|
Przy płytce dwustronnej musimy zapewnić zgranie warstwy górnej z dolną. Samo wykonanie nie różni się dla wersji SMD i THT, dlatego opiszę tylko jedną z nich, drugą wykonuje się identycznie.
Najpierw przygotowujemy pliki graficzne do wydruku na drukarce laserowej.
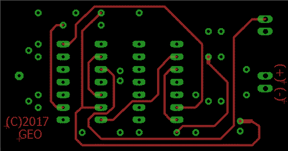
Uruchom Eagle i załaduj plik tht.brd z projektu próbnik_ttl.
Kliknij ikonę Leyer settings...
Kliknij w przycisk Select None, a następnie włącz warstwy: 1 Top, 17 Pads, 18 Vias i 20 Dimension:

W oknie edytora pozostaną jedynie ścieżki na górnej warstwie oraz pady elementów:

Z menu wybierz opcję File→Export→Image. W okienku dialogowym wpisz:

Kliknij w przycisk OK. Eagle zapisze w katalogu projektowym próbnik_ttl obraz górnej warstwy płytki w pliku tht_top.png.
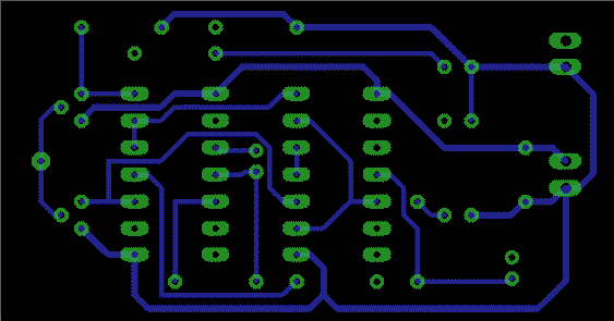
Ponownie kliknij w ikonę Leyer settings..., usuń widok warstwy 1 Top, a włącz 16 Bottom:

Teraz w edytorze zobaczysz ścieżki na spodzie płytki:

Z menu wybierz opcję File→Export→Image. W okienku dialogowym wpisz:

Te same operacje powtarzasz dla płytki SMD.
W katalogu projektowym powinieneś mieć następujące pliki:

| Plik | Co zawiera |
| smd.brd | Projekt płytki dla wersji SMD |
| smd.sch | Schemat układu w wersji SMD |
| smd_bottom.png | Obraz dolnej warstwy płytki w wersji SMD |
| smd_top.png | Obraz górnej warstwy płytki w wersji SMD |
| tht.brd | Projekt płytki dla wersji THT |
| tht.sch | Schemat układu w wersji THT |
| tht_bottom.png | Obraz dolnej warstwy płytki w wersji THT |
| tht_top.png | Obraz górnej warstwy płytki w wersji THT |
W tym miejscu możesz już zamknąć program Eagle. Uruchom natomiast program GIMP.

Gdy GIMP się uruchomi, użyj opcji menu Plik→Otwórz (Ctrl+O) do wczytania pliku tht_bottom.png:

Pliki PNG zapamiętują w swej strukturze używaną przez nie rozdzielczość, dzięki czemu na wydruku obrazek będzie posiadał właściwą wielkość.
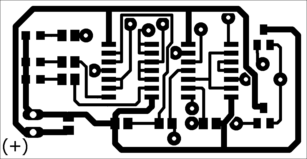
Po wczytaniu pliku, należy odwrócić kolory.
Z menu wybierz opcję:

Dodatkowo można nieco powiększyć niektóre pola lutownicze, aby ułatwić wiercenie i lutowanie (większe pole lutownicze toleruje drobne przesunięcia ścieżek warstwy górnej i dolnej, do których może dojść przy niedokładnym wykonaniu płytki).
Jeśli nie widzisz w GIMP'ie przybornika, naciśnij Ctrl+B.
Z przybornika wybierz ołówek
(klawisz N).
Do rysowania wybierz kolor czarny, końcówkę okrągłą o rozmiarze 50:

Tak przygotowanym narzędziem klikaj w pola lutownicze. Pola układów scalonych zostaw w spokoju:

Jeśli pola lutownicze przebiegają zbyt blisko siebie lub ścieżek, to oddziel je, rysując białym ołówkiem o rozmiarze 5.
Zmień kolor rysowania na biały, rozmiar ołówka na 15 i klikaj w środki pól lutowniczych:

Obetnij obrazek do obrysu płytki za pomocą narzędzia kadrowania
(Shift+C).
Zapisz grafikę (Plik → Zastąp).
Otwórz plik tht_top.png:

Z menu wybierz opcję: Kolory → Odwrócenie wartości:

Warstwa górna musi zostać odbita lustrzanie. Z menu wybierz opcję: Obraz → Przekształcenie → Odbij poziomo:

Pogrub okrągłe pola lutownicze jak w poprzednim pliku:

Zapisz grafikę (Plik → Zastąp).
To samo zrób z plikami dla wersji SMD.
Pliki do pobrania:
Płytkę wykonamy metodą termotransferu: raz za pomocą papieru kredowego, a raz za pomocą folii ORACAL-641. Ręczne wykonanie nie wchodzi raczej w rachubę z uwagi na niezbędną precyzję prowadzenia ścieżek.
W obu przypadkach najpierw przygotujemy odpowiednie pliki do wydruku na drukarce laserowej.
Płytka dwustronna musi zostać pokryta rysunkiem ścieżek po obu stronach odpowiednio dla warstwy dolnej i górnej. Podstawowym problemem jest tutaj zgranie obu tych warstw ścieżek, tak aby nie były względem siebie przesunięte, ponieważ wtedy otwory nie trafią w pola lutownicze. Wbrew pozorom da się to prosto zrobić pod warunkiem odpowiedniej staranności.
Uruchom program Inkscape.
Z menu wybierz opcję: Plik → Importuj... (Ctrl+I), a następnie zaimportuj plik tht_bottom.png z katalogu projektu próbnik_ttl:

|
Uwaga:
Jeśli zaimportowany plik ma duży rozmiar, to znak, że Inkscape nie czyta z niego informacji o rozdzielczości
(u mnie dotyczyło to nowych plików
utworzonych w Eagle po aktualizacji). Obejściem
tego problemu jest użycie opcji menu
Dopóki tego nie naprawią, trzeba będzie w ten sposób importować pliki png do Inkscape'a. Corel nie ma z tym żadnego problemu, ale ponieważ nie jest darmowy, nie chcę opierać kursu na tej aplikacji. Pamiętaj jedynie, aby eksportować w Eagle pliki w tej samej rozdzielczości, np. 600 dpi. |
Obrazek spodu płytki umieść na stronie po lewej u góry, zachowując marginesy od jej brzegów:

Teraz zaimportuj obrazek góry płytki: tht_top.png. Umieść go obok obrazka spodu, lecz z odstępem:

Teraz musimy te obrazki wyrównać w pionie.
Wciśnij Ctrl+A. Zostaną zaznaczone oba obrazki:

Z menu wybierz opcję Obiekt → Wyrównaj i rozmieść... (Shift+Ctrl+A). Pojawi się okienko dokowane operacji wyrównywania:

W polu listy Względem ustaw Ostatni zaznaczony, a następnie kliknij w ikonę wyrównania względem osi poziomej. Obrazki zostaną wyrównane względem siebie.
Wciśnij Ctrl+G, aby je zgrupować.
Teraz narysujemy pomiędzy nimi cienką pionową linię, która później ułatwi ci zagięcie kartki.
Na przyborniku kliknij Ołówek (F6).
W okienku Wypełnienie i kontur (Shift+Ctrl+F) na zakładce Kontur ustaw pełny kolor czarny, na zakładce Styl konturu ustaw linię przerywaną o grubości 1px (pixel).
Narysuj linię pionową pomiędzy obrazkami (jeśli nie wiesz, jak to zrobić, to przerób nasz krótki kurs obsługi Inkscape'a):

Przełącz się na strzałkę. Wciśnij Ctrl+A, aby zaznaczyć wszystkie elementy i w oknie Wyrównaj i rozmieść kliknij ikonę wyrównania obiektów na osi pionowej. Narysowana kreska znajdzie się idealnie w środku pomiędzy rysunkami:

Wciśnij Ctrl+G, aby całość zgrupować. Zduplikuj grupę Ctrl+D i przesuń ją niżej na stronie z zachowaniem odstępu (kopia zapasowa, gdyby coś nie wyszło, możesz zrobić ich więcej):

W identyczny sposób przygotowujemy wydruk płytki SMD. Gdy strona do druku będzie gotowa, możesz ładnie wyrównać wszystkie grupy względem osi pionowej, następnie całość zgrupować i wyrównać względem środka strony. Wydruki dla folii ORACAL 641 wykonujesz tak, jak podano w poprzednim projekcie: najpierw drukujesz na zwykłej kartce obrysy płytek, następnie przycinasz z folii prostokąty o 1..1,5 cm szersze/wyższe od obrysu, zaklejasz nimi obrysy i drukujesz na tej kartce jeszcze raz, lecz tym razem ścieżki.
Plik do pobrania:
Przygotuj laminat obustronnie miedziowany. Zakupisz go w każdym sklepie elektronicznym. Na kartce wydrukuj sobie obrysy płytek do wykonania (wykorzystaj plik próbnik.svg, w którym są już prostokąty obrysu, wystarczy je wypełnić białym kolorem, lub po prostu wydrukować plik na zwykłej kartce papieru). Posłużą one do przycięcia laminatu:

Ja przygotowałem na kartce obrysy płytek w wersji THT i SMD. Ty możesz poprzestać na jednej wersji.
Wykorzystując obrysy płytek, wytnij z laminatu prostokąty. Powinny one być większe niż obrys płytki o około 10 mm. Najlepiej dopasować pasek laminatu do jednego boku obrysu i przycinać ten pasek w poprzek, jak na poniższym obrazku:

Laminat przycinasz ostrym nożykiem, nacinając go wielokrotnie z jednej i z drugiej strony (zadbaj, aby nacięcia po obu stronach płytki były w tym samym miejscu). Po wykonaniu nacięcia laminat po prostu przełamujemy.

Gotowy efekt powinien tak wyglądać:

Z kartki wytnij wydruki ścieżek:

Linia w pomiędzy obrazkami ścieżek służy do wyznaczenia w przybliżeniu zgięcia kartki. Przyłóż do niej linijkę i pociągnij po niej kilka razy długopisem, po czym zegnij kartkę, tak aby wydruki płytek dokładnie do siebie pasowały: najlepiej sprawdzić to pod światło. To bardzo ważny etap. Jeśli źle dopasujesz obrazki ścieżek, będą kłopoty z wykonaniem płytki. Gdy zegniesz kartki, ustal ich położenie z jednej strony zszywką obok obrysu lub po prostu sklej je na krawędzi. Zszywka powinna być w odległości 1...1,5 cm od krawędzi obrysu płytki, inaczej pomiędzy kartki nie wsuniesz przyciętego laminatu.


Teraz należy przygotować wycięte z laminatu płytki. Dokładnie przetrzyj je drobnym papierem ściernym z obu stron. Zwróć uwagę, aby płytka nie miała zadziorów przy krawędziach, ponieważ utrudnią one przyleganie papieru/folii z wydrukiem ścieżek podczas termotransferu. Płytki dokładnie umyj pod bieżącą, letnią wodą w środku do mycia naczyń (dobry jest CIF), po czym przetrzyj każdą z powierzchni szmatką nawilżoną alkoholem lub rozpuszczalnikiem nitro.

Staraj się nie dotkać już palcami wyczyszczonych powierzchni, bo cała praca pójdzie na marne.
Wsuń do spiętych kartek płytki, tak aby wydruk ścieżek znalazł się w całości na ich powierzchni – wykonuj to patrząc pod światło mocnej żarówki lub słońca i pomagając sobie pincetą. Następnie uchwyć mocno palcami płytkę poprzez kartkę, tak aby się płytka nie mogła przesunąć i za pomocą zszywacza zszyj kartkę zszywkami dookoła, tuż przy płytce:

Zszywki spłaszcz na twardej powierzchni, aby żelazko dobrze mogło przycisnąć papier do płytek. Ułóż kartki z płytkami na jakiejś powierzchni i prasuj je przez 5 minut żelazkiem ustawionym na dwie kropki. Co pewien czas obracaj kartki i prasuj z drugiej strony:

Gdy prasujesz folię ORACAL, rób to na twardej powierzchni. Najpierw z jednej strony przez minutę, a później z drugiej też przez minutę. Powinno wystarczyć.
Gdy skończysz, kartki papieru kredowego wrzuć do letniej wody z octem na około 10 minut, aby papier dobrze odmoknął, po czym ściągnij papier z płytek, wyczyść je w letniej wodzie, usuwając papier kredowy spomiędzy ścieżek, wysusz płytki.

Folię ORACAL nie wrzucasz do wody. Czekasz, aż płytka ostygnie, po czym po prostu ściągasz z niej folię. Jeśli operację wykonałeś poprawnie, to całość tonera powinna pozostać na płytce.

Po wysuszeniu sprawdź dokładnie płytki. Jeśli zauważysz przerwy w ścieżkach, dorysuj brakujące fragmenty pisakiem edding 141 F, który jest niezmywalny i wodoodporny.

Przygotuj roztwór trawiący nadsiarczanu sodowego B327. Woda do roztworu powinna być dobrze ciepła, lecz nie gorąca.

Wrzuć do roztworu płytki i poczekaj aż się wytrawią.

Roztwór co jakiś czas mieszaj i obracaj płytki, aby trawiły się równomiernie z obu stron. Gdy trawienie się skończy, wypłukaj płytki w letniej wodzie i dokładnie wysusz.

Przystępujemy do obcięcia nadmiaru płytki. Wykorzystaj ostry nożyk i linijkę. Przeciągnij nożykiem kilkakrotnie po liniach obrysu z obu stron płytki.

Następnie odłam brzegi. Możesz wykorzystać tu nożyce do blachy, jednak staraj się nie uszkodzić ścieżek. Ja wykorzystuję starą gilotynę do papieru.

Papierem ściernym wyrównaj krawędzie. Płytki dobrze się szlifują. Papier ścierny nie powinien być zbyt drobny (za długo by trwało) i zbyt gruby.

Płytki dokładnie przetrzyj szmatką lub papierowym ręcznikiem nasączonym rozpuszczalnikiem nitro. Ponieważ jest to operacja śmierdząca, wykonuj ją na zewnątrz, np. na balkonie. Rozpuszczalnik nitro zmyje z płytek toner.

W kolejnym etapie wywierć w płytkach otwory wiertłem o średnicy 0,7 mm. Najlepiej zrobić to profesjonalną wiertarką na stojaku i wiertłami widiowymi.

Jeśli nie masz takiej wiertarki, to możesz użyć dowolnej ręcznej i zwykłych wierteł do metalu o średnicy 0,7 mm. Musisz jedynie pamiętać, aby wiertło było ustawione dokładnie pionowo, inaczej otwory po drugiej stronie płytki mogą nie trafić w pola lutownicze (to również może się zdarzyć, jeśli dokładnie nie ustawiłeś położeń wydruków góry i spodu płytki podczas termotransferu - człowiek uczy się na błędach, więc nie zniechęcaj się, jeśli coś ci na początku nie będzie wychodziło, następnym razem wykonasz to lepiej).
Otwory na goldpiny rozwierć wiertłem 0,9mm.
Płytki pokryj rzadkim roztworem kalafonii w rozpuszczalniku nitro. Zapobiegnie to pokrywaniu się ścieżek tlenkami i ułatwi lutowanie.

Płytki są gotowe, można przystąpić do montażu elementów. Opisuję to w następnym rozdziale.
![]() |
Zespół Przedmiotowy Chemii-Fizyki-Informatyki w I Liceum Ogólnokształcącym im. Kazimierza Brodzińskiego w Tarnowie ul. Piłsudskiego 4 ©2026 mgr Jerzy Wałaszek |
Materiały tylko do użytku dydaktycznego. Ich kopiowanie i powielanie jest dozwolone pod warunkiem podania źródła oraz niepobierania za to pieniędzy.
Pytania proszę przesyłać na adres email:
Serwis wykorzystuje pliki cookies. Jeśli nie chcesz ich otrzymywać, zablokuj je w swojej przeglądarce.
Informacje dodatkowe.