|
Wyjście Spis treści Wstecz Dalej
Autor artykułu |
©2026 mgr Jerzy Wałaszek
|
Po zakończeniu tworzenia schematu układu elektronicznego, przechodzisz do edytora płytek drukowanych.
W tym celu kliknij na górnym pasku ikonę
lub z menu wybierz opcję File → Switch to board.
Jeśli plik projektu płytki nie istnieje jeszcze, to pojawi się okno informacyjne:

W oknie tym Eagle informuje cię, że plik projektu płytki nie istnieje i pyta cię, czy ma go utworzyć na podstawie schematu. Zatwierdź okienko kliknięciem w przycisk Yes. Zostanie otwarte okno edytora płytek:

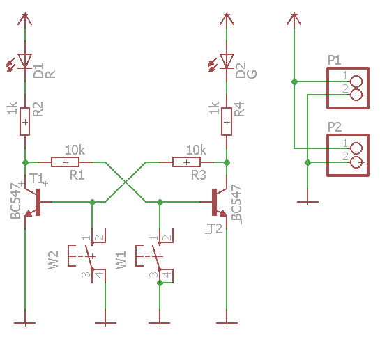
Filozofia pracy z edytorem płytek jest identyczna jak przy edytorze schematów. Polecenia można wprowadzać słownie lub przez kliknięcie odpowiedniej ikony na pasku narzędziowym umieszczonym po lewej stronie. Gdy po raz pierwszy zostanie otwarty edytor płytek, na szarym tle zobaczysz wszystkie elementy użyte na schemacie w twoim układzie elektronicznym:

Kształty elementów pochodzą z bibliotek Eagle. Zielone pola to punkty lutownicze (ang. pads). Żółte linie to symboliczne połączenia pomiędzy punktami lutowniczymi, które należy zamienić w ścieżki.
Czarny prostokąt obok elementów symbolizuje płytkę drukowaną, widzianą z góry od strony elementów. W wersji darmowej powierzchnia płytki nie może przekraczać 80 cm2. Przy próbie umieszczenia elementu poza tymi ograniczeniami, może pojawić się odmowa wykonania operacji. Jednak 80 cm2 to dosyć dużo (8 cm x 10 cm) i na początek wystarcza w zupełności.
Eagle umieszcza elementy obok płytki drukowanej. Pierwsze zadanie polega na rozmieszczeniu tych elementów na płytce. Wymaga to nieco doświadczenia. Do rozmieszczania służy polecenie move, identycznie jak w edytorze schematów.
Na przyborniku
kliknij ikonę
lub wpisz polecenie move i wciśnij Enter.
Elementy wybierasz przez klikanie w ich krzyżyki. Poprawne ustawianie elementów wymaga doświadczenia. Na razie ustaw je mniej więcej tak (przy ustawianiu staramy się jak najmniej krzyżować żółte linie, elementy można obracać przez klikanie prawym przyciskiem myszki):

Teraz należy przesunąć te elementy, tak aby znalazły się przy krawędzi płytki.
W przyborniku kliknij ikonę
lub wpisz group i wciśnij Enter.
Jest to narzędzie grupowania elementów, np. w celu wspólnego przesunięcia. Wciśnij lewy przycisk myszki i przeciągnij kursor, tak aby elementy znalazły się wewnątrz prostokąta zaznaczania. Zaznaczone elementy zostaną podświetlone. Teraz wskaż krzyżyk jednego z elementów tej grupy, wciśnij lewy przycisk myszki i nie zwalniając go przesuń całą grupę do krawędzi płytki:

Nie dosuwaj elementów za blisko krawędzi. Pozostaw pewien margines.
W kolejnym kroku dopasujemy wymiary płytki. Wpisz polecenie move, po czym wciśnij klawisze lewy Alt + F2. Chwyć lewym przyciskiem myszki górną krawędź płytki i przeciągnij ją w dół. Prawą krawędź przeciągnij w lewo:

Znów powiększ obraz za pomocą Alt+F2.
Program Eagle pozwala automatycznie prowadzić ścieżki, jednakże tę operację omawiam osobno w odpowiednim rozdziale. Naucz się ręcznie prowadzić ścieżki. Umiejętność ta przydaje się później przy poprawkach ścieżek utworzonych automatycznie. Poza tym jest to dosyć fajne w Eagle.
Najpierw włączymy widok rastra, tj. punktów/linii, wg których będą prowadzone ścieżki.
U góry na pasku własności kliknij ikonę
lub wpisz polecenie grid.
Ukaże się okno dialogowe:

Ustaw opcje wg powyższego obrazka i zatwierdź kliknięciem w przycisk OK. Na obrazie powinna pojawić się ciemnoszara kratka:

Oczko kratki ma rozmiar ustawiony wcześniej w oknie dialogowym rastra w polu Size. U nas jest to 50 milsów, czyli 50 tysięcznych cala. Ważne jest, aby rozmiar oczek siatki korespondował z rozstawem końcówek elementów. W elektronice króluje system anglosaski i podstawową jednostką są cale (25,4 mm).
Ścieżki rysujemy bardzo podobnie do rysowania linii na schemacie elektrycznym.
W przyborniku kliknij ikonę
lub wpisz polecenie route.
Zanim zaczniesz rysować ścieżkę, spójrz do góry na pasek własności narzędzia route. Na płytce rysuje się w różnych warstwach. Każda warstwa posiada swój kolor. Ponieważ chcemy wykonać płytkę jednostronną (bo taka jest łatwiejsza do wykonania na początku przygody z elektroniką), należy wybrać do rysowania warstwę o nazwie 16 Bottom. Ma ona kolor niebieski. Następnie wybierz tryb Single Layer Mode On (rysowanie tylko na jednej warstwie, inne zostaną automatycznie przyciemnione). Ustaw tryb łamania ścieżki na Wire bend style 1, grubość Width na 24 (mils):

Reszty parametrów nie zmieniaj (odnoszą się one do przelotek, z których w tym projekcie nie będziemy korzystać). Wskaż kursorem myszki górny pad opornika R2, kliknij lewy przycisk myszki, aby rozpocząć w tym miejscu ścieżkę, przeciągnij ją na lewy pad diody D1 i ponownie kliknij lewym przyciskiem myszki, aby zakończyć rysowanie ścieżki. Otrzymasz:

Na ścieżce może pojawić się nazwa N$2. N pochodzi od angielskiego słówka net, które oznacza sieć. 2 to numer sieci, do której należy dana ścieżka. Ścieżki, które się ze sobą łączą, należą do tej samej sieci i posiadają takie same nazwy.
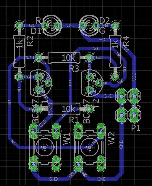
Powtórz tę operację dla pozostałych ścieżek. Zacznij od tych, które są proste i nie przecinają innych (zwykle rysowanie ścieżek rozpoczyna się od ścieżek masy i zasilania). Ścieżki łamane wykonujesz kilkuetapowo. Rysujesz fragment ścieżki, kończysz go kliknięciem lewego przycisku myszki, a następnie rozpoczynasz rysowanie kolejnego fragmentu ścieżki pod innym kątem. Eagle pomaga ci przez podświetlanie padów, które rysowana ścieżka powinna połączyć. W trakcie rysowania możesz wciskać klawisz lewy Alt. Wtedy raster jest gęstszy i można ścieżkę prowadzić bardziej precyzyjnie. Jeśli się pomylisz, użyj standardowej kombinacji klawiszy Ctrl+Z do cofnięcia operacji. Wykonaj ścieżki zgodnie z poniższym rysunkiem (potraktuj go jako wzór):

Pozostały niezrealizowane połączenia z przyciskami. Jednak nie muszą one być wykonane na płytce, ponieważ przyciski TACT mają wewnętrzne połączenia tych wyprowadzeń:

Aby częściowo pozbyć się żółtych linii, musisz zmodyfikować
schemat – Eagle zawsze zachowuje zgodność projektu płytki ze schematem, dzięki czemu unikamy złych połączeń. Aby przejść do schematu, kliknij ikonę edytora schematów
.

Poleceniem
delete usuń połączenia przycisku W2 z masą
(końcówki 3 i 4). Poleceniem move przesuń masę w prawo. Poleceniem net połącz masę z końcówką 4
przycisku W2. W przycisku
W1 usuń połączenie
końcówek 1 i 2. Wróć do edytora płytki, klikając w ikonę
.
Pozostała jedna żółta linia pomiędzy końcówkami 3 i 4 przycisku W2. Jednak my wiemy, że ta ścieżka jest zbędna na płytce, ponieważ końcówki 3 i 4 są ze sobą połączone wewnątrz przycisku. Problemy tego typu wystąpią później, gdy będziesz używał automatycznego tworzenia ścieżek, na razie się nimi nie przejmuj.

Prowadząc ścieżki należy przestrzegać wiele różnych zasad. Szczególnie pamiętaj, aby nie prowadzić ścieżek zbyt blisko siebie lub zbyt blisko pól lutowniczych elementów. Również staraj się nie prowadzić ich za blisko krawędzi płytki. Ścieżki zasilania i masy powinny być grubsze od innych. Tutaj 24 milsów zupełnie wystarczy (przyjąłem taką grubość ze względu na łatwość późniejszego wykonania), jednak dla formalności pogrubimy te ścieżki do 32 milsów.
W przyborniku kliknij ikonę
lub wpisz change i wciśnij Enter.
Narzędzie to pozwala szybko zmieniać różne parametry elementów płytki drukowanej. Z menu wybierz Width, a następnie 32:

Możesz od razu uzyskać odpowiednie modyfikowanie grubości ścieżek, jeśli wpiszesz polecenie change width 32.
Gdy to zrobisz, klikaj myszką we fragmenty ścieżek, które tworzą linie masy GND i zasilania Vcc. Otrzymają nową grubość 34 mils:

Ścieżki są gotowe. Czy jest to jedyny sposób ich ułożenia na płytce? Oczywiście, że nie. Można to zrobić inaczej, a nawet dużo lepiej. Poeksperymentuj. Ścieżki i elementy możesz przesuwać narzędziem move, identycznie jak na schemacie elektrycznym. Po "optymalizacji" płytka wygląda następująco (przesunięto nieco w dół goldpiny zasilania i wyprostowano ścieżkę N$8, aby nie biegła zbyt blisko padów):

![]() |
Zespół Przedmiotowy Chemii-Fizyki-Informatyki w I Liceum Ogólnokształcącym im. Kazimierza Brodzińskiego w Tarnowie ul. Piłsudskiego 4 ©2026 mgr Jerzy Wałaszek |
Materiały tylko do użytku dydaktycznego. Ich kopiowanie i powielanie jest dozwolone pod warunkiem podania źródła oraz niepobierania za to pieniędzy.
Pytania proszę przesyłać na adres email:
Serwis wykorzystuje pliki cookies. Jeśli nie chcesz ich otrzymywać, zablokuj je w swojej przeglądarce.
Informacje dodatkowe.