|
Wyjście Spis treści Wstecz Dalej
Autor artykułu |
©2026 mgr Jerzy Wałaszek
|
Era elektroniki rozpoczęła się wraz z wynalezieniem przez J. A. Fleminga lampy elektronowej w 1904 roku. Była to tzw. dioda próżniowa. Dioda przewodziła prąd tylko w jednym kierunku. Dzięki tej własności można ją było stosować w radiofonii do detekcji sygnałów lub do prostowania prądu przemiennego. Zasada działania diody jest w miarę łatwa do zrozumienia:
Wiele lat wcześniej znany amerykański wynalazca T. A. Edison w trakcie prac nad żarówką odkrył, iż pomiędzy rozgrzaną elektrodą i zimną może w próżni przepływać prąd elektryczny. Odkrycie to opatentował, lecz nie zajmował się nim dalej. Dopiero J. A. Fleming skonstruował lampę elektronową, umieszczając w opróżnionej z powietrza bańce dwie elektrody, z których jedna była podgrzewana elektrycznie. Pod wpływem temperatury powstaje zjawisko termoemisji elektronowej, czyli wyrzucania elektronów z powierzchni rozgrzanej elektrody. Elektrony te tworzą chmurę wokół elektrody. Jeśli do podgrzewanej elektrody przyłoży się napięcie ujemne, a do zimnej dodatnie, to elektrony będą odpychane przez elektrodę ujemną (zwaną katodą), a przyciągane przez elektrodę dodatnią (zwaną anodą). W efekcie pomiędzy tymi elektrodami popłynie prąd elektryczny tak długo, jak zjawisko termoemisji dostarcza nowych elektronów.

Na powyższym rysunku przedstawiono to zjawisko. Kierunek prądu jest oznaczony zgodnie z ruchem elektronów (ze względów historycznych w fizyce przyjmuje się, iż prąd płynie w kierunku od + do –). Jeśli teraz zmienimy polaryzację napięcia na elektrodach i do katody przyłożymy biegun dodatni, a do anody ujemny, to prąd nie popłynie, ponieważ + na katodzie będzie przyciągał wyrzucane przez termoemisję elektrony, a – na anodzie będzie je odpychał.

Jak widzisz, dioda próżniowa przewodzi prąd tylko w jednym kierunku. Ten fakt umożliwił właśnie powstanie pierwszych urządzeń elektronicznych.
Bardzo szybko, bo w 3 lata później, w 1907 roku amerykański wynalazca Lee de Forest umieścił w diodzie próżniowej trzecią elektrodę pomiędzy katodą a anodą. Elektroda ta miała postać siatki i taką nazwę przyjęła. Okazało się, że siatka, jeśli do niej zostanie przyłożone napięcie, potrafi wpływać w istotny sposób na wartość prądu przepływającego pomiędzy katodą a anodą (chodzi o prąd elektronowy). Jeśli do siatki przyłożymy napięcie o potencjale wyższym niż potencjał katody, to elektrony będą dodatkowo przyspieszane pomiędzy katodą a anodą i popłynie prąd elektronowy.

Jeśli z kolei do siatki zostanie przyłożone napięcie o potencjale niższym od potencjału katody, to siatka zacznie odpychać w kierunku katody napływające elektrony i prąd przepływający przez lampę zmaleje.

Powstałą lampę elektronową nazwano triodą. Dzięki siatce trioda potrafiła sterować prądem anodowym, czyli posiadała właściwości wzmacniające. Epoka lamp elektronowych jest dzisiaj historią, chociaż trzeba przyznać, że wciąż znajdują one zastosowanie w sprzęcie audio z najwyższej półki (podobno wzmacniacze lampowe posiadają lepsze brzmienie od wzmacniaczy tranzystorowych). Lampami nie będziemy się oczywiście zajmować na tym kursie. Potrzebne mi są one jedynie do tego, aby nakreślić zarys rozwoju układów elektronicznych.
Pierwsze układy elektroniczne budowano z elementów takich jak lampy elektronowe, oporniki, kondensatory, cewki. Elementy te należało ze sobą w odpowiedni sposób połączyć. Pierwsze konstrukcje tworzono lutując elementy ze sobą przewodami lub bezpośrednio wyprowadzeniami. Powstawała w ten sposób istna pajęczyna połączeń, jak na poniższym obrazku:

Konstrukcje lampowe były stosunkowo duże i taki sposób montażu układów elektronicznych był do zaakceptowania. Sam tak początkowo konstruowałem swoje "radyjka" w latach 80-tych. Wraz z wymogami produkcji seryjnej zmieniono sposób montażu elementów w urządzeniach elektronicznych, wprowadzając płytkę drukowaną (ang. PCB – Printed Circuit Board). Płytka drukowana jest wykonana z materiału nieprzewodzącego prąd elektryczny. W płytce są wykonywane otwory na wyprowadzenia elementów elektronicznych. Jedna strona (lub obie, a nawet w nowoczesnych konstrukcjach wiele warstw) jest pokryta ścieżkami, które łączą wyprowadzenia elementów. Elementy są przylutowywane do tych ścieżek, przez co uzyskujemy pewne połączenie elektryczne.

Montaż układu na płytce drukowanej jest prostszy od łączenia bezpośredniego i pozwala na budowę bardzo skomplikowanych układów. Dodatkowo można go zautomatyzować, a to nie jest bez znaczenia w produkcji masowej.
Istnieją zasadniczo dwie metody montażu:
THT – (ang. Through Hole technology), montaż przewlekany: w płytce są wykonywane otwory, przez które przewleka się końcówki elementów elektronicznych, a następnie lutuje się te końcówki do ścieżek po drugiej stronie płytki. Elementy przewlekane posiadają charakterystyczne wyprowadzenia (nóżki).

SMT – (ang. Surface Mount Technology), montaż powierzchniowy: elementy są lutowane bezpośrednio do ścieżek, które znajdują się po tej samej stronie płytki co lutowane elementy. Elementy w tej technologii nazywane są SMD (ang. Surface Mounted Device) i nie posiadają wyprowadzeń do przewlekania przez otwory w płytce, tylko odpowiednio przygotowane pola lutownicze.

Technologia SMT pozwala tworzyć układy elektroniczne o bardzo małych wymiarach. Elementy są niewielkie. Do pewnej skali wykonanie układu SMT wcale nie jest takie trudne. Wymaga tylko trochę wprawy, a odpada niewygodne i uciążliwe wiercenie otworów w płytce drukowanej. Dodatkowo elementy SMD są zwykle tańsze od ich odpowiedników w technologii przewlekanej (np. 100 oporników SMD kosztuje 1zł, czyli jeden opornik za 1gr!).
Płytki drukowane projektowano początkowo ręcznie – sam tak robiłem. Sposób jest prosty: na kartce papieru zaznaczasz otwory na nóżki elementów, następnie otwory łączysz ścieżkami wg schematu układu, a później wg tego rysunku wykonujesz płytkę drukowaną (o tym czytaj dalej). Można tak robić przy prostych układach, lecz gdy liczba elementów wzrośnie...
Do efektywnego projektowania płytek drukowanych służy właśnie program Eagle. Jeśli go jeszcze nie masz na swoim komputerze, to go teraz koniecznie zainstaluj. Dlaczego akurat Eagle? Oczywiście jest wiele innych programów o podobnych możliwościach. Jednak firma CADSoft, twórca Eagle, udostępnia za darmo wersję edukacyjną, która posiada pewne ograniczenia (np. projektowana płytka nie może być większa niż 80 x 100 mm i może posiadać tylko dwie warstwy: górną i dolną), lecz mimo to dla amatora jest zwykle zupełnie wystarczająca. Poprzez Eagle uzyskujemy dostęp do tysięcy elementów elektronicznych (jeśli jakiegoś elementu nie ma w standardowych bibliotekach, to można go łatwo stworzyć samemu). Program jest popularny wśród elektroników-amatorów, zatem bez problemu znajdziesz w sieci pomoc oraz mnóstwo przykładowych projektów. Dlatego warto się nauczyć obsługi tej aplikacji, a nie jest to wcale takie trudne. Do nauki przystąp, gdy już poznasz podstawowe elementy elektroniczne.
Tworzenie projektu płytki drukowanej w aplikacji Eagle jest zwykle dwuetapowe. W pierwszym etapie tworzymy tzw. schemat elektryczny (ang. schematic). Definiuje on elementy używane w tworzonym układzie elektronicznym, ich parametry oraz sposób połączenia ze sobą. Gdy schemat elektryczny będzie gotowy, przystępujemy do projektowania na jego podstawie płytki drukowanej. Elementy użyte na schemacie będą automatycznie dostępne w projekcie płytki. Dodatkowo otrzymasz również informację o połączeniach tych elementów. Wystarczy zatem odpowiednio rozmieścić elementy i połączyć je ścieżkami, aby otrzymać obraz płytki drukowanej, który następnie posłuży do wykonania samej płytki. Na rynku istnieją firmy, które przyjmują projekty płytek drukowanych wykonane w programie Eagle i wykonują na ich podstawie profesjonalne płytki drukowane. Koszt zależy zwykle od powierzchni i liczby płytek (im więcej, tym taniej) i wynosi od kilkadziesiąt złotych w górę. Zaletą powierzenia wykonania płytki profesjonalnej firmie jest to, że nie będziesz musiał się trudzić jej samodzielnym wykonaniem i wynik będzie zawsze dobry – ale ominie cię wiele zabawy... (koszty też nie są bez znaczenia).
Na schematach elektrycznych w programie Eagle stosuje się następujące elementy graficzne (pokazano tylko wybrane):
| Symbol | Opis |
![]() |
Linia ciągła (ang. net)
symbolizuje połączenie elektryczne pomiędzy odpowiednimi wyprowadzeniami elementów. |
![]() |
Linie mogą się krzyżować. |
![]() |
Jeśli na połączeniu linii zostanie umieszczona kropka (ang. junction), to oznacza ona elektryczne połączenie tych linii. |
![]() |
Połączenie z zewnętrznym przewodem (ang. wirepad). Służy do wyprowadzania sygnałów na zewnątrz. |
| Symbol | Opis |
![]() |
Masa (ang.
GND – ground). Oznacza połączenie do wspólnej linii napięcia masy (0V). |
![]() |
Zasilanie (ang.
VCC
– collector supply voltage). Oznacza połączenie do wspólnej linii napięcia zasilającego układ, zwykle +5V. |
Na schematach elektrycznych umieszcza się różne elementy bierne (oporniki, kondensatory, cewki). W programie Eagle stosowane są oznaczenia wg standardów amerykańskiego lub europejskiego. Możesz stosować jedno lub drugie, wg swojego uznania. Ja uważam, że standard europejski jest bardziej czytelny, ale to rzecz gustu.
| Symbol | Opis | |
![]() EU |
![]() AM |
Opornik (ang. resistor). |
![]() |
Potencjometr (ang. potentiometer). Jest to opornik o regulowanej pokrętłem oporności. |
|
![]() |
Opornik-trymer (ang. trimm resistor). Opornik regulowany. Różni się od potencjometru tym, iż nie posiada pokrętła, tylko otwór regulacyjny. Trymery umieszcza się w obwodzie wtedy, gdy musi być on odpowiednio strojony w czasie uruchamiania. Po nastrojeniu, trymer nie jest dalej regulowany. Potencjometr natomiast pozwala użytkownikowi na ciągłą regulację parametrów (np. głośności, częstotliwości, jasności świecenia, itp.). |
|
![]() EU |
![]() AM |
Kondensator (ang. capacitor). |
![]() EU |
![]() AM |
Kondensator elektrolityczny (ang. polarized capacitor). |
![]() EU |
AM |
Cewka indukcyjna (ang. inductor). |
| Symbol | Opis |
![]() |
Dioda (ang. diode). |
![]() |
Dioda elektroluminescencyjna (ang. LED – light emitting diode). |
![]() |
Tranzystor bipolarny typu n-p-n (ang. npn transistor). |
![]() |
Tranzystor bipolarny typu p-n-p (ang. pnp transistor). |
![]() |
Tranzystor polowy złączowy z kanałem n (ang. n-channel junction field effect transistor). |
![]() |
Tranzystor polowy złączowy z kanałem p (ang. p-channel junction field effect transistor). |
![]() |
Tranzystor polowy MOSFET z kanałem n (ang. n-channel metal-oxide semiconductor field effect transistor). |
![]() |
Tranzystor polowy MOSFET z kanałem p (ang. p-channel metal-oxide semiconductor field effect transistor). |
Elementy logiczne również występują w wersjach amerykańskiej i europejskiej. W Polsce, pomimo norm, amatorzy częściej stosują symbole amerykańskie, zatem tutaj też będą stosowane (jest jeszcze norma DIN, ale amatorzy jej nie stosują, więc sobie ją darujemy). Numerki widoczne na symbolach, to numery nóżek układu scalonego, do których są doprowadzone wejścia lub wyjścia bramek – w jednym układzie scalonym jest zwykle kilka bramek, stąd potrzeba oznaczania tych wyprowadzeń.
| Symbol | Opis | |
![]() EU |
![]() AM |
Bramka NAND (ang. NAND gate). |
![]() EU |
![]() AM |
Bramka AND (ang. AND gate). |
![]() EU |
![]() AM |
Bramka NOR (ang. NOR gate). |
![]() EU |
![]() AM |
Bramka OR (ang. OR gate). |
![]() EU |
![]() AM |
Bramka EXCLUSIVE-OR (ang. EXCLUSIVE-OR gate) |
![]() EU/AM |
Bramka NOT (ang. NOT gate). |
|
Układy cyfrowe o wyższej skali komplikacji od bramek są zwykle przedstawiane w postaci bloku z zaznaczonymi wejściami i wyjściami sygnałów sterujących:
![]() |
Przerzutnik D wyzwalany zboczem dodatnim (ang. D-type positive edge triggered flip-flop) |
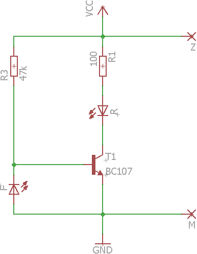
Przykładowy schemat elektryczny obwodu utworzony w programie Eagle:

Projektując płytki drukowane, musisz znać i rozumieć podstawową terminologię z tym związaną, najlepiej w języku angielskim.
Podstawową jednostką miary jest tutaj (jednostka_miary)"> mil (1/1000 cala). Układy elektroniczne rozwinęły się w krajach anglosaskich, a tam obowiązuje (lub obowiązywał) niemetryczny system miar.
1 cal to 25,4 mm, zatem 1 mil = 0,0254 mm.
Na płytce drukowanej tworzone są ścieżki (ang. tracks), którymi płynie prąd. Ścieżki te posiadają szerokość w milsach, np. 12, 16, 32, 40...

Grubość ścieżki zależy od przewidywanego natężenia prądu elektrycznego, który w tej ścieżce popłynie. W przypadku techniki cyfrowej prądy te są zwykle niewielkie i nie będziesz się musiał tym specjalnie przejmować. Jednakże aby spełnić wymogi formalne, podaję poniżej tabelkę, która określa szerokości ścieżek w zależności od przewodzonego przez nie prądu:
| Szerokość | Prąd | Opór na cal |
| 5 mils | 1 A | 0,0535 Ω |
| 10 mils | 1,6A | 0,0267 Ω |
| 15 mils | 2 A | 0,0178 Ω |
| 20 mils | 2,5 A | 0,01338 Ω |
| 30 mils | 3 A | 0.00892 Ω |
| 50 mils | 4,5 A | 0,00535 Ω |
| 60 mils | 5,5 A | 0,00446 Ω |
| 70 mils | 6 A | 0,00382 Ω |
| 80 mils | 6,5 A | 0,003346 Ω |
| 100 mils | 7,5 A | 0,002676 Ω |
| 125 mils | 8,5 A | 0,002141 Ω |
| 250 mils | 14 A | 0,00107 Ω |
| 500 mils | 22,5 A | 0,0000535 Ω |
Grubość ścieżki jest również uzależniona od przyjętej przez ciebie technologii wykonania płytki drukowanej. Jeśli wykonanie powierzysz profesjonalnej firmie, to praktycznie ścieżki mogą posiadać grubość od 3...4 milsów w górę. Ścieżki wykonywane metodą termotransferu (patrz dalej), nie powinny być zbyt cienkie, powiedzmy od 12...16 milsów (ja stosuję 24 milsy i jest OK). Dokładniejsza jest metoda fotograficzna (poniżej 12 milsów), lecz wymaga więcej wprawy i doświadczenia.
Drugim ważnym parametrem jest minimalna odległość ścieżek. Odległość ta zależy od spodziewanej różnicy potencjałów pomiędzy ścieżkami. Jeśli jest zbyt duża, to może dojść do przeskoku iskry, czyli przebicia ścieżek. Zwykle kończy się to źle dla układu elektronicznego. Ale te obostrzenia obowiązują przy wyższych napięciach (np. 240 V napięcia sieciowego). W układach cyfrowych zwykle stosuje się napięcie 5V lub niższe i do przebicia nie dojdzie. Jednakże odległość między ścieżkami jest uzależniona również od technologii wykonania płytki. Dla termotransferu jest to w granicach 16...24 milsów. Zbyt blisko położone ścieżki mogą spowodować to, że w trakcie trawienia miedź nie zostanie usunięta spomiędzy nich i ścieżki będą elektrycznie zwarte.
Grubość ścieżek oraz oraz wartość minimalnego odstępu między nimi wpływa istotnie na wielkość płytki drukowanej. Im parametry te są większe, tym więcej miejsca na płytce zajmą ścieżki.
W płytkach wykonywane są otwory (ang. holes), w które wkłada się nóżki elementów. Średnica otworu zależy od grubości nóżki elementu. Zwykle jest to 0,6...0,7mm, czyli 23...27 milsów.
Płytki drukowane mogą posiadać ścieżki z jednej lub z dwóch stron (wielowarstwowymi płytkami nie będziemy się zajmować, ponieważ ich wykonanie w warunkach amatorskich jest bardzo trudne, a wykonanie w firmie profesjonalnej jest dosyć drogie). Pierwsze nazywamy płytkami jednostronnymi (ang. single sided PCB), a drugie oczywiście dwustronnymi (ang. double sided PCB). Warstwa ścieżek (ang. layer) może zatem być górna (ang. top layer) lub dolna (ang. bottom layer). Jeśli mamy płytkę dwustronną, to elementy elektroniczne mogą być montowane po obu stronach, jednakże przyjmuje się zwykle, że będą montowane na górnej warstwie (ang. top layer).
Czasem występuje potrzeba połączenia ze sobą ścieżek z obu stron płytki. Dokonuje się tego za pomocą tzw. przelotek lub otworów metalizowanych (ang. via). W handlu można kupić takie specjalizowane przelotki, które mają postać cienkich rurek z kołnierzem z jednej strony. Rurkę wkłada się w otwór w płytce, który ma połączyć ścieżki z obu stron płytki i zaklepuje specjalnym narzędziem (rurki są wykonane z miękkiej miedzi, więc operacja nie sprawia żadnych trudności).

Niestety, przelotki tego typu do tanich nie należą. Otwór metalizowany powstaje przez pokrycie wnętrza otworu warstwą metalu, przez co powstaje połączenie elektryczne pomiędzy ścieżkami z obu stron płytki. Taką operację wykonują firmy elektroniczne specjalizujące się w wytwarzaniu płytek drukowanych. Ja natomiast nie bawię się w te klocki, po prostu do otworu wstawiam cienki drut (kylar), przylutowuję go z obu stron, odcinam nadmiar i przelotka gotowa za ułamek grosza (:]), jednak nie jest to rozwiązanie profesjonalne.
Do przylutowywania nóżek elementów do ścieżek służą na płytce pola lutownicze (ang. pads). Mają one różne kształty, najczęściej, okrągłe, prostokątne, sześciokątne, kwadratowe lub owalne:

Aby ułatwić przyszłe lutowanie pady pokrywa się zwykle cienką warstwą cyny (szczególnie istotne przy elementach SMD) – tę operację można wykonać samodzielnie za pomocą stopu Lichtenberga (topi się we wrzącej wodzie). W ostateczności można to zrobić lutownicą i cyną.
Aby zabezpieczyć ścieżki płytki drukowanej przed utlenianiem się, pokrywa się je zwykle specjalną farbą, zwaną soldermaską (ang. soldermask). Firmy profesjonalne wykonują to standardowo, stosując różne kolory soldermasek:

Na pewno płytka z soldermaską wygląda bardziej profesjonalnie. Soldermaskę można wykonać samemu, w handlu są odpowiednie farby. Ja po prostu po przylutowaniu wszystkich elementów maluję płytkę werniksem PVB 60, farbą olejną lub lakierem bezbarwnym (niezbyt profesjonalne, wiem, ale spełnia swoje zadanie doskonale i jest tanie).

Dodatkowo na płytkach drukowanych można umieszczać napisy – w kolorze czarnym łatwo się daje wykonać takie napisy za pomocą termotransferu. Napisy ułatwiają montaż elementów oraz pozwalają opisać sygnały dostępne na złączach. Jednakże nie są konieczne. Niekiedy napisy można utworzyć bezpośrednio z warstwy miedzi, podobnie jak ścieżki. W ostateczności możesz je zrobić zwykłym pisakiem permanent.

Rozmieszczając elementy na płytce drukowanej musisz dbać o to, aby był miedzy nimi odpowiedni odstęp, inaczej się nie zmieszczą. Program Eagle ułatwia ci to zadanie, ponieważ w swojej bazie danych zawiera widoki obudów dla wszystkich dostępnych elementów elektronicznych. Oto przykładowy projekt płytki drukowanej:

Warstwa górna oznaczona jest kolorem czerwonym, warstwa dolna kolorem niebieskim, pola lutownicze i przelotki kolorem zielonym, obrysy obudów elementów oraz napisy kolorem białym. Jest to przystawka do programatora mikrokontrolerów AVR. Niektóre napisy wykonano w warstwie ścieżek. Pozostałymi napisami się tutaj nie przejmowałem, ponieważ nie wykonywałem ich na docelowej płytce. A poniżej gotowe urządzenie (płytka pokryta lakierem bezbarwnym):

Prezentowany tutaj kurs, podobnie jak inne, nie jest pełnym kursem Eagle. Program jest dosyć rozbudowany i opanowanie wszystkich jego opcji zajmuje wiele czasu. Dodatkowym utrudnieniem jest to, iż wraz z uaktualnieniami (od wersji 9.00) zmienia się wygląd wielu elementów programu. Musisz zatem ciągle uaktualniać swoje umiejętności, co znacznie ułatwi ci poznanie podstaw pracy z tą aplikacją. Resztę opanujesz albo sam, albo znajdziesz odpowiednie materiały w sieci. Nie jest to wcale takie trudne.
Zainstalowałeś program Eagle z witryny producenta. Po uruchomieniu (w nowszych wersjach należy założyć sobie dodatkowo konto), pojawi się panel sterowania:

Jest to centralne miejsce programu, z którego zarządzasz swoimi projektami. Panel podzielony jest na kilka obszarów. Po lewej stronie masz widok katalogów, w których umieszczone są różne elementy programu:
| Libraries | – | zawiera biblioteki elementów elektronicznych |
| Design Blocks | – | zawiera gotowe rozwiązania, które można wielokrotnie wykorzystywać w swoich projektach. |
| Design Rules | – | zawiera różne reguły projektowe |
| User Language Programs |
– | zawiera programy wykonujące różne zadania w obrębie projektu tworzonego w Eagle. |
| Scripts | – | zawiera skrypty z poleceniami Eagle |
| CAM Jobs | – | zawiera procedury tworzenia różnych plików dla wytwórców płytek drukowanych |
| Projects | – | zawiera projekty tworzone w Eagle. |
Na początek otwórz katalog Libraries, a następnie otwórz katalog Managed Libraries (biblioteki zarządzane). Zawiera on dostępne biblioteki elementów. Biblioteki są podzielone tematycznie wg typów elementów.

Obok pliku biblioteki znajduje się krótki opis. Zielone koło oznacza, że dana biblioteka będzie dostępna w Eagle. Bibliotekę możesz włączyć/wyłączyć, klikając w nią prawym przyciskiem myszki, a następnie w opcję Use (użyj) w menu kontekstowym:

Biblioteka wyłączona ma obok szare kółko zamiast zielonego.

Elementy zawarte w wyłączonej bibliotece nie będą dostępne w Eagle. Jeśli użyłeś już elementów wyłączanej biblioteki, to wyłączenie jej nie spowoduje ich usunięcia z projektu. Użyty element jest pobierany z biblioteki i dołączany do projektu. Dzięki temu użytkownicy mogą się dzielić projektami, nawet jeśli nie posiadają w swoich bibliotekach odpowiednich elementów.
Możesz również wyłączać/włączać wszystkie biblioteki w danym katalogu. W tym celu kliknij myszką w nazwę katalogu i z menu kontekstowego wybierz odpowiednio: Use all (użyj wszystkich) lub Use none (nie używaj żadnej). Wyłączenie nieużywanych bibliotek przyspiesza wyszukiwanie elementów.
Na potrzeby kursu upewnij się, że masz włączone wszystkie biblioteki – nie będziemy korzystać ze wszystkich, ale chodzi o to, abyś przypadkiem nie wyłączył sobie tych, które będą potrzebne.
Program Eagle jest teraz gotowy do wykorzystania na tym kursie. Przejdź do następnego rozdziału.
![]() |
Zespół Przedmiotowy Chemii-Fizyki-Informatyki w I Liceum Ogólnokształcącym im. Kazimierza Brodzińskiego w Tarnowie ul. Piłsudskiego 4 ©2026 mgr Jerzy Wałaszek |
Materiały tylko do użytku dydaktycznego. Ich kopiowanie i powielanie jest dozwolone pod warunkiem podania źródła oraz niepobierania za to pieniędzy.
Pytania proszę przesyłać na adres email:
Serwis wykorzystuje pliki cookies. Jeśli nie chcesz ich otrzymywać, zablokuj je w swojej przeglądarce.
Informacje dodatkowe.