|
Wyjście Spis treści Wstecz Dalej
Autor artykułu |
©2026 mgr Jerzy Wałaszek
|
W poprzednim rozdziale utworzyliśmy pusty projekt próbnika. Uruchom Eagle i rozwiń katalogi Projects oraz eagle. Otwartym projektem powinien być próbnik_ttl. Jeśli nie jest, kliknij go prawym przyciskiem myszki i z menu kontekstowego wybierz opcję Open project.

Utworzymy teraz schemat próbnika w wersji przewlekanej THT. Kliknij nazwę próbnik_ttl prawym przyciskiem myszki i z menu wybierz opcję New→Schematic:

Zostanie otwarty edytor schematów z pustym plikiem. Zapisz ten plik na dysku (Ctrl+S) pod nazwą tht.sch.
Najpierw na schemacie umieścimy ramkę. Wpisz polecenie add, a następnie w polu Search wpisz DINA5_L i wciśnij Enter. Narzędzie ADD wyszuka odpowiednią ramkę. Kliknij OK, umieść lewy dolny róg ramki na krzyżyku w oknie edytora i kliknij lewym przyciskiem myszki, ramka zostanie wstawiona do schematu.
Wciśnij klawisz ESC, aby powrócić do okna dialogowego ADD, ponieważ będziemy kontynuować dodawanie elementów.
W polu Search wpisz 7400N i wciśnij Enter. Układ 7400 występuje w kilku bibliotekach Eagle, które różnią się symbolami bramek, dlatego element ten nie jest od razu dostępny. Na liście wyników otrzymasz:

Rozwiń element 74*00 w bibliotece 74xx-us (symbole amerykańskie) i wybierz 7400N.

W jednym układzie 7400N znajdują się cztery uniwersalne, dwuwejściowe bramki NAND. Zatwierdź wybór kliknięciem w OK. Klikając lewym przyciskiem myszki, umieść obok ramki na schemacie cztery bramki NAND:

Na schematach w Eagle umieszcza się również linie zasilające układ GND i Vcc, które w gotowym urządzeniu będą połączone odpowiednio z masą (GND) i z plusem zasilania (Vcc).
Kliknij w
lub wpisz z klawiatury polecenie invoke i wciśnij Enter.
Kliknij lewym przyciskiem myszki w dowolną z bramek NAND. Pojawi się okienko dialogowe, w którym są wymienione elementy użytego układu 7400. Polecenie invoke pozwala przywołać wybrany składnik, co jest przydatne w większych projektach. Zaznacz ostatni wiersz:

Zatwierdź wybór kliknięciem w OK. Teraz będziesz mógł umieścić na schemacie końcówki zasilania (IC1P: 7 GND i 14 Vcc):

W podobny sposób umieścimy 6 inwerterów.
Wciśnij ESC, aby przerwać działanie invoke.
Wpisz add i wciśnij Enter.
W polu Search wpisz 7404N, rozwiń element 74*04 w bibliotece 74xx-us i wybierz 7404N:

Zatwierdź kliknięciem w OK, po czym umieść na schemacie 6 bramek NOT obok bramek NAND (2 bramki NOT wykorzystamy do zbudowania prostego generatora impulsów):

Wpisz invoke, kliknij lewym przyciskiem myszki jedną z bramek NOT. W oknie dialogowym zaznacz ostatni wiersz i zatwierdź wybór kliknięciem w OK:

Wstaw na schemat końcówki zasilania dla układu 7404N (IC2P: 7 GND i 14 Vcc):

Resztę elementów umieścisz już łatwo. Poniżej podajemy ich nazwy oraz potrzebną ilość. Nazwy wpisujesz w pole Search polecenia add.
|
|||||||||||||||||||||||||||||||||
![]() |
Gdy na schemacie znajdą się wszystkie potrzebne elementy, należy je odpowiednio ułożyć za pomocą polecenia move wg rysunku:

Za pomocą polecenia net połącz elementy:

Aby dokończyć schemat pozostaje nam zdefiniowanie nazw i wartości elementów, a następnie takie ich poprzesuwanie, aby nie nachodziły na siebie i były dobrze czytelne.
Wpisz name i wciśnij Enter. Pozmieniaj nazwy elementów zgodnie z poniższym rysunkiem (bramki zostaw w spokoju):

Wpisz value i wciśnij Enter. Dodaj wartości opornikom i kondensatorom:

W kilku miejscach nazwy zachodzą na siebie lub na inne elementy. Nie ma to znaczenia dla układu, jednak zmniejsza czytelność schematu.
Wpisz smash (z Enter!) i klikaj w elementy, których nazwy lub wartości należy przesunąć w inne miejsce.
Wpisz move i przesuń odpowiednio kolidujące napisy (przy przesuwaniu możesz wciskać prawy klawisz myszki, aby obrócić napis, oraz lewy Alt, aby zwiększyć rozdzielczość rastra siatki):

Schemat jest gotowy. Zapisz go (Ctrl+S).
Plik do pobrania:
W wersji SMT zmienimy nieco schemat układu. Zastosujemy dwa układy 74HCT00, rezygnując z generatora.
Bramki NAND nazywane są uniwersalnymi, ponieważ łatwo można je przekształcić w bramki innego typu. Na przykład inwerter (bramkę NOT) otrzymamy łącząc ze sobą wejścia bramki NAND:

Nowy schemat będzie wyglądał następująco:

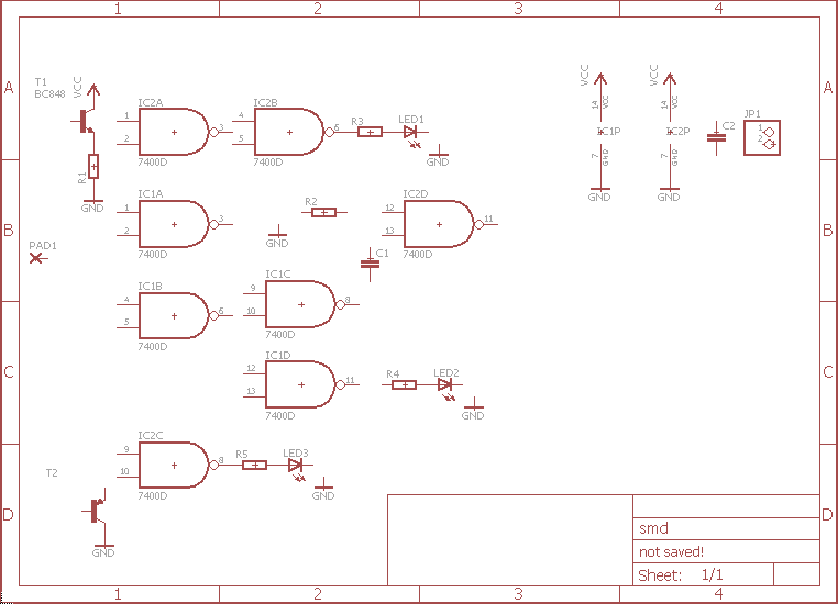
Jest to ten sam układ, tylko posiada wymienione inwertery 7404 na bramki NAND 7400 oraz tranzystory na wersje SMD.
Przejdź do panelu sterowania Eagle i kliknij prawym przyciskiem myszki katalog projektowy próbnik_ttl. Z menu wybierz opcję New→Schematic:

Zostanie otwarty edytor z pustym schematem. Zapisz schemat (Ctrl+S) pod nazwą smd.sch.
Schemat w wersji SMD tworzy się identycznie jak dla THT. Jedynie elementy muszą być typu SMD. Rozpocznij od umieszczenia na schemacie za pomocą polecenia add ramki DINA5_L (od razu wpisz polecenie: add DINA5_L, nie będziesz musiał przechodzić przez okno dialogowe ADD). Następnie obok niej umieść:
|
|||||||||||||||||||||||||||||||||
![]() |
Wpisz polecenie invoke, kliknij w bramkę NAND IC1A, wybierz w oknie dialogowym zasilanie, kliknij OK i wstaw linie zasilania na schemat. To samo powtórz dla drugiego układu (bramka NAND IC2A):

Za pomocą move ustaw elementy jak niżej:

Za pomocą net połącz ze sobą elementy:

Za pomocą name zmień nazwy elementów:

Za pomocą value określ wartości elementów:

Za pomocą smash i move ustaw położenie nazw i wartości, tak aby nie zachodziły na elementy schematu.

Schemat jest gotowy. Zapisz go w katalogu projektu (Ctrl+S).
Plik do pobrania:
![]() |
Zespół Przedmiotowy Chemii-Fizyki-Informatyki w I Liceum Ogólnokształcącym im. Kazimierza Brodzińskiego w Tarnowie ul. Piłsudskiego 4 ©2026 mgr Jerzy Wałaszek |
Materiały tylko do użytku dydaktycznego. Ich kopiowanie i powielanie jest dozwolone pod warunkiem podania źródła oraz niepobierania za to pieniędzy.
Pytania proszę przesyłać na adres email:
Serwis wykorzystuje pliki cookies. Jeśli nie chcesz ich otrzymywać, zablokuj je w swojej przeglądarce.
Informacje dodatkowe.