Schemat w programie Eagle


Tematy pokrewne   Podrozdziały
(w budowie)
  Generator przerywany: schemat
Podsumowanie użytych poleceń Eagle

Instalację aplikacji CADSoft Eagle opisaliśmy tutaj. Teraz przeprowadzimy podstawowy kurs projektowania płytek PCB. Z uwagi na objętość projekt nr 5 będzie rozbity na cztery części. W pierwszej części stworzymy w programie Eagle projekt, a w nim schemat urządzenia. W drugiej części ze schematu utworzymy płytkę PCB. W części trzeciej płytkę odpowiednio obrobimy i wykonamy, a na koniec przylutujemy do niej elementy elektroniczne. Prześledź dokładnie podane tutaj informacje, ponieważ kolejne projekty będą się na nich opierać, a my nie będziemy powtarzać podanych tutaj procedur.

 

Projekt nr 5: generator przerywany: schemat

 
   
Aplikacja Eagle niemieckiej firmy CADSoft służy do projektowania płytek PCB. Jest to profesjonalne narzędzie, które zyskało uznanie hobbystów na całym świecie, ponieważ firma udostępniła wersję freeware o pewnych ograniczeniach, lecz wciąż funkcjonalną. Wprowadzone ograniczenia (rozmiar płytki do 80 x 100 mm, jeden schemat w edytorze oraz liczba warstw sygnałowych do 2) dla nas wcale nie są bolesne, ponieważ takie właśnie płytki zamierzamy robić. Na początek stworzymy płytkę jednostronną, ponieważ jest ona prostsza w wykonaniu od płytki dwustronnej.

Wykonując ćwiczenia, powinieneś widzieć przez cały czałs nasz tekst oraz swój projekt. Idealnie byłoby uruchomić Eagle np. na komputerze stacjonarnym, a kurs przeglądać na laptopie lub nawet na smartfonie. Jeśli masz duży ekran monitora, jak ja, to możesz umieścić okno eagle i okno przeglądarki obok siebie. Jeśli nie, pomiędzy programami szybko przełączasz się w Windows oraz w Linuksie (Ubuntu) za pomocą kombinacji klawiszy lewy Alt + Tab. Wykonuj dokładnie wszystkie polecenia. Jeśli ci coś nie wyjdzie, to przeczytaj dokładnie naszą instrukcję i spróbuj jeszcze raz.

 

Budowa każdego urządzenia elektronicznego musi się rozpocząć od fazy projektowania, w której określamy sposób działania, parametry tego urządzenia oraz tworzymy schemat połączeń pomiędzy poszczególnymi elementami i wyznaczamy ich typ oraz wartości. Pierwszy projekt będzie dotyczył układu SN7400. Stworzymy przerywany generator akustyczny, który można zastosować jako układ alarmowy. Idea polega na połączeniu w odpowiedni sposób dwóch generatorów impulsów: generatora niskiej częstotliwości i generatora wysokiej częstotliwości. Idea jest następująca:

obrazek

Pierwszy generator wytwarza wolny ciąg impulsów kluczujących, które mają za zadanie włączać generator wyższej częstotliwości. Gdy impuls kluczujący osiągnie poziom logiczny kluczowania (0 lub 1, do wyboru), to generator drugi zaczyna generować swój ciąg impulsów. Robi to tak długo, aż impuls kluczujący zmieni swój poziom logiczny. Wtedy generacja impulsów w generatorze drugim zamiera. Wyjście generatora drugiego jest połączone ze wzmacniaczem, który odpowiednio wzmacnia sygnał i przekazuje na głośnik. W efekcie w głośniku będą się rozlegać przerywane piski. Piski będą pochodziły od generatora drugiego. Natomiast przerywanie będzie pochodziło od generatora 1.

Oba generatory zbudujemy na bramkach NAND dwuwejściowych. Wzmacniacz zbudujemy na jednym tranzystorze npn dowolnego typu. Głośniczek jest typu miniaturowego o oporności 8Ω. Taki głośniczek kupisz w każdym sklepie elektronicznym za około 2zł. Schemat naszego urządzenia jest następujący:

obrazek

Układ działa następująco. Rozwarcie zworki Z powoduje podanie sygnału o poziomie 1 na bramkę wejściową generatora niskiej częstotliwości. Generator zaczyna generować impulsy o częstotliwości około 1...2 Hz, ponieważ teraz stan wyjścia pierwszej bramki zależy od stanu drugiego wejścia (pierwsze ma stan 1, ponieważ jest podłączone przez opornik 1k do plusa zasilania). Częstotliwość generacji zależy od pojemności kondensatora C1 oraz oporności opornika 220 omów. Gdy na wyjściu tego generatora pojawi się sygnał logiczny o poziomie 1, to w sposób analogiczny zostanie uaktywniony generator wyższej częstotliwości i zacznie generować ton, który jest przekazywany poprzez opornik R1 do wzmacniacza na tranzystorze BC547. Tranzystor z kolei steruje głośnikiem i ton generatora 2 staje się słyszalny. Gdy na wyjściu generatora 1 pojawi się sygnał logiczny o poziomie 0, generator 2 zostaje zablokowany i ton jest przerywany (pierwsza bramka wymusza stan wysoki na swoim wyjściu i nie może dojść do generacji impulsów). W efekcie pracy tego układu z głośniczka wydobywają się cyklicznie przerywane piski.

Problemem jest tutaj odpowiedni dobór oporności oporników R1 i R2. Do rozwiązania tego prostego problemu wykorzystamy naszą wiedzę o tranzystorach. Po pierwsze wyznaczmy parametry pracy głośniczka. Wiemy, że ma moc P = 0,25W i oporność R = . Na tej podstawie wyliczymy prąd głośniczka oraz napięcie, jakie na nim powinno panować, aby ten prąd faktycznie przez głośniczek popłynął:

 

obrazek

 

Aby nie przeciążać zbytnio głośniczka (i nie wkurzać domowników) oraz tranzystora, przyjmijmy I = 0,1A. Przy tym założeniu na głośniczku powinno panować napięcie:

 

obrazek

 

Tranzystor BC547 ma wzmocnienie prądowe β co najmniej 100, zatem:

 

obrazek

 

Powyższe rachunki wykonaliśmy jedynie dla formalizmu. Prąd bazy IB jest około 100 razy mniejszy od prądu kolektora IC. Z kolei prąd kolektora jest różnicą prądów emitera i bazy. Różnica pomiędzy IC a IE jest tutaj pomijalnie mała (im większe β  tranzystora, tym jest ona mniejsza). Mamy zatem prąd bazy tranzystora. Możemy teraz wyznaczyć wartości oporników R1 i R2, które tworzą dzielnik napięcia wyjściowego z generatora nr 2. Zadaniem tego dzielnika jest wysterowanie bazy tranzystora odpowiednim napięciem, tak aby na głośniczku odłożyło się 0,8V (wtedy popłynie przez głośniczek prąd 0,1A). Rozrysujmy to sobie:

obrazek

Aby na głośniczku pojawiło się napięcie 0,8V, baza tranzystora musi być wysterowana napięciem około 0,6V, gdyż poniżej tego napięcia tranzystor jest zatkany i nie przewodzi prądu (jeśli tego nie rozumiesz, wróć do rozdziału opisującego tranzystory). Będzie tak, gdy na oporniku R2 pojawi się napięcie 1,4V. Ponieważ oporniki R1 i R2 tworzą dzielnik napięcia i są połączone z wyjściem generatora G2, to panuje na nich napięcie około 3,4V (napięcie dla stanu 1 z generatora 2, przy stanie 0 tranzystor ma być zatkany, inaczej głośniczek nie wytwarzałby tonu). Przez opornik R1 płynie prąd opornika R2 oraz prąd bazy IB tranzystora. Przyjmijmy, iż prąd ten ma natężenie 5mA (ważne, aby był on większy od prądu bazy tranzystora, ponieważ ta różnica musi przepływać przez R2, 5mA > 1mA). Mamy zatem:

 

obrazek

 

Po wyznaczeniu oporności przyjmujemy najbliższe wartości z szeregu E12. Różnicami się nie przejmuj, i tak założyliśmy dużą tolerancję Teraz mamy już kompletny schemat naszego układu:

obrazek

Najpierw sprawdzimy układ na płytce stykowej. Zawsze każdy nowy projekt buduj najpierw na płytce stykowej. Po to właśnie ją wymyślono. Wykryjesz błędy, dobierzesz wartości elementów, itp. Później, gdy układ jest już wykonany i zlutowany na płytce PCB, będzie za późno na takie poprawki (w każdym razie płytka stykowa zaoszczędzi ci wiele pracy i późniejszych rozczarowań). Przygotuj następujące materiały.

Element Ilość Opis
zasilacz 5V 1  
płytka stykowa + kable 1  
SN7400/74LS00,74HCT00 1 4 bramki NAND
opornik 1kΩ/0,125W 1 –(                )–
opornik 220Ω/0,125W 2 –(                )–
opornik 330Ω/0,125W 1 –(                )–
opornik 390Ω/0,125W 1 (                )
kondensator 1000µF/10V 1  
kondensator 2,2µF/10V 1  
głośnik 8Ω/0,25W 1  
tranzystor BC547 1  
  obrazek SN7400 – cztery 2–wejściowe bramki uniwersalne NAND

obrazek

Zmontuj układ na płytce stykowej.

obrazek

Spróbuj poeksperymentować z kondensatorami o różnych pojemnościach oraz z opornikami w generatorach. Układ działa stabilnie na oryginalnej kości SN7400. Z innymi (74LS00, 74HCT00) generowane tony nie są o stałej częstotliwości, ponieważ generatory oddziałują na siebie nawzajem, co jest szczególnie widoczne w układach na tranzystorach polowych. Niemniej efekty dźwiękowe są również ciekawe.

obrazek

Przystępujemy do projektowania płytki PCB. Uruchom aplikację Eagle.

obrazek

Ukaże się okno panelu sterowania aplikacji Eagle. Z tego miejsca rozpoczynamy różne prace. Najpierw włączmy wszystkie biblioteki elementów. W tym celu wskaż myszką sekcję Libraries, kliknij prawym przyciskiem myszki i z menu kontekstowego wybierz opcję Use all:

obrazek

 Teraz chcemy utworzyć nowy projekt, zatem otwieramy sekcję Projects, klikając na widoczną po lewej stronie strzałkę.

obrazek

Ukażą się dwa foldery: eagle (tutaj będą składowane twoje projekty) oraz examples (kilka przykładowych projektów). Kliknij w folder eagle prawym przyciskiem myszki. Pojawi się menu kontekstowe:

obrazek

W menu kontekstowym masz kilka opcji dla folderu eagle. W tej chwili najważniejsze dla nas są:

New Folder tworzy nowy folder. Opcja ta jest przydatna wtedy, gdy chcemy zebrać razem kilka projektów.
New Project tworzy nowy projekt. Chyba nie wymaga większego wyjaśnienia.
Edit Description edytuje opis, który pojawi się po prawej stronie obiektu. Wbrew pozorom jest to bardzo przydatne, gdy liczba projektów rośnie.

Z menu wybierz opcję New Project. Projekt nazwij Sygnalizator:

obrazek

Projekt zostaje utworzony i otwarty do edycji. Informuje cię o tym zielone kółko po prawej stronie nazwy projektu. Wskaż myszką projekt Sygnalizator i ponownie kliknij go prawym przyciskiem myszki. Pojawi się inne menu kontekstowe z opcjami dla otwartego wcześniej projektu. Z menu wybierz opcję Edit Description i wpisz dowolny, krótki opis:

obrazek

Opis zatwierdź przyciskiem OK. Będzie on wyświetlany po prawej stronie nazwy naszego projektu.

Tworzenie płytki PCB rozpoczynamy zawsze od schematu ideowego (chyba że pragniesz wszystko wykonać samemu, ale wtedy po co ci taki program?). Kliknij nazwę projektu prawym przyciskiem myszki i z menu kontekstowego wybierz New i Schematic:

obrazek

Otworzy się edytor schematów. Edytory w programie Eagle funkcjonują bardzo podobnie. Jeśli opanujesz obsługę jednego z nich, to w pozostałych dasz sobie bez problemu radę.

obrazek

Układ okna jest standardowy. U góry mamy menu oraz różne opcje, po lewej stronie znajduje się przybornik z narzędziami edycyjnymi. Ponieważ tych narzędzi jest dosyć sporo, będziemy je omawiać stopniowo, w miarę jak będziemy ich używać. Nie od razu wszystkie.

Na początek dodamy sobie ramkę do schematu. Nie jest ona niezbędna, ale nauczmy się tworzyć porządne schematy. Ramka jest elementem bibliotecznym. Zatem, aby ją dodać, klikamy w przyborniku w narzędzie Add.

obrazek

Na ekranie pojawi się okienko wyboru elementu bibliotecznego. Po lewej stronie powinna być widoczna spora liczba bibliotek wraz z krótkimi opisami. Jeśli tych bibliotek nie widzisz, to znaczy, że nie wykonałeś pierwszego polecenia. Wróć do panelu sterowania i włącz wszystkie biblioteki (Libraries + prawy przycisk myszki + Use all).

obrazek

Na liście wyszukaj bibliotekę frames, otwórz ją (klikając dwukrotnie w nazwę, klikając raz w strzałkę po lewej stronie lub zaznaczając ją z klawiatury i naciskając strzałkę w prawo) i wybierz ramkę DINAA5_L. Kliknij przycisk OK. Nastąpi powrót do edytora schematów, lecz teraz za kursorem będzie się przemieszczał czerwony obraz ramki. Ustaw jej lewy dolny narożnik na krzyżyku widocznym na obszarze roboczym (jest to punkt odniesienia) i kliknij lewym przyciskiem myszki. Ramka zostanie wstawiona na obszar roboczy, lecz dalej jej obraz będzie podążał za kursorem. Jest to standardowe zachowanie narzędzia Add. Pozwala ci ono wstawić do schematu wybraną liczbę obiektów bibliotecznych. Jedna ramka jest dla nas zupełnie wystarczająca. Naciśnij klawisz Esc. Powrócisz do okna dialogowego wyboru elementu z bibliotek. Zamknij bibliotekę frames, klikając w strzałkę w dół po lewej stronie jej nazwy i kliknij przycisk Cancel. Powrócisz do edytora.

Całą ramkę zobaczysz po kliknięciu w ikonę pierwszej lupki (ta z czarnym prostokątem). Pozwala ona dopasować powiększenie, tak aby całość rysunku była widoczna w oknie edytora.

obrazek

Ramka powinna otrzymać jakąś wartość. W tym celu kliknij w przyborniku narzędzie Value:

obrazek

Teraz wskaż lewy dolny narożnik ramki (tam, gdzie jest krzyżyk punktu odniesienia) i kliknij go lewym przyciskiem myszki. W okienku dialogowym wartości elementu wpisz:

obrazek

i zatwierdź przyciskiem OK. Zapiszemy nasz schemat na dysk. Eagle co parę minut robi automatyczne kopie edytowanych plików projektowych (znajdziesz je w katalogu projektu z rozszerzeniami s#0, s#1 ... s#9). Kliknij dyskietkę na pasku narzędziowym u góry okna edytora.

obrazek

Otworzy się okno zapisu pliku ze schematem na dysk. W polu File name wpisz:

obrazek

Następnie zatwierdź zapis, klikając w przycisk Save. Jeśli teraz odświeżysz okno edytora (kliknij w ikonkę lupy z ciemnym kwadratem – jest to narzędzie przerysowania obszaru roboczego), to zobaczysz, że tabelka opisu ramki zmieniła swoją zawartość. Widok w oknie możesz również powiększać i pomniejszać kółkiem myszki, jeśli coś takiego masz.

obrazek

Teraz umieścimy wewnątrz ramki elementy elektroniczne wchodzące w skład naszego urządzenia. Procedura umieszczania każdego z nich jest taka sama jak dla ramki lub bardzo podobna.

Ponownie klikasz na przyborniku ikonę narzędzia Add (program Eagle jest sterowany poleceniami słownymi, dzięki czemu można tworzyć dla niego różne skrypty. Alternatywnym sposobem uruchamiania różnych poleceń jest wpisywanie ich nazw w pole tekstowe, które znajduje się ponad obszarem roboczym. Wpisz tam polecenie add i wciśnij klawisz Enter).

Najpierw umieścimy na naszym schemacie symbole zasilania i masy, które muszą pojawić się praktycznie w każdym projekcie. Na liście bibliotek wyszukaj i otwórz bibliotekę supply1. Wybierz element VCC i kliknij w przycisk OK. Wskaż kursorem myszki dowolne miejsce wewnątrz ramki i kliknij lewym przyciskiem. We wskazanym miejscu pojawi się symbol zasilania. Takich symboli wstaw 4:

obrazek

Naciśnij klawisz Esc. Wrócisz z powrotem do okienka wyboru elementu. Wybierz element GND (ang. Ground = masa, czyli minus zasilania). Zatwierdź wybór klawiszem OK, wskaż miejsce obok poprzednio wstawionego symbolu VCC i kliknij lewym przyciskiem myszki. Pojawi się symbol masy. Wstaw pięć mas:

obrazek

Wróć do okienka dialogowego wyboru elementu z bibliotek przez naciśnięcie przycisku Esc. Zamknij bibliotekę supply1, klikając w strzałkę po lewej stronie jej nazwy lub klikając dwukrotnie w nazwę (bibliotek nie ma obowiązku zamykać, lecz po zamknięciu lista jest po prostu krótsza i łatwiej jest się po niej poruszać). Przejdź na początek listy, wyszukaj bibliotekę o nazwie 74xx-us (elementy TTL o symbolach amerykańskich) i otwórz ją. Otworzy się dosyć spora lista układów cyfrowych TTL. Na liście tej otwórz układ 74*00. Znów pojawi się lista układów typu 7400 w różnych wersjach wykonania. W programie Eagle elementy elektroniczne składają się z symbolu używanego na schemacie oraz z tzw. footprintu, czyli "odcisku" układu na płytce PCB, który zawiera pola lutownicze dla wyprowadzeń elementu. Nas interesuje wersja przewlekana tego układu (na SMD przyjdzie czas nieco później). Taki układ scalony posiada obudowę DIL14 (ang. Dual In Line = podwójny szereg wyprowadzeń w liczbie 14). Zatem z listy wybierz ostatni element 7400N DIL14:

obrazek

Zatwierdź go i wstaw cztery razy na schemat (na tym etapie miejsce wstawienia elementu nie jest istotne). Za każdym razem wstawiasz jedną bramkę NAND z układu 7400N.

obrazek

Zwróć uwagę, że poszczególne bramki otrzymują kolejne oznaczenia: IC1A, IC1B, IC1C i IC1D. Dodatkowo na wyprowadzeniach są widoczne numery, które odpowiadają numerom końcówek układu scalonego 7400N. Układ posiada jeszcze dwa ukryte wyprowadzenia: zasilanie Vcc oraz masę GND. Wyprowadzenia zasilania dodajemy troszeczkę inaczej. W wierszu poleceń ponad polem roboczym edytora wpisz polecenie invoke IC1 (IC1 jest nazwą układu, który chcemy przywołać). Na ekranie pojawi się okienko informacyjne z elementami układu scalonego IC1:

obrazek

Ostatni wiersz dotyczy zasilania. Kliknij go dwukrotnie myszką. Pojawią się wyprowadzenia zasilające dla układu IC1. Umieść je w dowolnym miejscu na schemacie.

obrazek

Wstawiamy kolejne elementy (powrót do okna dialogowego wyboru elementu z biblioteki po wybraniu ikony Add lub wpisaniu polecenia add). Poniżej znajduje się kolejno: biblioteka, z której wstawiamy element, element w bibliotece, typ wykonania oraz liczba kopii. Elementy wstawiamy tak, jak opisaliśmy powyżej (element znajdziesz szybciej, kopiując do pola Search jego nazwę, np. R-EU_0204/7 dla opornika. Element może występować w kilku bibliotekach).

resistor  R-EU  R-EU_0204/7 x 5 (5 oporników)

resistor  C-EU  C-EU050-025X075 x 1 (1 kondensator przeciwzakłóceniowy)

resistor  CPOL-EU  CPOL-EUE2,5-6E x 2 (2 kondensatory elektrolityczne dla generatorów)

pinhead  PINHD-1X2  PINHD-1X2 x 3 (zworka, wyjście na głośnik, zasilanie)

transistor  *-NPN-  BC547-NPN-TO92-CBE x 1 (tranzystor wzmacniacza)

obrazek

Gdy masz już na schemacie wstawione wszystkie elementy elektroniczne urządzenia, przystępujesz do ich właściwego ułożenia. Elementy przesuwamy za pomocą narzędzia Move (pamiętaj, że możesz również wpisać polecenie move w wierszu ponad obszarem roboczym edytora).

obrazek

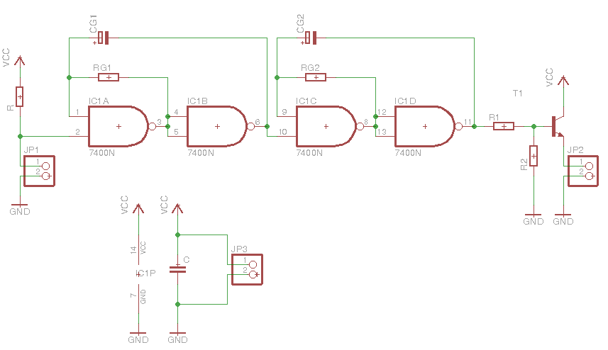
Po wyborze Move, wskaż element, kliknij go lewym przyciskiem myszki (zmieni kolor na czerwony), po czym przemieść kursor w pożądane miejsce i kliknij ponownie lewym przyciskiem myszki. Element zostanie umieszczony w nowym miejscu. Jeśli w trakcie przenoszenia klikniesz prawym przyciskiem myszki, to przenoszony element obróci się o 90º w lewo. Musisz sobie to przećwiczyć. Ułóż elementy mniej więcej tak, jak poniżej (dla zrobienia sobie miejsca niektóre elementy umieść chwilowo poza ramką, zwróć uwagę na to, aby pomiędzy parami bramek NAND był odstęp):

obrazek

Gdy elementy zostaną rozmieszczone, należy je połączyć przewodami. Do tego celu służy narzędzie Net (lub polecenie net).

obrazek

Wybierz je, a następnie łącz wyprowadzenia elementów jak poniżej (jeśli się pomylisz, cofasz operację klawiszami CTR+Z i próbujesz jeszcze raz). Przewód prowadzisz przesuwając kursor myszki i klikając lewym przyciskiem myszki. Każde kliknięcie ustala punkt przewodu, dzięki temu można go prowadzić w zasadzie po dowolnej ścieżce. Edytor schematów stosuje raster dopasowany do końcówek elementów, zatem nie powinieneś mieć problemu z trafieniem w odpowiednią końcówkę.

obrazek

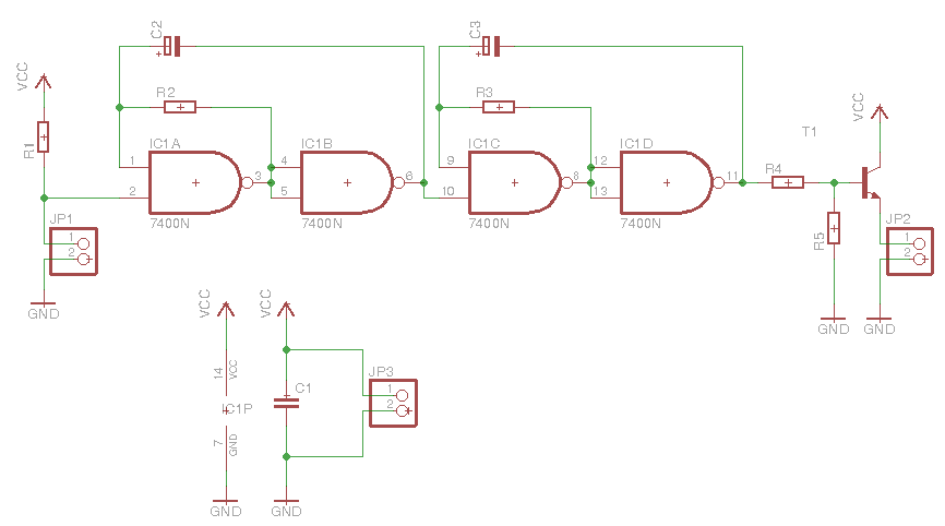
Zmienimy nazwy elementów oraz nadamy im odpowiednie wartości. Do zmiany nazwy używamy narzędzia Name (lub polecenia name):

obrazek

Wybierz to narzędzie, klikaj w elementy lewym przyciskiem myszki i nadawaj im odpowiednie nazwy (nie ruszaj bramek oraz symboli zasilania GND i VCC):

obrazek

Nazwy pozwalają później zlokalizować określony element na płytce PCB.  Po nazwaniu elementów nadajemy im odpowiednie wartości. Używamy do tego celu narzędzia Value (lub polecenia value):

obrazek

Wybierz narzędzie, następnie klikaj w elementy lewym przyciskiem myszki i nadawaj im odpowiednie wartości (w zasadzie wartością jest dowolny tekst, nie wpływa on na projektowanie płytki PCB, służy jedynie jako informacja o elemencie).

obrazek

Sprawdzamy schemat pod kątem poprawności elektrycznej. Zrobi to narzędzie ERC (lub polecenie erc).

obrazek

Jeśli nie pojawią się błędy, to schemat jest gotowy (w przypadku błędów narzędzie ERC wypisuje je w okienku na liście. Jeśli klikniesz w element tej listy, to ERC wskaże ci na schemacie wadliwe miejsce. Błędy musisz usunąć ze schematu, aby kontynuować projekt). Zapisz go na dysku, klikając w dyskietkę u góry okna edytora (lub naciśnij Ctrl+S). W następnym rozdziale na podstawie tego schematu utworzymy projekt płytki PCB.

 

 

Podsumowanie użytych poleceń Eagle

 
   

Udostępnienie wszystkich bibliotek elementów

W panelu sterowania Eagle klikamy prawym przyciskiem w Libraries i wybieramy z menu kontekstowego opcję Use All.

obrazek

Tworzenie nowego projektu

W panelu sterowania Eagle otwieramy katalog Projects, klikamy prawym przyciskiem w katalog eagle i z menu kontekstowego wybieramy opcję New Project.

obrazek

Aby zmienić lub dodać opis projektu, klikamy w jego nazwę prawym przyciskiem i z menu kontekstowego wybieramy opcję Edit Description. W okienku dialogowym wprowadzamy opis i zatwierdzamy go przyciskiem OK.

obrazek

Tworzenie schematu

W panelu sterowania Eagle otwieramy katalog Projects/eagle, klikamy prawym przyciskiem myszki w nazwę projektu i z menu kontekstowego wybieramy opcję New/Schematic.

obrazek

Otwarcie schematu

W panelu sterowania otwórz katalog Projects/eagle, następnie otwieramy wybrany projekt i klikamy dwukrotnie w plik schematu o rozszerzeniu sch. Plik zostaje załadowany do edytora schematów.

 

Dodawanie elementu bibliotecznego

W edytorze schematu/płytki PCB wybieramy narzędzie Add lub wpisujemy w wierszu poleceń (u góry obszaru edycyjnego) add.

obrazek

Otworzy to okienko dodawania elementu z biblioteki. Okienko jest podzielone na dwie części. Po lewej stronie mamy listę bibliotek wraz z umieszczonymi w nich elementami elektronicznymi. Po otwarciu biblioteki (klikamy dwukrotnie na jej nazwę lub klikamy w strzałkę po lewej stronie nazwy) ukazuje się jej zawartość. Niektóre elementy występują w kilku różnych wersjach wykonania. Jeśli tak jest, to należy otworzyć katalog elementu i wybrać odpowiedni. Wtedy po prawej stronie ukaże się symbol elementu oraz jego footprint wraz z krótkim opisem:

obrazek

Zatwierdzamy element przyciskiem OK, co spowoduje powrót do edytora. Teraz każde kliknięcie lewym przyciskiem powoduje umieszczenie kopii elementu w edytorze. Kliknięcie prawym przyciskiem myszki obraca wybrany element o 90º w lewo. Powrót do okienka dodawania elementu następuje po naciśnięciu klawisza Esc.

 

Przesuwanie elementu na schemacie

Wybieramy narzędzie Move lub wpisujemy polecenie move.

obrazek

Następnie wybieramy element do przesunięcia, klikając w niego lewym przyciskiem myszki. Przesuwamy wybrany element w nowe miejsce i ponownie klikamy lewym przyciskiem, aby zatwierdzić jego nowe położenie. Po tej operacji możemy przesuwać następny element. Jeśli po wybraniu elementu klikniemy prawym klawiszem myszki, to element zostanie obrócony o 90º w lewo. Przesuwać w ten sposób można wszystkie elementy schematu, łącznie z przewodami.

 

Łączenie elementów przewodami

Wybieramy narzędzie Net lub wpisujemy polecenie net.

obrazek

Klikając lewym przyciskiem myszki łączymy przewodem wyprowadzenia elementów. Jeśli skończymy na przewodzie, to Eagle automatycznie utworzy połączenie w postaci małego kółka. Przewody są rysowane w kolorze zielonym.

 

Nazywanie elementów

Wybieramy narzędzie Name lub wpisujemy polecenie name.

obrazek

Klikamy lewym przyciskiem w wybrany element. Pojawi się okienko dialogowe wprowadzania nazwy, w którym wpisujemy nazwę dla elementu i zatwierdzamy ją przyciskiem OK lub klawiszem Enter. Nazwy elementów mogą być dowolnymi tekstami, jednakże powinny pełnić funkcję informacyjną.

 

Nadawanie elementom wartości

Wybieramy narzędzie Value lub wpisujemy polecenie value.

obrazek

Klikamy lewym przyciskiem w wybrany element. Pojawi się okienko dialogowe wprowadzania wartości, w którym wpisujemy wartość elementu i zatwierdzamy ją przyciskiem OK lub klawiszem Enter. Wartości elementów mogą być dowolnymi tekstami, jednakże powinny pełnić funkcję informacyjną.

 

 

Sprawdzanie poprawności elektrycznej schematu

Wybieramy narzędzie ERC (ang. Electrical Rules Check – Sprawdzenie Reguł Elektrycznych) lub wpisujemy polecenie erc.

obrazek

Jeśli na schemacie znajdą się jakieś błędy, to zostanie wyświetlone okienko z ich listą. Po kliknięciu lewym przyciskiem myszki w opis błędu/ostrzeżenia na tej liście program Eagle wskaże ci na schemacie miejsce, które ten błąd wywołuje. Wszystkie błędy należy usuwać ze schematu.

 

 


   I Liceum Ogólnokształcące   
im. Kazimierza Brodzińskiego
w Tarnowie

©2026 mgr Jerzy Wałaszek

Dokument ten rozpowszechniany jest zgodnie z zasadami licencji
GNU Free Documentation License.

Pytania proszę przesyłać na adres email: i-lo@eduinf.waw.pl

W artykułach serwisu są używane cookies. Jeśli nie chcesz ich otrzymywać,
zablokuj je w swojej przeglądarce.
Informacje dodatkowe