Projekt PCB w programie Eagle


Tematy pokrewne   Podrozdziały
(w budowie)
  Generator przerywany: płytka PCB
Podsumowanie użytych poleceń Eagle

 

 

Generator przerywany: płytka PCB

 
   

W poprzednim rozdziale utworzyliśmy w programie Eagle schemat generatora przerywanego na 7400N. Na podstawie tego schematu zaprojektujemy teraz płytkę PCB.

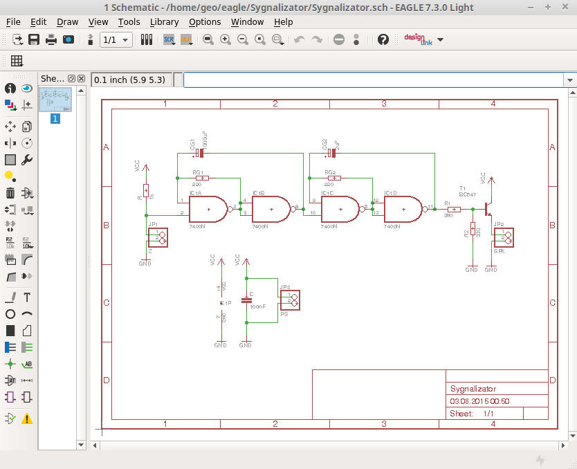
Uruchom aplikację Eagle. Otwórz Projects/eagle/Sygnalizator, po czym kliknij dwukrotnie w plik Sygnalizator.sch.

obrazek

Otworzy się edytor schematów z naszym sygnalizatorem.

obrazek

Kliknij narzędzie Generate/switch to board, które znajduje się na pasku u góry okna edytora:

obrazek

Narzędzie to powoduje przejście do edytora PCB (lub z edytora PCB do edytora schematów). Jeśli płytka PCB nie jest jeszcze utworzona, pojawi się okienko ostrzeżenia:

obrazek

W okienku tym program Eagle pyta się, czy na podstawie schematu ma utworzyć plik płytki PCB. Oczywiście, zatwierdź to okienko przyciskiem Yes. Zostaje teraz otwarty edytor PCB, w którym tworzymy przyszłą płytkę PCB:

obrazek

Zwróć uwagę, że wiele narzędzi w przyborniku jest takich samych jak narzędzia w edytorze schematów. Nie jest to przypadek. Oba edytory działają bardzo podobnie i jeśli opanujesz narzędzia w jednym z nich, to w drugim narzędzia te są wykorzystywane praktycznie tak samo. Oczywiście, jest kilka narzędzi specyficznych dla każdego z edytorów.

Przejdźmy teraz do obszaru roboczego. Tutaj tło jest tradycyjnie czarne, ponieważ nie tworzymy rysunku na papier, jak w edytorze schematów. Po prawej stronie widoczny jest biały prostokąt. Symbolizuje on zarysy naszej przyszłej płytki PCB. W wersji Freeware programu Eagle wielkość tego prostokąta jest ograniczona do rozmiaru 80 x 100 mm. W większości prostych projektów amatorskich to zupełnie wystarcza.

Po lewej stronie zarysu płytki mamy zebrane footprinty elementów naszego urządzenia. Footprint (odcisk) składa się z pól lutowniczych oraz z zarysu rzeczywistego elementu. Dodatkowo zobaczysz tam jeszcze nazwy elementów oraz ich wartości. Pola footprintów elementów są połączone cienkimi żółtymi liniami. Nie są to jeszcze ścieżki, lecz jedynie informacja o tym, które końcówki elementów należy ze sobą połączyć. Informację tę edytor PCB pobiera ze schematu. To dlatego należy utworzyć schemat przed rozpoczęciem tworzenia płytki PCB. Dzięki temu nie pomylimy połączeń! Dodatkowo Eagle ma możliwość sprawdzenia poprawności połączeń ze schematem.

U góry ekranu wybierz narzędzie Grid lub wpisz polecenie grid:

obrazek

W okienku dialogowym ustaw parametry rastra, wg którego będą rysowane ścieżki oraz pozycjonowane elementy

obrazek

 

Teraz włączymy narzędzie Move (lub wpiszemy polecenie move):

obrazek

Narzędzie to działa identycznie jak w edytorze schematu i służy do zmiany położenia elementów. Element "chwytamy" wskazując jego punkt odniesienia (biały krzyżyk) i klikając lewym przyciskiem myszki. Uchwycony element można przenieś i osadzić w innym miejscu ponownym kliknięciem lewym przyciskiem myszki. Jeśli w trakcie przenoszenia klikniesz prawy przycisk myszki, to przenoszony element obróci się o 90º w lewo. Przenieś teraz poszczególne elementy i umieść je w obszarze płytki. Starj się przy tym, aby żółte linie jak najmniej się przecinały. Jest to pewna sztuka i wymaga nieco praktyki (czasem będą konieczne późniejsze korekty położenia elementów). Skorzystaj z poniższego rysunku:

obrazek

Na koniec dopasuj obrys płytki, tak aby efektywnie objął elementy. Krawędzie obrysu przesuwasz tak samo jak elementy: klikasz w nie lewym przyciskiem myszki, przenosisz w inne miejsce i zatwierdzasz położenie ponownym kliknięciem.

Gdy masz już rozmieszczone elementy na płytce, przystępujesz do tworzenia ścieżek.

W Eagle jest narzędzie o nazwie Autorouter:

obrazek

Rysuje ono automatycznie ścieżki na płytce PCB. Na początek warto z niego skorzystać. Uruchom Autoroutera. W okienku dialogowym wprowadź poniższe ustawienia:

obrazek

1 Top (warstwa górna) ustaw na N/A (ang. Not Active). Zapobiegnie to rysowaniu ścieżek w warstwie górnej, której nie ma na płytce jednostronnej. Kliknij przycisk Continue... Pojawi się następne okienko, które umożliwia ustawienie różnych parametrów rysowania ścieżek. Na tym etapie byłoby to dla ciebie zbyt trudne, zatem nie będziemy ingerować w te ustawienia.

obrazek

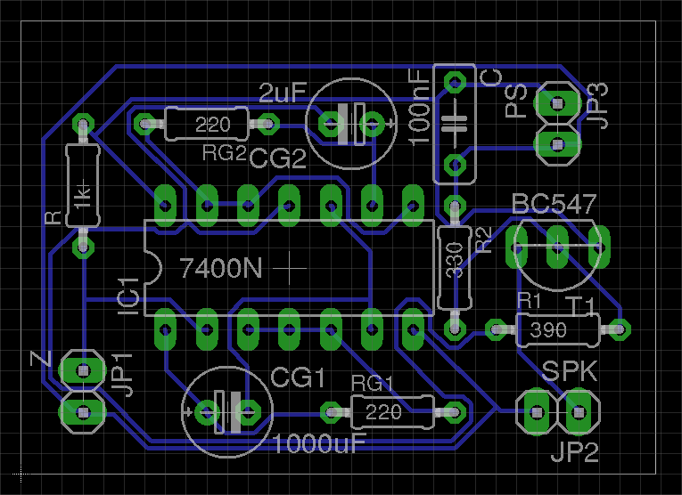
Kliknij przycisk Start i poczekaj na zakończenie pracy Autoroutera. Kliknij przycisk End job. Powinieneś otrzymać następujący układ ścieżek:

obrazek

Wybierz narzędzie Change lub wpisz polecenie change:

obrazek

Pozwala ono zmienić różne parametry obiektów. Na ekranie wyświetli się lista możliwych do zmiany parametrów.

obrazek

Z listy wybierz Width (szerokość ścieżki), a dalej 0,032 (32 milsy). Klikaj w ścieżki zasilania, pogrubiając je. Nie przejmuj się, jeśli po pogrubieniu ścieżki się zetkną. Poprawimy to za chwilę. Ścieżki zasilające powinny być nieco grubsze, ponieważ płynie nimi większy prąd.

obrazek

Ponownie wybierz Change/Width i ustaw szerokość ścieżek na 0,016 mils. Pogrub resztę ścieżek sygnałowych:

obrazek

Zmienimy kształt ścieżek, tak aby nie biegły zbyt blisko siebie i pól lutowniczych. Wybierz narzędzie Grid lub wpisz polecenie grid.

obrazek

W oknie dialogowym zmień Size na 0,01 i zatwierdź zmianę. Pozwoli ci to precyzyjnie prowadzić i przesuwać ścieżki. Wybierz narzędzie Move lub wpisz polecenie move. Przeciągaj węzły ścieżek. Jeśli będziesz chciał złamać w jakimś punkcie ścieżkę, to wybierz narzędzie Split lub wpisz polecenie split.

obrazek

Czasem należy ścieżkę usunąć i narysować ją od nowa. Do tego zadania używasz narzędzia Ripup lub polecenia ripup:

obrazek

Rysowanie ścieżki odbywa się za pomocą narzędzia Route lub polecenia route:

obrazek

Po wybraniu tego polecenia u góry ekranu pojawią się różne opcje rysowania ścieżek. Program Eagle pracuje z tzw. warstwami (ang. Layers). Dla ścieżek mamy warstwę Top (góra płytki, po tej stronie u nas są umieszczane elementy) oraz Bottom (spód płytki, po tej stronie wykonuje się lutowanie wyprowadzeń elementów do punktów lutowniczych). Każda warstwa posiada swój specyficzny kolor. Warstwa Top ma kolor ciemnoczerwony, warstwa Bottom ma kolor ciemnoniebieski. Ponieważ wybraliśmy płytkę jednostronną, to wszystkie ścieżki prowadzimy na warstwie Bottom.

obrazek

Opcje rysowania ścieżek obejmują kolejno: warstwę ścieżki (wybierz 16 Bottom). styl prowadzenia ścieżki, oraz szerokość ścieżki w milsach (tysięcznych cala). Rysowanie ścieżki rozpoczynamy od punktu lutowniczego elementu. Po kliknięciu takiego punktu lewym przyciskiem myszki, wszystkie połączone z nim punkty zostają podświetlone. Ścieżkę prowadzisz przesuwając kursor i klikając lewym przyciskiem myszki. Gdy doprowadzisz ją do punktu docelowego, ścieżka zostaje automatycznie ustalona i zmienia swój kolor na ciemnoniebieski. Operacja ta jest bardzo prosta i opanujesz ją szybko. Jeśli się pomylisz, to cofasz ostatnią operację klawiszami Ctrl+Z.

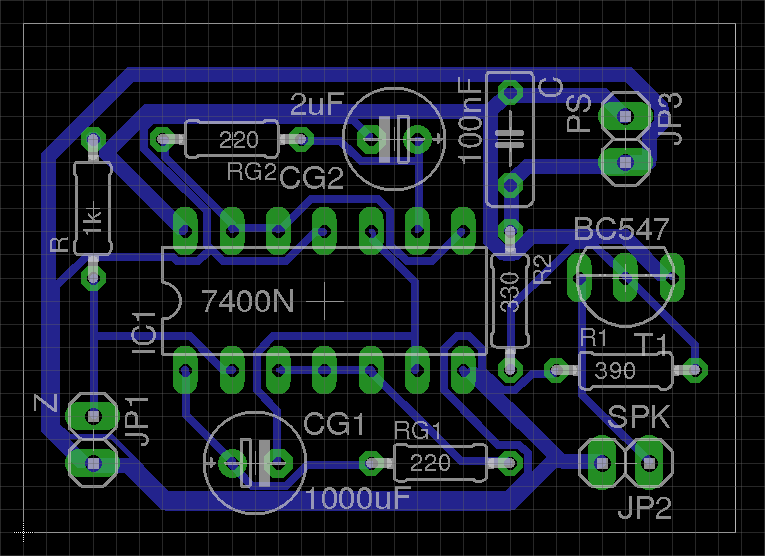
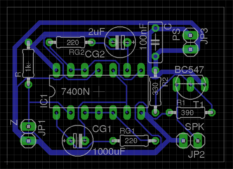
Powinieneś doprowadzić ścieżki do poniższego wyglądu:

obrazek

Jedna ścieżka idzie bardzo nieprzyjemnie: przechodzi pomiędzy polami zworki JP1. Chociaż jest to elektrycznie poprawne, to raczej należy unikać prowadzenia ścieżek w ten sposób (nie zawsze jest to możliwe), bo łatwo później o zwarcie przy lutowaniu przez zachlapanie cyną. Tutaj pozbędziemy się tego problemu dodając dwie przelotki (ang. Via), które będą połączone zworką z przewodu na warstwie Top.

obrazek

Kliknij prawym przyciskiem myszki pionowy segment ścieżki pomiędzy literkami Z i R po lewej stronie zworki JP1. Segment zostanie podświetlony i pojawi się menu kontekstowe:

obrazek

W menu wybierz opcję Properties. Otrzymasz okienko z własnościami zaznaczonego segmentu ścieżki:

obrazek

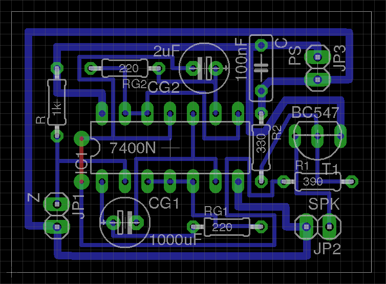
Zmień warstwę (Layer) z 16 Bottom na 1 Top i zatwierdź okienko kliknięciem w przycisk OK (przycisk Apply zastosuje zmianę. lecz nie zamknie okienka). Segment zostanie przesunięty do warstwy Top i zmieni kolor na czerwony. Jednak, aby zachować ciągłość ścieżki, Eagle doda dwie przelotki (są to pola lutownicze z otworami, które pozwalają na łączenie ze sobą ścieżek umieszczonych na różnych warstwach).

obrazek

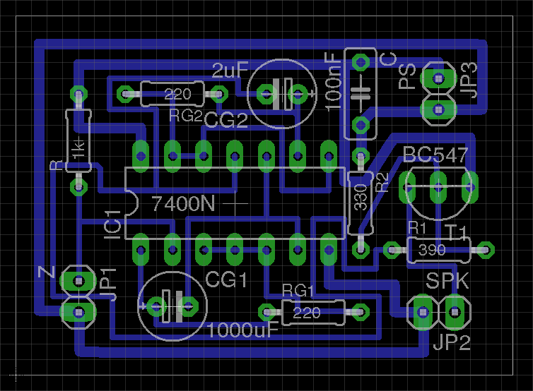
Za pomocą narzędzia Move przenieś przelotki w lepsze miejsce (może będziesz musiał zmienić raster na 0,01, aby lepiej dopasować ścieżki). Staraj się zachować pionową zworkę, gdyż będzie ona wykonana z drutu (nasza płytka posiada tylko jedną warstwę ścieżek – Bottom).

obrazek

Sprawdź płytkę pod katem błędów za pomocą narzędzia ERC lub polecenia erc. Jeśli ich nie będzie, to płytka PCB jest gotowa do "produkcji". Zajmiemy się tym w następnym rozdziale. Płytkę zapewne dałoby się lepiej zaprojektować, lecz nie chciałem tutaj zasypywać cię zbyt dużą porcją "wiedzy". Przyjdzie na to czas przy innych projektach, gdy się oswoisz z Eagle.

Płytkę zapisz na dysku.

 

 

Podsumowanie użytych poleceń Eagle

 
   

Otwarcie do edycji pliku schematu lub pliku płytki PCB

W panelu sterowania Eagle otwierasz katalogi Project/eagle/Twój projekt. Klikasz dwukrotnie myszką w plik z rozszerzeniem sch (schemat) lub brd (płytka PCB).

obrazek

Można również kliknąć plik prawym przyciskiem myszki i wybrać opcję Open z menu kontekstowego.

 

Utworzenie pliku płytki PCB na podstawie schematu

Otwieramy schemat i klikamy u góry narzędzie Generate/switch to board:

obrazek

Jeśli plik płytki istnieje, to zostanie otwarty w edytorze. Jeśli nie, to program utworzy taki plik na podstawie schematu. Narzędzie to jest również obecne w edytorze PCB i umożliwia przejście do pliku schematu. Jest to czasami konieczne, gdy na etapie projektowania płytki PCB wykryjemy jakiś błąd.

 

Ustawienie rastra

Raster decyduje o minimalnym skoku przemieszczeniach elementów na płytce PCB. W Eagle mamy do dyspozycji dwa rastry: zgrubny oraz precyzyjny, który osiągamy naciskając podczas edycji klawisz lewy Alt. Za pomocą narzędzia Grid lub polecenia grid ustawiamy skok obu rastrów:

obrazek

obrazek

Narzędzie Grid pozwala również wyświetlać raster w postaci kropek (opcja Display On i Dots) lub kratki (opcja Display On i Lines).

 

Przesuwanie elementów

Identycznie jak w edytorze schematów za pomocą narzędzia Move lub polecenia move:

obrazek

Narzędziem Move można przesuwać również segmenty ścieżek.

 

Podział ścieżki

Ścieżkę dzielimy na dwa segmenty za pomocą narzędzia Split lub polecenia split.

obrazek

 

Usuwanie ścieżki

Ścieżkę usuwamy za pomocą narzędzia Ripup lub polecenia ripup:

obrazek

Usuwane są kolejne segmenty ścieżki, jednakże informacja o połączeniu (cienka żółta linia) pozostaje. Jeśli chcesz usunąć podział tej linii na segmenty, to kliknij ją dwukrotnie myszką przy włączonym narzędziu Ripup. Usunięcie ścieżki jest przydatne, jeśli chcemy ją poprowadzić w inny sposób.

 

Ręczne rysowanie ścieżki

Ścieżki rysujemy za pomocą narzędzia Route lub polecenia route.

obrazek

Ścieżki są rysowane na określonej warstwie: Top (warstwa górna od strony elementów) i Bottom (warstwa dolna od strony lutowania). Płytki jednostronne posiadają tylko warstwę Bottom.

 

Automatyczne rysowanie ścieżek

Używamy narzędzia Autorouter.

obrazek

Zwykle jednak utworzone w ten sposób ścieżki trzeba poprawiać ręcznie.

 

Zmiana wybranego parametru

Używamy narzędzia Change lub polecenia change:

obrazek

Następnie z listy wybieramy parametr do zmiany oraz wartość tego parametru. W tym projekcie zmienialiśmy szerokości ścieżek (ang. Width). Po wyborze parametru wskazujemy obiekty do zmiany i klikamy je lewym przyciskiem myszki.

 

 


   I Liceum Ogólnokształcące   
im. Kazimierza Brodzińskiego
w Tarnowie

©2026 mgr Jerzy Wałaszek

Dokument ten rozpowszechniany jest zgodnie z zasadami licencji
GNU Free Documentation License.

Pytania proszę przesyłać na adres email: i-lo@eduinf.waw.pl

W artykułach serwisu są używane cookies. Jeśli nie chcesz ich otrzymywać,
zablokuj je w swojej przeglądarce.
Informacje dodatkowe