|
Wyjście Spis treści Wstecz Dalej
Autor artykułu |
©2026 mgr Jerzy Wałaszek
|

If you use Microchip copyrighted material solely for educational (non-profit) purposes falling under the “fair use” exception of the U.S. Copyright Act of 1976 then you do not need Microchip’s written permission. For example, Microchip’s permission is not required when using copyrighted material in: (1) an academic report, thesis, or dissertation; (2) classroom handouts or textbook; or (3) a presentation or article that is solely educational in nature (e.g., technical article published in a magazine).
https://www.microchip.com/about-us/legal-information/copyright-usage-guidelines

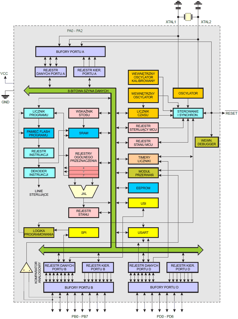
Rdzeń AVR zawiera bogaty zbiór instrukcji z 32 roboczymi rejestrami ogólnego przeznaczenia oraz rejestrami systemowymi. Wszystkie rejestry są bezpośrednio połączone z Jednostką Arytmetyczno Logiczną JAL (ang. Arithmetic Logic Unit ALU), umożliwiając jednoczesny dostęp do dwóch niezależnych rejestrów w pojedynczej instrukcji wykonywanej w ciągu jednego cyklu zegarowego. Wynikowa architektura jest bardziej efektywna, a jednocześnie osiąga wydajność do dziesięciu razy większą od typowych mikrokontrolerów CISC (ang. Complex Instruction Set Computer – komputer o liście złożonych rozkazów).
ATtiny2313A/4313 udostępnia następujące cechy: 2/4 KB programowalnej w systemie pamięci FLASH, 128/256 B EEPROM, 128/256 B SRAM, 18 linii we/wy ogólnego przeznaczenia, 32 rejestry robocze ogólnego zastosowania, jednoprzewodowy interfejs do wewnętrznego debugowania, dwa elastyczne timery/liczniki z trybami porównań, wewnętrzne i zewnętrzne przerwania, programowalny, szeregowy układ USART, uniwersalny interfejs szeregowy z detektorem stanu START, programowalny licznik zegarowy z wewnętrznym oscylatorem oraz trzy programowo wybierane tryby oszczędzania energii. Tryb bezczynny (ang. Idle mode) zatrzymuje mikroprocesor, pozwalając na dalsze działanie pamięci SRAM, timerom/licznikom oraz systemowi przerwań. Tryb wyłączenia zasilania (ang. Power-down mode) zachowuje zawartość rejestrów i wstrzymuje oscylator, wytłaczając wszystkie pozostałe funkcje układu aż do wystąpienia następnego przerwania lub resetu sprzętowego. W trybie gotowości (ang. Standby mode) oscylator pracuje, natomiast reszta urządzenia jest uśpiona. Pozwala to na szybkie uruchomienie się w połączeniu z niskim poborem prądu.
Układ jest wytwarzany z wykorzystaniem technologii wysokiej gęstości pamięci nieulotnej, którą opracowała firma ATMEL. Wewnętrzna, programowalna poprzez ISP pamięć FLASH pozwala na zaprogramowanie w układzie aplikacyjnym za pomocą interfejsu szeregowego ISP lub za pomocą zwykłego programatora pamięci nieulotnych. Poprzez połączenie 8-bitowego mikroprocesora RISC z programowaną w systemie pamięcią FLASH w jednym monolitycznym układzie scalonym otrzymano wydajny mikrokontroler będący elastycznym i efektywnym kosztowo rozwiązaniem dla wielu aplikacji sterujących.
Mikrokontrolery AVR ATtiny2313A/4313 są wspierane przez komplet narzędzi do tworzenia systemów oraz ich oprogramowywania, łącznie z makroasemblerami, kompilatorami języka C oraz zestawami uruchomieniowymi.
| Układ | FLASH | EEPROM | RAM |
| ATtiny2313 | 2 KB | 128 B | 128 B |
| ATtiny4313 | 4 KB | 256 B | 256 B |
Napięcie zasilające.
Masa.
Port A jest 3-bitowym, dwukierunkowym portem we/wy za wewnętrznymi opornikami podciągającymi (osobno aktywowanymi dla poszczególnych bitów). Bufory wyjściowe portu A posiadają symetryczne Parametry sterowania dla prądów wpływających i wypływających. Jako wejścia końcówki portu A, które są zewnętrznie wysterowane stanem niskim, będą wyprowadzały prąd, jeśli zostały dla nich aktywowane oporniki podciągające. W czasie stanu resetowania końcówki portu A przechodzą w stan wysokiej impedancji, nawet przy pracy zegara. Port A posiada również funkcje alternatywne.
Port B jest 8-bitowym, dwukierunkowym portem we/wy za wewnętrznymi opornikami podciągającymi (osobno aktywowanymi dla poszczególnych bitów). Bufory wyjściowe portu B posiadają symetryczne Parametry sterowania dla prądów wpływających i wypływających. Jako wejścia końcówki portu B, które są zewnętrznie wysterowane stanem niskim, będą wyprowadzały prąd, jeśli zostały dla nich aktywowane oporniki podciągające. W czasie stanu resetowania końcówki portu B przechodzą w stan wysokiej impedancji, nawet przy pracy zegara. Port B posiada również funkcje alternatywne.
Port D jest 7-bitowym, dwukierunkowym portem we/wy za wewnętrznymi opornikami podciągającymi (osobno aktywowanymi dla poszczególnych bitów). Bufory wyjściowe portu D posiadają symetryczne Parametry sterowania dla prądów wpływających i wypływających. Jako wejścia końcówki portu D, które są zewnętrznie wysterowane stanem niskim, będą wyprowadzały prąd, jeśli zostały dla nich aktywowane oporniki podciągające. W czasie stanu resetowania końcówki portu D przechodzą w stan wysokiej impedancji, nawet przy pracy zegara. Port D posiada również funkcje alternatywne.
Wejście resetowania. Stan niski na tej końcówce przez czas dłuższy niż długość minimalnego impulsu wygeneruje reset, nawet jeśli zegar nie pracuje. Minimalna długość impulsu podana jest w poniższej tabeli:
Charakterystyka resetu
| Symbol | Parametr | Warunek | Min. | Typ. | Max. | Jednostka |
| VPOT | Próg resetu przy włączaniu (napięcie rośnie) | TA = -40 ... 85°C | 1,2 | V | ||
| Próg resetu przy włączaniu (napięcie spada) | TA = -40 ... 85°C | 1,1 | V | |||
| VRST | Napięcie progowe końcówki RESET | VCC = 1,8 ... 5,5V | 0,2VCC | 0.9VCC | V | |
| tRST | Minimalna długość impulsu na końcówce RESET | VCC = 1,8 ... 5,5V | 2,5 | μs |
Krótsze impulsy nie dają gwarancji wygenerowania resetu. Wejście resetowania jest funkcją alternatywną końcówki PA2 i dW.
Wejście dla odwracającego wzmacniacza oscylatora i wejście dla układu wewnętrznego zegara roboczego. XTAL1 jest funkcją alternatywną końcówki PA0.
Wyjście z odwracającego wzmacniacza oscylatora. XTAL2 jest funkcją alternatywną końcówki PA1.
MicroChip dodał obsługę mikrokontrolerów AVR w swoim środowisku programowania MPLAB X 5.0. To dobra wiadomość dla tych, którzy pracują z mikrokontrolerami PIC i AVR.
Dla rejestrów we/wy umieszczonych w rozszerzonym obszarze pamięci we/wy instrukcje IN, OUT, SBIS, SBIC, CBI i SBI muszą być zastąpione instrukcjami, które pozwalają na dostęp do rozszerzonego obszaru pamięci we/wy. Zwykle oznacza to instrukcje LDS i STS połączone z SBRS, SBRC, SBR i CBR. Nie wszystkie mikrokontrolery AVR zawierają rozszerzoną pamięć we/wy.
![]() |
Zespół Przedmiotowy Chemii-Fizyki-Informatyki w I Liceum Ogólnokształcącym im. Kazimierza Brodzińskiego w Tarnowie ul. Piłsudskiego 4 ©2026 mgr Jerzy Wałaszek |
Materiały tylko do użytku dydaktycznego. Ich kopiowanie i powielanie jest dozwolone pod warunkiem podania źródła oraz niepobierania za to pieniędzy.
Pytania proszę przesyłać na adres email:
Serwis wykorzystuje pliki cookies. Jeśli nie chcesz ich otrzymywać, zablokuj je w swojej przeglądarce.
Informacje dodatkowe.