Serwis Edukacyjny
Nauczycieli

w I-LO w Tarnowie
obrazek

  Wyjście       Spis treści       Wstecz       Dalej  

obrazek

Autor artykułu
 mgr Jerzy Wałaszek
Konsultacje:
Wojciech Grodowski
mgr inż. Janusz Wałaszek

©2026 mgr Jerzy Wałaszek

obrazek

Mikrokontrolery

ATtiny13

Przegląd


obrazek

Educational and Non-Profit Use of Copyrighted Material:

Educational and Non-Profit Use of Copyrighted Material:

If you use Microchip copyrighted material solely for educational (non-profit) purposes falling under the “fair use” exception of the U.S. Copyright Act of 1976 then you do not need Microchip’s written permission. For example, Microchip’s permission is not required when using copyrighted material in: (1) an academic report, thesis, or dissertation; (2) classroom handouts or textbook; or (3) a presentation or article that is solely educational in nature (e.g., technical article published in a magazine).

https://www.microchip.com/about-us/legal-information/copyright-usage-guidelines

SPIS TREŚCI

Przegląd

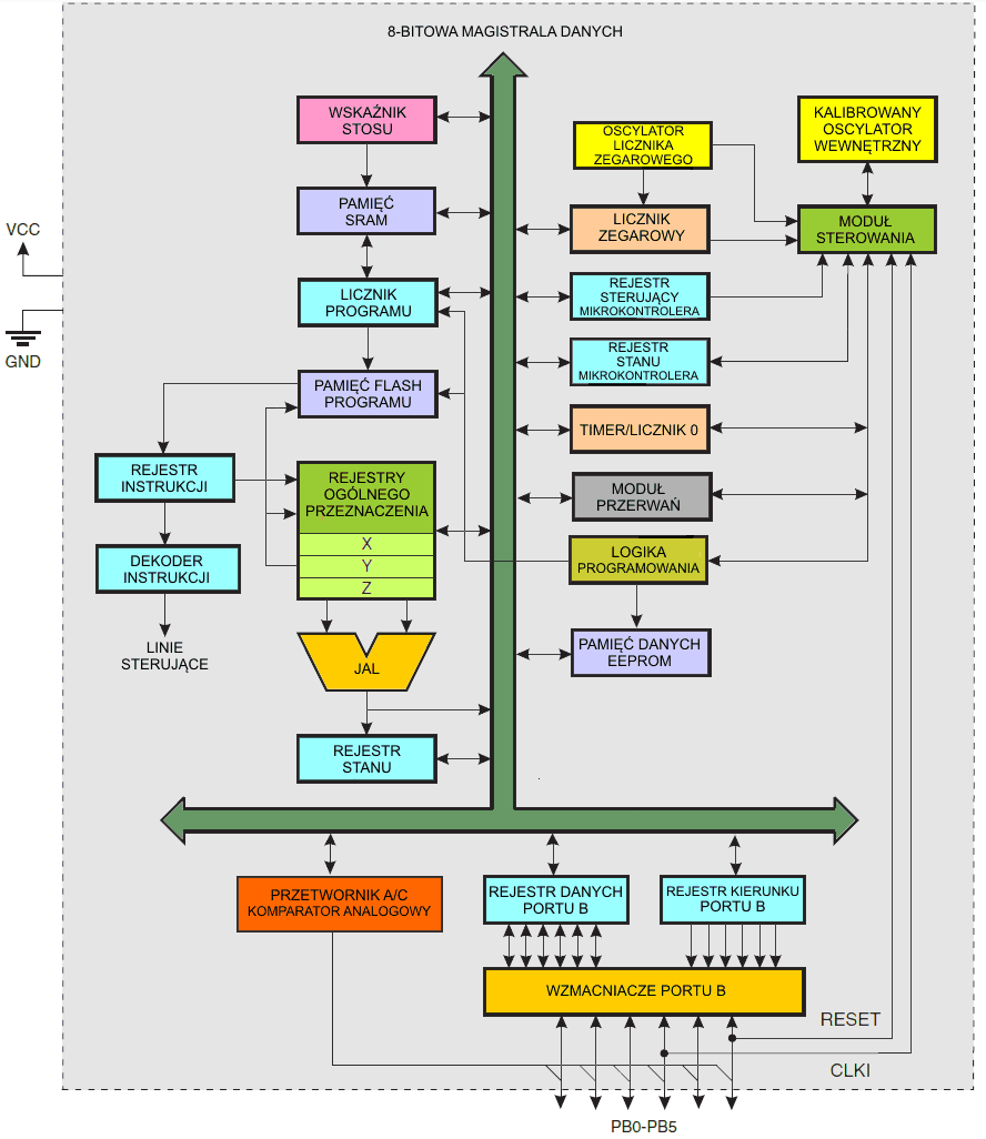
Mikrokontroler ATtiny13 jest 8-bitowym mikrokontrolerem CMOS o niskim poborze energii opartym na ulepszonej architekturze AVR RISC (ang. Reduced Instruction Set Computer – komputer o zredukowanej liście rozkazów). Dzięki wykonywaniu zaawansowanych instrukcji w ciągu pojedynczego cyklu zegarowego ATtiny13 osiąga wydajność około 1MIPS'a (ang. Million Instructions Per Second) na 1MHz, co pozwala projektantowi systemu zoptymalizować pobór mocy w stosunku do prędkości przetwarzania.

obrazek

Rdzeń AVR zawiera bogaty zbiór instrukcji z 32 roboczymi rejestrami ogólnego przeznaczenia oraz rejestrami systemowymi. Wszystkie rejestry są bezpośrednio połączone z Jednostką Arytmetyczno Logiczną JAL (ang. Arithmetic Logic Unit ALU), umożliwiając jednoczesny dostęp do dwóch niezależnych rejestrów w pojedynczej instrukcji wykonywanej w ciągu jednego cyklu zegarowego. Wynikowa architektura jest bardziej efektywna, a jednocześnie osiąga wydajność do dziesięciu razy większą od typowych mikrokontrolerów CISC (ang. Complex Instruction Set Computer – komputer o liście złożonych rozkazów).

ATtiny13 udostępnia następujące cechy: 1KB pamięci FLASH programowanej poprzez ISP, 64 bajty EEPROM, 64 bajty SRAM, 6 linii we/wy ogólnego przeznaczenia, 32 robocze rejestry ogólnego przeznaczenia, jeden 8-bitowy timer/licznik z trybami porównań, przerwania wewnętrzne i zewnętrzne, 4-kanałowy, 10-bitowy przetwornik A/C, programowalny licznik zegarowy z wewnętrznym oscylatorem oraz trzy wybierane programowo tryby oszczędzania energii. Tryb bezczynny (ang. Idle Mode) zatrzymuje mikroprocesor, pozwalając jednak na pracę pamięci SRAM, timera/licznika, przetwornika A/C, komparatora analogowego oraz systemu przerwań. Tryb wyłączenia zasilania (ang. Power-down Mode) zachowuje zawartość rejestrów, wyłączając wszystkie funkcje układu aż do momentu następnego przerwania lub sprzętowego resetu. Tryb zmniejszania zakłóceń dla przetwornika A/C (ang. ADC Noise Reduction Mode) zatrzymuje mikroprocesor i wszystkie moduły we/wy za wyjątkiem przetwornika A/C w celu zminimalizowania szumu od przełączeń w sieciach logicznych mikrokontrolera podczas przetwarzania napięć wejściowych w przetworniku A/C.

Urządzenie jest wytwarzane z wykorzystaniem technologii wysokiej gęstości pamięci nieulotnej, którą opracowała firma ATMEL. Wewnętrzna, programowalna poprzez ISP pamięć FLASH pozwala na zaprogramowanie w systemie za pomocą zwykłego programatora pamięci nieulotnych lub za pomocą wbudowanego kodu startowego uruchomionego na rdzeniu AVR.

Mikrokontrolery AVR ATtiny13 są wspierane przez komplet narzędzi do tworzenia systemów oraz ich oprogramowywania, łącznie z makroasemblerami, kompilatorami języka C oraz zestawami uruchomieniowymi.


do podrozdziału  do strony 

Zespół Przedmiotowy
Chemii-Fizyki-Informatyki

w I Liceum Ogólnokształcącym
im. Kazimierza Brodzińskiego
w Tarnowie
ul. Piłsudskiego 4
©2026 mgr Jerzy Wałaszek

Materiały tylko do użytku dydaktycznego. Ich kopiowanie i powielanie jest dozwolone pod warunkiem podania źródła oraz niepobierania za to pieniędzy.
Pytania proszę przesyłać na adres email: i-lo@eduinf.waw.pl
Serwis wykorzystuje pliki cookies. Jeśli nie chcesz ich otrzymywać, zablokuj je w swojej przeglądarce.

Informacje dodatkowe.