Serwis Edukacyjny
Nauczycieli

w I-LO w Tarnowie
obrazek

  Wyjście       Spis treści       Wstecz       Dalej  

obrazek

Autor artykułu
 mgr Jerzy Wałaszek
Konsultacje:
Wojciech Grodowski
mgr inż. Janusz Wałaszek

©2026 mgr Jerzy Wałaszek

obrazek

Warsztat

Kurs GIMP'a

Obszary

SPIS TREŚCI
Podrozdziały

Kolorowanie zaznaczeń

Uruchom program GIMP. Utwórz w nim nowy rysunek o rozmiarach 640 × 400 pikseli (opcja Plik → Nowy...). Otwórz przybornik, jeśli go nie masz już otwartego (Ctrl + B). Na przyborniku kliknij czarny prostokąt, aby pokazało się okienko zmiany aktywnego koloru:

obrazek obrazek

Nie zamykaj tego okna, lecz ustaw je, tak aby nie zasłaniało okna głównego z rysunkiem oraz okna przybornika. Z GIMP'em można pracować na wiele różnych sposobów – tutaj pokazuję tylko jeden z nich. Z czasem znajdziesz swój własny, który będzie ci najlepiej odpowiadał. Tymczasem staraj się wykonywać ćwiczenia zgodnie z podanymi tutaj poleceniami.

W przyborniku wybierz Zaznaczenie prostokątne: obrazek lub naciśnij klawisz R.

Narzędzie to pozwala zaznaczyć na rysunku obszar o kształcie prostokąta. W tym celu wskaż miejsce na rysunku, gdzie ma się rozpocząć obszar, wciśnij lewy przycisk myszki, przeciągnij myszką, aby zaznaczyć ten obszar, zwolnij lewy przycisk myszki:

obrazek

Co zrobiliśmy? Na rysunku został zaznaczony obszar o kształcie prostokąta, z którym będziesz mógł coś zrobić. Zaznaczenie możesz przesuwać po rysunku przeciągając jego środek lewym przyciskiem myszki (wypróbuj to) . Zwróć uwagę, że kursor myszki zmienia odpowiednio kształt, informując cię o operacji, którą wykonasz przeciągnięciem lewym przyciskiem myszki. Wielkość zaznaczenia zmieniasz przez przeciąganie wyróżnionych narożników. Jeśli zbliżysz kursor myszki do boku prostokąta zaznaczenia, również pojawi się wyróżnienie tego boku i zaznaczenie da się rozciągnąć lub ścieśnić czy to w pionie, czy to w poziomie:

obrazek

Gdy zaznaczenie zostanie już umieszczone w odpowiednim miejscu rysunku, wypełnimy je wybranym kolorem. W GIMP'ie kolor definiujesz w oknie dialogowym zmiana aktywnego koloru:

obrazek

Okno to pojawia się po kliknięciu jednego z prostokątów barw w przyborniku:

obrazek

Kliknięcie prostokąta leżącego na wierzchu otwiera okno koloru pierwszoplanowego. Kliknięcie prostokąta leżącego pod spodem pozwala zdefiniować kolor tła. Gdy już otworzymy okno dialogowe koloru, sam kolor można zdefiniować na wiele różnych sposobów. Przede wszystkim w okienku znajduje się 12 przycisków, które pamiętają 12 ostatnio używanych kolorów (jeśli kolory zostały zatwierdzone przyciskiem OK lub zapamiętane przyciskiem ze strzałką). Wystarczy kliknąć w wybrany przycisk, aby kolor został wybrany:

obrazek

Podgląd wybranego koloru znajduje się na pasku Bieżący po lewej stronie okna dialogowego. Pasek Poprzedni pokazuje kolor, który był ustawiony przed zmianą.

Inny sposób wyboru koloru ustalasz za pomocą pięciu przycisków umieszczonych po lewej stronie u góry okienka:

obrazek GIMP:

Kolor wybierasz na pionowym pasku,
a w kwadracie ustawiasz jego nasycenie.
Wynik pojawia się na pasku Bieżący oraz
na  prostokącie koloru na przyborniku.

obrazek

obrazek CMYK:

Ten sposób jest przydatny przy określaniu
koloru, który będzie drukowany na drukarce.
Drukarki nanoszą na papier zwykle cztery
rodzaje tuszu:

C (Cyan) – niebiesko-zielony
M (Magenta) – buraczkowy
Y (Yellow) – żółty
K (blacK) – czarny

Mieszanina tych tuszów daje kolor wynikowy.
Poziom regulujesz odpowiednimi suwakami.

obrazek Akwarela:

Ten tryb symuluje nakładanie kolorów akwarelą. 
Suwakiem po prawej stronie ustawiasz
intensywność nakładania. Następnie wskazujesz
odpowiedni kolor w kwadracie barw i klikasz:

  • lewym przyciskiem myszki, aby nałożyć ten
    kolor na poprzedni
  • prawym przyciskiem myszki, aby rozjaśnić
    kolor
obrazek Koło:

Na obręczy wybierasz barwę przeciągając
kreseczkę.
W trójkącie ustawiasz kółko, zmieniając odcień
koloru.

obrazek Paleta:

Tutaj po prostu wybierasz pożądany kolor,
klikając w niego lewym przyciskiem myszki.

Kolor możesz też zmieniać za pomocą suwaków umieszczonych po prawej stronie okienka lub przez wpisanie odpowiednich wartości dla tych suwaków w pola liczbowe:

obrazek H – (Hue) barwa
S – (Saturation) nasycenie
V – (Value) wartość
R – (Red) składowa czerwona
G – (Green) składowa zielona
B – (Blue) składowa niebieska

Suwaki pokazują ci zmianę koloru w zależności od pozycji regulatorów.

Jeśli znasz wartość koloru w postaci liczby szesnastkowej, to możesz ją wpisać w odpowiednie okienko:

obrazek

Liczba ta definiuje wartość kolejnych składowych RGB w postaci dwóch cyfr szesnastkowych dla każdej z tych składowych: od 00 do ff. Cały kod koloru składa się zatem z 6 cyfr. ff2a00 – R:ff (255), G:2a (42), B:00 (0). Kody tego typu stosowane są przy określaniu kolorów na stronach WWW w języku HTML.

Na koniec masz możliwość "pobrania" koloru z obrazka za pomocą pipetki: obrazek. Po wybraniu wskazujesz tym narzędziem punkt obrazka (lub nawet okienka dialogowego) z interesującym cię kolorem i klikasz lewym przyciskiem myszki. Wskazany kolor stanie się kolorem bieżącym.

Wybrany kolor możesz sobie zapamiętać na przycisku historii kolorów, klikając w strzałkę: obrazek

Jak widzisz, okno zmiany aktywnego koloru daje ci mnóstwo możliwości. Wypróbuj je wszystkie. Wg mnie najprostsze jest definiowanie koloru za pomocą metody GIMP (pierwszy przycisk). Ale decyzja należy całkowicie do ciebie.

Gdy wybierzesz kolor, chwyć lewym przyciskiem myszki prostokąt koloru (pierwszoplanowy lub tła) na przyborniku, przeciągnij go nad rysunek i upuść. Zaznaczony obszar zostanie pokolorowany tym kolorem:

obrazek obrazek

Przesuń zaznaczenie w inne miejsce swojego rysunku, zmień kolor bieżący i pokoloruj obszar:

obrazek obrazek

Postępując w ten sposób, możesz narysować sobie dowolną ilość różnokolorowych prostokątów:

obrazek

Zaznaczenie usuwasz opcją menu: Zaznaczenie → Brak lub naciśnięciem klawiszy Ctrl+Shift+A. Zrób to i naciśnij klawisz Delete (usuwa treść zaznaczenia lub całą treść obrazu, jeśli zaznaczenie nie jest aktywne).


W podobny sposób tworzysz elipsy. W przyborniku wybierz Zaznaczenie eliptyczne obrazek lub naciśnij klawisz E.

Zaznacz na rysunku obszar eliptyczny, przeciągając myszką z wciśniętym lewym klawiszem. Obszar ten możesz możesz przesuwać i skalować, przeciągając jego narożniki i boki. Kolorowanie zaznaczonego obszaru eliptycznego odbywa się identycznie jak dla prostokątów: ustaw kolor i przeciągnij lewym przyciskiem myszki prostokąt koloru pierwszoplanowego z przybornika nad rysunek, po czym upuść go (nie musisz akurat trafić w zaznaczony obszar).

obrazek obrazek

Przesuwając obszar eliptyczny po rysunku i zmieniając jego wymiary, narysuj kilka elips o różnych kolorach:

obrazek

Naciśnij klawisze Ctrl+Shift+A (usunięcie zaznaczenia), a następnie klawisz Delete (usunięcie treści obrazka).


Możesz również zaznaczać na rysunku obszary o dowolnym kształcie. W przyborniku wybierz Zaznaczanie odręczne obrazek lub naciśnij klawisz F.

Teraz obrysuj lewym przyciskiem myszki obszar o pożądanym kształcie. Obszar zostanie zdefiniowany, gdy linię obrysu zamkniesz (pojawi się wtedy małe żółte kółko, które oznacza koniec linii):

obrazek

Zaznaczony obszar pokoloruj na wybrany kolor:

obrazek obrazek

Obszar zaznaczany odręcznie może być ograniczany odcinkami. Wymaż rysunek (Ctrl+Shift+A i Delete). Naciśnij klawisz F (zaznaczanie odręczne) i kliknij lewym przyciskiem w dowolne miejsce twojego rysunku. Następnie przesuń kursor myszki. Będzie za nim prowadzona linia. Linię zatwierdzasz ponownym kliknięciem i jeśli nie zamknąłeś jeszcze obrysu, to możesz w ten sam sposób określić kolejny odcinek. Powstaje obrys obszaru ograniczonego łamaną:

obrazek

Zamknij ten obrys. Obszar zostanie zdefiniowany. Pokoloruj go na wybrany kolor:

obrazek obrazek

Obrys obszaru może się składać z odcinków oraz linii krzywych. Odcinki tworzysz klikaniem lewym przyciskiem myszki. Linie krzywe tworzysz przeciąganiem myszką z wciśniętym lewym przyciskiem (być może będziesz musiał przesunąć nieco kursor myszki poza koniec ostatnio narysowanego odcinka, zanim naciśniesz lewy przycisk). Przećwicz to sobie na różnych kształtach:

obrazek obrazek

Aby utrwalić sobie operacje z obszarami, zrób poniższe ćwiczenie, które podajemy krok po kroku:

Wymaż poprzednie bazgroły, jeśli je masz na rysunku.

Naciśnij klawisz R (zaznaczanie prostokątne).

Na spodzie obrazka zaznacz obszar prostokątny i poszerz go, tak aby obejmował całą szerokość obrazka:

obrazek

Obszar pokoloruj na kolor trawiasty:

obrazek

Z menu wybierz opcję: Zaznaczenie → Odwróć lub naciśnij klawisz Ctrl+I. Spowoduje to odwrócenie zaznaczenia, tzn. to co było zaznaczone, przestanie być, a to co nie było zaznaczone, będzie. W tym przypadku zaznaczenie przeniesie się na obszar ponad zielonym prostokątem. Pokoloruj go na kolor nieba:

obrazek

Usuń zaznaczenie klawiszami Ctrl+Shift+A.

Naciśnij klawisz E (zaznaczanie obszarów eliptycznych). W lewym górnym rogu zaznacz obszar w kształcie koła i pokoloruj go na żółto:

obrazek

Naciśnij klawisz F (zaznaczenie odręczne) i w lewej części obrazka zaznacz obszar w kształcie pnia drzewa, po czym pokoloruj go na kolor ciemnobrązowy:

obrazek

Ponad pniem zaznacz nieregularny obszar korony drzewa i pokoloruj go na kolor ciemnozielony:

obrazek

Naciśnij klawisz R (zaznaczenie prostokątne) i na środku rysunku narysuj ścianę przednią domku, tak aby zachodziła na trawę. Obszar ściany pokoloruj na kolor jasno słomkowy:

obrazek

Przeciągając narożniki i boki tego obszaru, wykorzystaj go do narysowania drzwi i okna:

obrazek

Naciśnij klawisz F (zaznaczenie odręczne) i klikając myszką (tryb rysowania odcinków), zaznacz ponad ścianą trójkąt dachu. Pokoloruj go na kolor czerwony:

obrazek

Rysunek jest prawie gotowy. Tak zakończylibyśmy go w szkole podstawowej. W liceum dodamy trzeci wymiar :). Klikając lewym przyciskiem myszki zaznacz obszar ściany bocznej (odcinki dokładnie poziome lub pionowe otrzymasz, jeśli w trakcie przesuwania kursora myszki będzie wciśnięty klawisz Ctrl). Następnie pobierz zakraplaczem z okna dialogowego kolorów kolor ściany i troszeczkę go pociemnij. Następnie użyj tego koloru do pokolorowania obszaru. Otrzymasz efekt głębi:

obrazek

W ten sam sposób narysuj bok dachu, pobierz kolor z rysunku, pociemnij go i użyj do pokolorowania obszaru (przydaje się tutaj nieco wyobraźnia przestrzenna, ale bez niej też powinno wyjść – pamiętaj, że zawsze można cofnąć operacje klawiszami Ctrl+Z).

Usuń zaznaczenie (Ctrl+Shift+A). Projekt skończony:

obrazek

Zapisz obraz na dysku. Z menu wybierz opcję Plik → Zapisz lub naciśnij klawisze Ctrl+S. Następnie w oknie zapisu wybierz odpowiedni katalog oraz nazwę dla pliku. Gdy plik zostanie zapisany, jego nazwa pojawi się na pasku tytułowym okna głównego. Jeśli w pliku zostaną wprowadzone zmiany przed zapisem, to przed nazwą pojawia się gwiazdka. Aby zapisać plik ponownie po wprowadzeniu do niego zmian, naciśnij klawisze Ctrl+S. Program nie wyświetli drugi raz okna zapisu – plik zostanie zapisany w wybranym wcześniej katalogu i pod wybraną nazwą. Jeśli jednak chcesz zapisać plik ponownie (np. pod inną nazwą lub w innym katalogu), to wybierz z menu opcję Plik → Zapisz Jako... lub naciśnij klawisze Ctrl+Shift+S.

Podsumowanie użytych klawiszy

R zaznaczenie prostokątne
E zaznaczenie eliptyczne
F zaznaczenie odręczne
Ctrl+Shift+A usuwa zaznaczenie
Ctrl+Shift+S zapis pliku na dysk pod inną nazwą lub w innym katalogu
Ctrl+I odwraca zaznaczenie
Ctrl+S zapis pliku na dysk
Ctrl+Z cofa ostatnią operację
Delete usuwa treść zaznaczonego obszaru
Esc rezygnacja z wybranej funkcji

do podrozdziału  do strony 

Zaznaczenia wg kolorów

Przy obróbce grafiki pojawia się czasem potrzeba zaznaczenia obszaru, na którym występuje określony kolor pikseli. GIMP posiada w swoim przyborniku trzy narzędzia ułatwiające to zadanie.

Różdżka – klawisz U

obrazek

Kliknij powyższy obrazek prawym przyciskiem myszki i z menu kontekstowego (zależne od przeglądarki) wybierz opcję Kopiuj obraz. Uruchom program GIMP i z menu wybierz: Plik → Utwórz ze schowka. Obrazek powinien pojawić się w edytorze:

obrazek

W przyborniku wybierz różdżkę lub naciśnij klawisz U: obrazek.

Za pomocą tego narzędzia zaznaczymy niebo ponad szczytem górskim. Ponieważ jednak nie posiada ono jednolitego koloru, to w okienku Opcji narzędzia (jeśli nie masz tego okienka, to zobacz do poprzedniej lekcji, w której jest opisane, jak je otrzymać) zwiększ parametr progowanie do wartości 15:

obrazek

Możesz to zrobić na kilka sposobów (opiszę je, ponieważ tak samo ustawiasz inne parametry, które korzystają z  tej kontrolki):

  1. Kliknij lewym przyciskiem myszki w liczbę po prawej stronie, skasuj cyfry, wpisz 15 i zatwierdź klawiszem Enter.
  2. Obok wartości liczbowej znajdują się strzałki w górę i w dół. Klikaj w nie lewym przyciskiem myszki aż ustawisz odpowiednią wartość.
  3. Umieść kursor myszki przy górnej krawędzi pola aż zmieni się w strzałkę do góry. Wciśnij lewy klawisz myszki i, wykonując ruchy myszką w prawo lub w lewo, ustaw odpowiednią wartość parametru.
  4. Umieść kursor myszki wewnątrz pola. Kursor myszki zmieni się na dwie strzałki w prawo i w lewo. Wciśnij lewy przycisk myszki i wykonując ruchy myszką zwiększaj lub zmniejszaj wartość parametru.

Progowanie określa podobieństwo kolorów. Wyższa wartość spowoduje zaznaczenie obszaru z większą liczbą pikseli o  podobnych kolorach. Nie ustawiaj zbyt wysokiej wartości, ponieważ spowoduje to zaznaczanie również obszaru góry, a  tego nie chcemy.

Zwróć uwagę na górę okna Opcji Narzędzia. Znajdują się tam ikonki, które pozwalają wybrać tryb pracy zaznaczania obszarów:

obrazek

Oznaczają one kolejno:

Ustaw tryb sumowania (lub podczas wybierania obszarów trzymaj wciśnięty klawisz Shift):

obrazek

Teraz wskaż różdżką niebo ponad szczytem góry i kliknij lewym przyciskiem myszki. Zostanie zaznaczony obszar niebieskich pikseli, lecz nie cały:

obrazek

Ponieważ mamy tryb łączenia obszarów, klikaj różdżką w niezaznaczone fragmenty nieba, aż całość zostanie objęta zaznaczeniem. Jeśli się pomylisz, cofnij wybór klawiszami Ctrl+Z. Powinieneś otrzymać następujący obszar:

obrazek

Teraz ustaw kolor zielony i wypełnij zaznaczony obszar. Zaznaczenie kasujesz wciskając Shift+Ctrl+A. Efekt końcowy ma być następujący:

obrazek

Zaznaczenie wg koloru – klawisze Shift+O

Kolejne narzędzie pozwala zaznaczyć na rysunku wszystkie piksele o określonym kolorze bez względu na ich położenie (nie muszą tworzyć spójnego obszaru). Na przyborniku wybierz narzędzie obrazek lub naciśnij klawisze Shift+O.

Progowanie zwiększ do wartości 30. Następnie kliknij lewym przyciskiem myszki w jeden z cieni na stoku. Otrzymasz zaznaczenie, które obejmuje wszystkie obszary o podobnym kolorze pikseli:

obrazek

Zaznaczone obszary wypełnij kolorem czerwonym, po czym usuń zaznaczenie klawiszami Shift+Ctrl+A. Otrzymasz:

obrazek

Teraz kliknij biały szczyt i zmień kolor obszaru na żółty, po czym usuń zaznaczenie:

obrazek

Wykorzystując to narzędzie, pokoloruj prawy stok na pomarańczowo, a resztę góry na fioletowo:

obrazek

Nożyczki – klawisz I

Kolejne narzędzie pozwala zaznaczyć obszar w oparciu o jego granice. Z przybornika wybierz nożyczki obrazek lub naciśnij klawisz I.

Klikaj lewym przyciskiem myszki na linii szczytu góry, umieszczają na niej kolejne punkty. GIMP będzie starał się poprowadzić pomiędzy tymi punktami linię obszaru, tak aby przebiegała wzdłuż granicy kolorów.

obrazek

Linię zamknij, po czym kliknij lewym przyciskiem myszki wewnątrz wytyczonego obszaru. Utworzysz zaznaczenie. Pokoloruj je na jasnoniebiesko, po czym usuń zaznaczenie klawiszami Shift+Ctrl+A. Powinieneś otrzymać następujący obrazek:

obrazek
 

do podrozdziału  do strony 

Wypełnianie obszarów

Oprócz obszarów zaznaczonych możesz również wypełniać kolorem obszary, które są ograniczone obszarami o innych kolorach.

Skopiuj poniższy obrazek do schowka, a następnie utwórz z niego nowy plik w GIMP'ie (tak jak w poprzednim rozdziale).

obrazek

Z przybornika wybierz Wypełnianie kubełkiem obrazek lub naciśnij klawisze Shift+B.

Ustaw Progowanie na 30 w opcjach narzędzie, wybierz kolor jasnozielony i kliknij narzędziem w kilka obszarów pomiędzy liniami. Następnie zmień kolor na jasnoniebieski i kliknij w następne obszary. Otrzymasz coś podobnego, do rysunku poniżej:

obrazek

Wypełnianie obszarów możesz prowadzić kolorem pierwszoplanowym lub kolorem tła. Ustawiasz to w opcjach narzędzia.

Ten tryb działa w ten sposób, iż komputer zapamiętuje kolor piksela, który został kliknięty narzędziem. Następnie wypełnia wybranym kolorem piksele sąsiednie aż do momentu, gdy natrafi na obszar o innym kolorze. Progowanie powoduje wypełnianie nowym kolorem pikseli posiadających kolor podobny do wybranego. Przydaje się to wtedy, gdy wypełniany obszar nie posiada jednolitego koloru lub jest ograniczony obszarami rozmytymi.

Skopiuj do GIMP'a poniższy obrazek:

obrazek

Tutaj linie są lekko rozmyte. Wybierz w przyborniku wypełnianie kubełkiem, ustaw progowanie na 10, następnie wybierz jakiś kolor wypełnienia, który nie występuje na rysunku i wypełnij nim jeden z ograniczonych obszarów. Otrzymasz:

obrazek

Przed linią ograniczającą pojawiła się biała linia. Powiększ fragment obrazu (wciśnij klawisz Ctrl, wskaż linię i pokręć kółkiem myszki od siebie).

obrazek

Ponieważ progowanie ustawiłeś niskie, to wypełnianie nowym kolorem kończy się, po napotkaniu pierwszych pikseli linii ograniczających. Jednakże linie te są rozmyte, co widać na powyższym obrazku. Powoduje to pozostawienie niewypełnionych pikseli i stąd jasna linia. Zwiększ progowanie do 100 i wypełnij inny obszar. Efekt progowy powinien się zmniejszyć:

obrazek

Wypełnianie kubełkiem pozwala również na zamalowywanie obszarów różnymi deseniami. Ustaw ten tryb w opcjach narzędzia i wybierz sobie deseń. Zmniejsz progowanie do 60 i wypełnij kilka obszarów. Może z tego powstać nawet jakieś "dzieło":

obrazek
 

do podrozdziału  do strony 

Obróbka płytki drukowanej

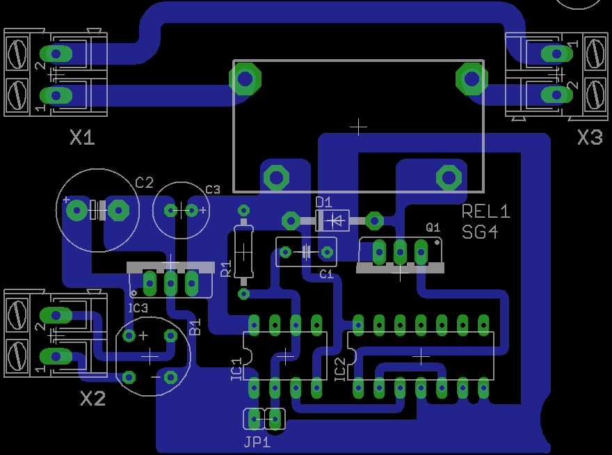
Program GIMP można z powodzeniem wykorzystywać w elektronice do obróbki obrazów płytek drukowanych. Operacja taka jest często konieczna, gdy mamy obrazek ścieżek wraz z jakimiś śmieciami, a chcielibyśmy przygotować wydruk dla drukarki laserowej. Oczywiście problemów graficznego przygotowania płytek unikniesz, jeśli zlecisz z projektu (np. w programie eagle) wykonanie płytki profesjonalnej firmie, ale to kosztuje dosyć sporo, podczas gdy własnoręczne wykonanie płytki PCB (ang. printed circuit board) to koszt zaledwie kilku złotych (o satysfakcji nawet nie wspominam).

Załóżmy, że zdobyłeś obrazek, który przedstawia taką płytkę (np. pobrałeś go sobie z Internetu). Wczytaj ten obrazek do GIMP'a:

obrazek

W tej postaci obrazek nie może być użyty do utworzenia płytki PCB. Musimy pozbyć się wszystkich białych elementów, a ścieżki oraz pola lutownicze należy przerobić na czarno. Zaczynamy.

Najpierw zmienimy czarne tło na białe.

Wybierz narzędzie zaznaczania wg koloru (Shift+O), ustaw progowanie na 10, kliknij w jeden z czarnych obszarów. Zostaną zaznaczone wszystkie obszary o kolorze czarnym. Usuń je klawiszem Delete, po czym skazuj zaznaczenie (Ctrl+Shift+A). Otrzymasz:

obrazek

Teraz pozbędziemy się szarych kresek i napisów. W tym celu narzędziem zaznaczania wg koloru kliknij w szary obszar, po czym naciśnij Delete i Ctrl+Shift+A. Efekt powinien być następujący:

obrazek

Jest coraz lepiej. Na białym tle pozostało nam kilka krzyżyków. Powiększ sobie obrazek i wykonaj dla nich poprzednie operacje: Rób to dotąd, aż pomiędzy ścieżkami pozostanie jedynie kolor biały tła:

obrazek

Teraz otwory w polach lutowniczych. Powinny być białe, aby wygodnie wykonać ich wiercenie.

Wybierz wypełnianie kubełkiem (Shift+B). W opcjach narzędzia zaznacz Wypełnianie koloru tła, po czym klikaj narzędziem na otworach, które mają kolor inny niż biały:

obrazek

Na koniec pokolorujemy ścieżki i pola lutownicze na czarno.

Wybierz zaznaczanie wg koloru (Shift+O). Kliknij w biały obszar tła. Naciśnij Ctrl+I, aby odwrócić zaznaczenie. Ustaw kolor czarny i pokoloruj nim zaznaczony obszar. Usuń zaznaczenie klawiszami Ctrl+Shift+A. Otrzymasz:

obrazek

W paru miejscach pozostało kilka białych linii. W przyborniku wybierz Ołówek (klawisz N). W opcjach narzędzia ustaw kształt okrągły, rozmiar 10, kolor czarny. Powiększ obrazek (klawisze 1, 2, 4, 8) i zamaluj linie:

obrazek

Na koniec powiększymy kilka pól lutowniczych. Pracując z narzędziem ołówek, zwiększ rozmiar na 25. Tak przygotowanym ołówkiem kliknij w pola, które są za małe (dobrze jest wykonywać tę operację w powiększeniu):

obrazek

Zmniejsz rozmiar końcówki na 10. Ustaw kolor biały i klikaj w środku zmienionych pól lutowniczych.

obrazek

Gotowe, tak przygotowany obrazek może posłużyć do wykonania płytki PCB.


do podrozdziału  do strony 

Zespół Przedmiotowy
Chemii-Fizyki-Informatyki

w I Liceum Ogólnokształcącym
im. Kazimierza Brodzińskiego
w Tarnowie
ul. Piłsudskiego 4
©2026 mgr Jerzy Wałaszek

Materiały tylko do użytku dydaktycznego. Ich kopiowanie i powielanie jest dozwolone pod warunkiem podania źródła oraz niepobierania za to pieniędzy.
Pytania proszę przesyłać na adres email: i-lo@eduinf.waw.pl
Serwis wykorzystuje pliki cookies. Jeśli nie chcesz ich otrzymywać, zablokuj je w swojej przeglądarce.

Informacje dodatkowe.