|
Wyjście Spis treści Wstecz Dalej
Autor artykułu |
©2026 mgr Jerzy Wałaszek
|

Fritzing jest aplikacją przeznaczoną dla elektroników-hobbystów oraz dla wszystkich miłośników elektroniki. Pozwala ona projektować urządzenia elektroniczne, tworzyć dla nich prototypy na płytkach stykowych, a następnie na podstawie prototypów rysować i edytować schematy elektroniczne oraz projektować płytki drukowane. Pakiet zawiera opcję programowania platformy Arduino, jednak nie jest ona jeszcze ukończona i nie działa dobrze. Do programowania Arduino lepiej korzystać z firmowego oprogramowania.
Aplikacja jest projektem akademickim, który powstał na uniwersytecie w Poczdamie. Fritzing można zainstalować zarówno w Windows jak i w Linuksie. Nie jest on niezbędny, lecz przydatny.
Instalacja Fritzing w systemie Windows jest bardzo prosta. Przejdź do witryny https://fritzing.org, załóż sobie na niej konto użytkownika i zaloguj się, a następnie kliknij w link Download. Fritzing jest aplikacją płatną, zatem przed pobraniem instalatora musisz uiścić opłatę (obecnie 35zł lub 8€). Jeśli nie chcesz płacić, to musisz sam poszukać na forach sposobu darmowego ściągnięcia instalatora. Następnie kliknij przycisk z napisem Pay & Download:

Po przelaniu pieniędzy strona zmieni się i będziesz mógł wybrać instalator dla Windows. Po wybraniu instalatora, zostanie on załadowany na dysk twojego komputera.

Uruchom instalator i postępuj zgodnie z instrukcją w okienkach dialogowych:

Przejdź do witryny https://fritzing.org, załóż sobie na niej konto użytkownika i zaloguj się, a następnie kliknij w link Download. Następnie kliknij przycisk z napisem Pay & Download:

Po przelaniu pieniędzy strona zmieni się i będziesz mógł wybrać obraz aplikacji dla systemu Linux (64-bitowego).
Załaduj plik na swój dysk i ustaw w nim opcję uruchamiania jako program.

Plik umieść w jakimś łatwo dostępnym katalogu, np. $HOME/bin czy $HOME/Pulpit. Uruchom aplikację dwukrotnym kliknięciem.

W celu sprawdzenia poprawności instalacji, uruchom Fritzing. Nie będziemy tutaj prowadzić kursu obsługi tej aplikacji, gdyż jest ona bardzo prosta i dosyć intuicyjna. Na stronie projektu pod hiperłączem Learning znajdziesz pełne materiały do nauki. Nawet po polsku.
U góry okna są trzy interesujące nas zakładki:
Po prawej stronie masz elementy elektroniczne, z którym możesz budować swoje urządzenie. Elementy są zorganizowane w grupy wg ich producenta. Grupę wybierasz na pasku pionowym po lewej stronie elementów. Grupa CORE oznacza elementy podstawowe. Grupa MINE to elementy własne, które ewentualnie sobie sam zaprojektujesz, Fritzing posiada odpowiedni edytor do tego celu. Grupy przewijasz dwoma pionowymi strzałkami u spodu paska.
Elementy przeciągasz na płytkę lewym przyciskiem myszki. Aby stworzyć połączenie, przeciągaj lewym przyciskiem myszki. Obraz powiększasz/pomniejszasz kółkiem myszki. Więcej opcji otrzymasz, klikając element prawym przyciskiem myszki.
Poniżej listy elementów jest panel z ich parametrami. Tutaj wybierasz wartości oporników, kondensatorów, nazwy układów itp.
Dla ćwiczenia, umieść na płytce stykowej (zakładka Breadboard) kilka elementów i połącz je ze sobą w sposób pokazany poniżej:

Przejdź teraz na zakładkę Schematic i postaraj się ułożyć następujący schemat z elementów, które tu znajdziesz. Po kilku minutach zrozumiesz, jak się to robi.

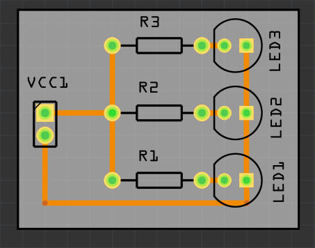
Przejdź na zakładkę PCB i utwórz następującą płytkę drukowaną dla tego obwodu:

Jeśli ci się udało, to gratuluję. Właśnie stworzyłeś swój pierwszy projekt elektroniczny.
Powyższe kroki obrazują zastosowanie programu Fritzing. Najpierw tworzymy prototyp na płytce stykowej, na schemacie lub na płytce drukowanej. Następnie przełączając się na inną zakładkę możemy sobie uzupełnić schemat, układ połączeń czy ścieżek. Dla początkującego elektronika jest to aplikacja idealna.
![]() |
Zespół Przedmiotowy Chemii-Fizyki-Informatyki w I Liceum Ogólnokształcącym im. Kazimierza Brodzińskiego w Tarnowie ul. Piłsudskiego 4 ©2026 mgr Jerzy Wałaszek |
Materiały tylko do użytku dydaktycznego. Ich kopiowanie i powielanie jest dozwolone pod warunkiem podania źródła oraz niepobierania za to pieniędzy.
Pytania proszę przesyłać na adres email:
Serwis wykorzystuje pliki cookies. Jeśli nie chcesz ich otrzymywać, zablokuj je w swojej przeglądarce.
Informacje dodatkowe.