Montaż i uruchomienie urządzenia


Tematy pokrewne   Podrozdziały
(w budowie)
  Lutowanie elementów
Kilka prostych projektów

 

 

Lutowanie elementów

 
   
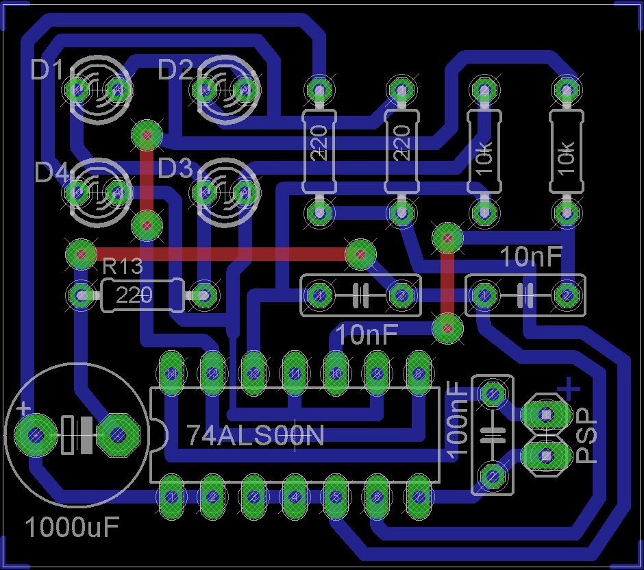
Mamy gotową płytkę naszego układu. Wlutujemy w nią elementy elektroniczne, tworzące nasz układ. Do lutowania będziesz potrzebował dowolnej lutownicy, cyny oraz kalafonii. Ja dodatkowo używam topnika, który przygotowuję sam w bardzo prosty sposób. Wystarczy w małym słoiczku rozpuścić w rozpuszczalniku nitro lub denaturacie nieco kalafonii. Tak przygotowanym topnikiem smaruję miejsce lutowania. Dzięki temu cyna bardzo łatwo pokrywa punkt lutowniczy oraz nóżkę elementu.

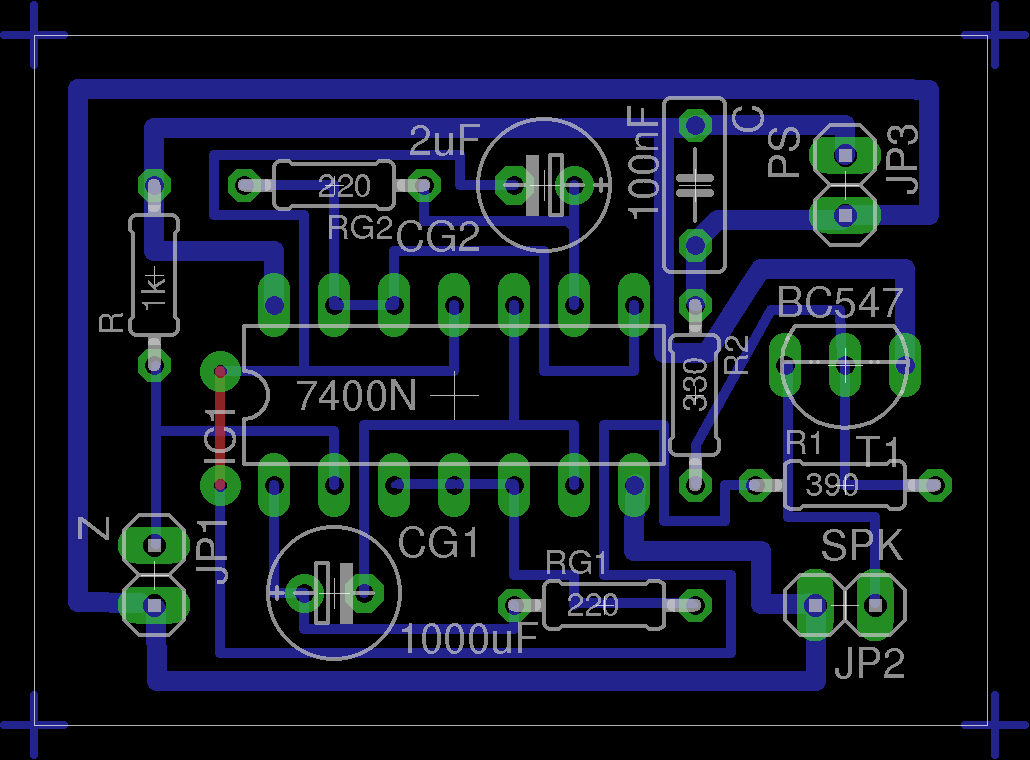
Wydrukuj na kartce papieru widok płytki z elementami. Taki wydruk możesz zrobić bezpośrednio w programie Eagle. Możesz też wykorzystać poniższy obrazek z projektu:

obrazek

Lutowanie zaczynamy od elementów najniższych i idziemy kolejno do coraz wyższych. Dlaczego? Ponieważ lutując, będziesz dociskał płytkę z elementem do jakiejś powierzchni. Jeśli wlutujesz element wyższy, to będzie ci on po prostu przeszkadzał, a lutowany element nie zostanie dobrze dociśnięty do płytki.

Zaczynamy od zworki pokazanej na rysunku zestawieniowym jako czerwona kreska obok układu scalonego. Wykonamy ją z cienkiego drutu. Gdy przycinam nóżki przylutowanych oporników, kondensatorów, diod, itp. zostają mi krótkie kawałki drutu. Nie wyrzucam ich, tylko chowam. Z czasem robi się tego spora ilość. Takie kawałki drutu nadają się idealnie na zworki.

obrazek obrazek

Przygotowujemy zworkę o odpowiedniej wielkości, aby pasowała do otworów w płytce. Wkładamy ją do tych otworów i lutujemy do ścieżek. Przed lutowaniem warto pokryć ścieżki topnikiem.

Technikę lutowania bez problemu znajdziesz w serwisie YouTube. Tutaj krótko. Rozgrzaną końcówką grota lutownicy dotykasz na sekundę pola lutowniczego na płytce, po czym do tego pola dosuwasz drut cynowy. Cyna powinna się roztopić i oblać dookoła lutowaną końcówkę. Poprawny lut ma kształt stożka z przylutowaną nóżką w środku. Cyna powinna być błyszcząca. Zmatowienie lutu świadczy o jego przegrzaniu. Do lutowania najlepsza jest stacja lutownicza, która utrzymuje stałą temperaturę grota. Jest to bardzo ważne przy lutowaniu. Za niska i za wysoka temperatura grota powoduje, że lutuje się po prostu źle. Na początek dobre luty otrzymasz prostą lutownicą żarową. Pamiętaj, aby często czyścić grot lutownicy o specjalną gąbkę. Brudnym grotem też się źle lutuje.

Gdy zworka zostaje przylutowana, bierzemy się za oporniki.

obrazek

Po opornikach kolej na podstawkę pod układ scalony. Nie jest obowiązkowa. Układ możemy wlutować bezpośrednio do płytki, lecz jeśli go przy tym uszkodzimy, to będziesz miał dużo roboty z wymianą. Podstawka kosztuje parę groszy, a załatwia wymianę od ręki.

obrazek

Wlutowujemy goldpiny do zworki Z, zasilania PS i głośnika SPK. Odłamujemy je po 2 piny ze złącza ZL201 x 40, które starczy ci na wiele projektów.

obrazek obrazek

Na koniec wlutowujemy tranzystor BC547 (zwróć uwagę na jego orientację na płytce, jeśli wlutujesz go odwrotnie, układ nie będzie działał), kondensatory. Do podstawki wkładamy układ SN7400 (również zwróć uwagę na jego orientację, wycięcie ma być od strony zworki Z). Podłączamy zasilacz (plus jest na zworce PS od strony góry płytki, minus jest od strony tranzystora), głośnik i zdejmujemy zworkę Z. Jeśli wszystko zmontowałeś poprawnie, z głośnika będą się dobywały przerywane piski. Jeśli zewrzesz zworkę Z, piski ustaną, ponieważ pierwszy generator przestanie generować impulsy włączające generator drugi. Układ jest tak zaprogramowany, że generator zablokowany daje na swoim wyjściu stan 0. Stan 0 (około 0,4...0,8V) blokuje również tranzystor, ponieważ na bazie jest zbyt niskie napięcie. Dlatego, gdy generator drugi przestaje wytwarzać ton (bo blokuje go generator pierwszy) tranzystor nie przepuszcza prądu i głośniczek nie jest zasilany.

obrazek

Płytkę na pewno można lepiej zaprojektować. To zadanie dla ciebie, nie musisz ślepo trzymać się naszych rozwiązań. Stosuj swoje najczęściej jak się da, gdyż w ten sposób osiągniesz większą korzyść dla siebie.

 

 

Proste projekty

 
   
Poniżej zebraliśmy kilka prostych projektów z układami cyfrowymi, które proponujemy ci wykonać wg opisanej powyżej metody. Mamy nadzieję, że będziesz się dobrze bawił przy ich budowie. Będzie to dobry wstęp do konstrukcji układów z mikrokontrolerami.

Projekt nr 6 – tester poziomów TTL

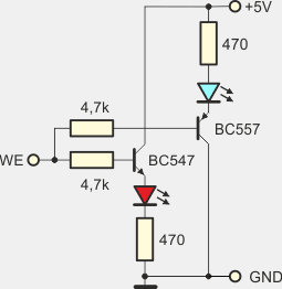
W warsztacie elektronika cyfrowego nie powinno zabraknąć prostego testera poziomów logicznych. Można się bez niego obejść i używać zwykłego multimetru, jednak dedykowany tester jest bardziej poręczny. Najprostszy tester zbudujesz z dwóch tranzystorów: npn i pnp. Schemat jest następujący:

obrazek

Działanie tego układu jest następujące. Jeśli do wejścia WE nie jest przyłożone żadne napięcie, to bazy obu tranzystorów nie są wysterowane i tranzystory nie przewodzą prądu. W tym stanie obie diody LED są zgaszone. Jeśli do wejścia WE przyłożymy napięcie co najmniej 2,4V (poziom wysoki 1), to otrzymamy następujący rozkład napięć:

obrazek

Przy napięciu 1,8V dioda czerwona zacznie przewodzić i na złączu baza-emiter tranzystora BC547 odłoży się napięcie około 0,6V (opornik 4,7k ogranicza prąd baza-emiter tranzystora BC547 a opornik 470 ogranicza prąd diody, gdy napięcie wejściowe jest wyższe od 2,4V). Tranzystor BC547 też zacznie przewodzić na złączu kolektor-emiter i przez diodę czerwoną zacznie płynąć prąd. Dioda zaświeci na czerwono.  Na diodzie niebieskiej i złączu baza-emiter tranzystora BC557 odłoży się napięcie 2,6V. Dioda niebieska wymaga napięcia co najmniej 3,2V, aby zaczęła świecić. Zatem nie przewodzi prądu i tranzystor BC557 jest zatkany.

W efekcie po podaniu napięcia poziomu logicznego 1 zapala się dioda czerwona. Dioda niebieska jest zgaszona.

Podajemy teraz na wejście napięcie 0,8V lub niższe (możemy zewrzeć WE do masy). Napięcia rozłożą się następująco:

obrazek

Na diodzie LED niebieskiej i oporniku odłoży się napięcie ponad 3,2V. Dioda zacznie przewodzić, co wysteruje złącze baza-emiter tranzystora BC557 napięciem około 0,6V. Tranzystor zacznie przewodzić i przez diodę niebieską popłynie prąd. Dioda zaświeci.

Zatem po podaniu na wejście WE napięcia o poziomie logicznym 0 zaświeci dioda niebieska, a czerwona będzie zgaszona.

Jeśli na wejście WE podamy ciąg impulsów 0 1, to diody będą świecić naprzemiennie. Przy dużej częstotliwości tych impulsów mruganie naprzemienne diod zleje się w naszych oczach w światło ciągłe (człowiek widzi światło mrugające jako ciągłe, jeśli częstotliwość mrugania jest większa od około 30 Hz) i obie diody będą świeciły.

Podsumowując:

czerwona
LED
niebieska
LED
WE
zgaszona zgaszona brak sygnału
świeci zgaszona poziom 1
zgaszona świeci poziom 0
mruga mruga wolny ciąg 0 1
świeci świeci szybki ciąg 0 1

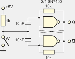
Przed budową testera wypróbujemy go na płytce stykowej. Wykorzystamy układ SN7404 do budowy dwóch generatorów oraz do podawania napięć o poziomie 0 i 1. Schemat układu testującego będzie następujący:

obrazek

Za pomocą przewodu podłączasz wejście WE do zaznaczonych wyjść bramek i sprawdzasz, czy układ zachowuje się zgodnie z podaną tabelką.

Element Ilość Opis
zasilacz 5V 1  
płytka stykowa + kable 1  
SN7404/74LS04,74HCT04 1  
opornik 1kΩ/0,125W 1 –(                )–
opornik 220Ω/0,125W 2 –(                )–
opornik 470Ω/0,125W 2 –(                )–
opornik 4,7kΩ/0,125W 2 –(                )–
kondensator 1000µF/10V 1  
kondensator 100nF 1  
dioda LED czerwona 1  
dioda LED niebieska 1  
tranzystor npn BC547 1  
tranzystor pnp BC557 1  
SN7404 – sześć inwerterów

obrazek

BC547/BC557

obrazek

obrazek obrazek

W zależności od punktu, do którego podłączysz wejście WE testera, otrzymasz:

nic obie diody zgaszone. Układ może być bardzo czuły i dotknięcie palcem końcówki WE może zapalać lekko diodę niebieską.
0 świeci dioda niebieska, ponieważ na wejściu WE panuje stan niski
1 świeci dioda niebieska, ponieważ na wejściu WE panuje stan wysoki
G1 naprzemian mrugają obie diody. Na wejściu WE jest sygnał zmienny 0 1
G2 obie diody świecą. W rzeczywistości też mrugają naprzemian, tylko bardzo szybko i oko tego nie zauważa

Jeśli ci się spodobał nasz tester, wykonaj dla niego płytkę PCB wg metody opisanej dla sygnalizatora. Płytka może posiadać taki kształt, aby można ją było umieścić w jakimś małym pojemniku, np. w długopisie. Z jednego końca płytki wychodzi elektroda pomiarowa (przylutowany do płytki kawałek prostego drutu). Z drugiej strony wychodzą dwa przewody z końcówkami goldpin, które podłączamy do zasilania.

Gdyby ci się nie udało stworzyć własnego projektu, poniżej masz przykładowe rozwiązanie.

Uwaga: w projekcie jest ważna dioda niebieska LED. Jeśli zastosujesz inną (zieloną lub żółtą), to dioda czerwona będzie lekko świeciła przy braku sygnału (w pozostałych sytuacjach tester działa prawidłowo wg opisu). Powodem tego są upływy prądowe. W sumie tak też może być, jeśli się przyzwyczaisz (ja właśnie użyłem diody zielonej z braku niebieskiej i zauważyłem ten efekt). Tester musi być podłączony do tego samego napięcia, które zasila badany układ.

obrazek obrazek

Projekt nr 7 – zasilacz do płytki stykowej

Zbudowaliśmy już kilka zasilaczy bateryjnych, jeden akumulatorkowy oraz jeden ze starego zasilacza ATX. W pracowni elektronika zasilaczy nigdy za wiele. Proponujemy zatem wykonanie prostego zasilacza, który podłączać będziemy bezpośrednio do płytki stykowej. Warunkiem powodzenia całego projektu jest posiadanie dowolnego zasilacza sieciowego o napięciu około 9V.

obrazek

Omówmy najpierw składniki zasilacza. Pierwszym z nich będzie prostownik mostkowy. Zbudowany jest z 4 diod prostowniczych połączonych ze sobą w sposób następujący:

obrazek obrazek

Do nóżek oznaczonych jako ~ podłączamy w dowolny sposób wyjście zasilacza zewnętrznego. Na nóżce + otrzymujemy + zasilania, a na nóżce - będzie masa. Z prostownika można zrezygnować, jeśli posiadany zasilacz daje na wyjściu napięcie stałe (ang. DC). Jednakże w takim przypadku należy poprawnie podłączyć bieguny zasilania do układu. Prostownik to eliminuje, a dodatkowo pozwala wykorzystywać zasilacze dające napięcie naprzemienne (ang. AC).

Drugim elementem będzie układ scalony 7805. Jest to gotowy stabilizator napięcia 5V, który używa się w bardzo prosty sposób:

obrazek

Układ 7805 posiada trzy końcówki. Do końcówki 1 podłączamy plus zasilania (co najmniej 7V). Do końcówki 2 podłączamy masę. Napięcie +5V otrzymujemy na końcówce 3.

Wewnętrznie układ jest dosyć skomplikowany i składa się z wielu tranzystorów. Posiada zabezpieczenie przed zwarciem oraz przeciążeniem (gdy osiągnie zbyt wysoką temperaturę, to się wyłączy, dlatego układ lepiej pracuje przykręcony do radiatora, czyli jakiejś blaszki wypromieniowującej ciepło – do tego celu służy otwór w obudowie), co jest dla nas bardzo dobrą wiadomością. Aby otrzymać pełny schemat zasilacza, dodajemy jeszcze kilka kondensatorów wygładzających napięcie wejściowe i wyjściowe:

obrazek

Projektując ten układ na płytce, należy tak rozstawić goldpiny masy i 5V, aby pasowały w otwory linii zasilania na płytce stykowej.

Jeśli nie chcesz walczyć z płytkami PCB, to podobny zasilacz kupisz bez problemu w serwisie Allegro za około 7zł z przesyłką. Jednak rzecz zrobiona samodzielnie bardziej cieszy. Poniżej masz linki do projektu Eagle.

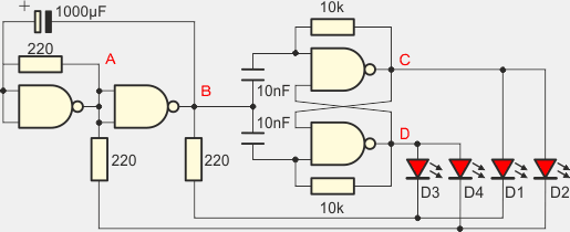
Projekt nr 8 – migacz diodowy

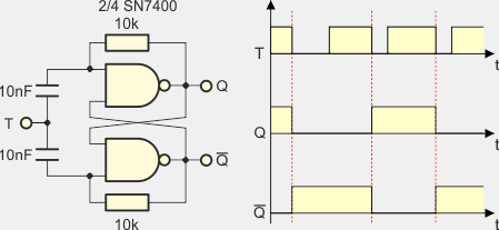
Kolejny projekt zawiera ciekawy element – dzielnik częstotliwości przez 2 zbudowany z dwóch bramek NAND. Schemat tego dzielnika jest następujący:

obrazek

Przy każdym opadającym zboczu sygnału T przerzutnik zmienia swój stan na przeciwny. Umożliwia to sprzężenie pojemnościowo-oporowe. Stan niski sygnału T powoduje przeładowanie kondensatorów, co przełącza przerzutnik SR w stan przeciwny. Układ jest o tyle ciekawy, że funkcję tę realizujemy tylko na dwóch bramkach NAND. Kondensatory mogą posiadać pojemność od 10 do 100 nF. Układ ten do testów zbuduj na płytce stykowej. Stan wyjść badaj testerem poziomów z poprzedniego projektu:

SN7400 – cztery 2–wejściowe bramki uniwersalne NAND

obrazek

 

Element Ilość Opis
zasilacz 5V 1  
płytka stykowa + kable 1  
SN7400/74LS00,74HCT00 1  
opornik 1kΩ/0,125W 1 –(                )–
opornik 10kΩ/0,125W 2 –(                )–
kondensator 10nF 2  
przycisk 1  
tester poziomów 1  
obrazek obrazek

obrazek

Każde naciśnięcie przycisku W zmienia stan przerzutnika na przeciwny. Czasami się tak nie stanie. Jest to spowodowane drganiami styku przycisku (przerzutnik zmieni swój stan na przeciwny, lecz drganie styków przycisku powoduje, że na wejściu pojawi się kolejny impuls, co z kolei przywróci poprzedni stan przerzutnika). Omawialiśmy ten problem wcześniej.

W naszym układzie dodamy generator na 2 bramkach NAND, który będzie generował impulsy z częstotliwością około 1...2 s (jeśli chcesz zwiększyć częstotliwość, zastosuj kondensator C o mniejszej pojemności, np. 470µF). Sygnał z generatora doprowadzimy do naszego dzielnika przez 2. Układ taki pozwala na dołączenie w odpowiedni sposób 4 diod LED, tak aby w danej chwili świeciła tylko jedna z nich. Przyjrzyjmy się dokładniej schematowi tego układu:

obrazek

Dioda LED podłączona do wyjść bramek świeci tylko wtedy, gdy na jej anodzie panuje poziom logiczny 1, a na katodzie panuje poziom logiczny 0. W trakcie pracy układu w punktach A, B, C i D pojawiają się następujące stany logiczne:

obrazek

Dioda D1 świeci, gdy w punkcie C jest poziom wysoki (anoda D1), a w punkcie B jest poziom niski (katoda D1). Podobnie, D2 świeci, gdy w punkcie C jest poziom wysoki, a w punkcie A jest poziom niski. Dzięki dzielnikowi każda dioda zapala się jeden raz w cyklu. Diody można ułożyć w różny sposób i uzyskać w ten sposób różne efekty świetlne. Pozostawiam to już twojej inwencji. Poniżej przykładowy projekt Eagle:

 

 


   I Liceum Ogólnokształcące   
im. Kazimierza Brodzińskiego
w Tarnowie

©2026 mgr Jerzy Wałaszek

Dokument ten rozpowszechniany jest zgodnie z zasadami licencji
GNU Free Documentation License.

Pytania proszę przesyłać na adres email: i-lo@eduinf.waw.pl

W artykułach serwisu są używane cookies. Jeśli nie chcesz ich otrzymywać,
zablokuj je w swojej przeglądarce.
Informacje dodatkowe