|
Wyjście Spis treści Wstecz Dalej
Autor artykułu |
©2026 mgr Jerzy Wałaszek
|

If you use Microchip copyrighted material solely for educational (non-profit) purposes falling under the “fair use” exception of the U.S. Copyright Act of 1976 then you do not need Microchip’s written permission. For example, Microchip’s permission is not required when using copyrighted material in: (1) an academic report, thesis, or dissertation; (2) classroom handouts or textbook; or (3) a presentation or article that is solely educational in nature (e.g., technical article published in a magazine).
https://www.microchip.com/about-us/legal-information/copyright-usage-guidelines
W rozdziale pojawiają się terminy angielskie Input Capture oraz Output Compare. Nie tłumaczyłem ich, ponieważ w języku polskim brak dobrych odpowiedników.
Termin Input Capture oznacza reakcję na zdarzenia, które mogą się pojawić w trakcie pracy mikrokontrolera. Reakcja ta polega na zapisaniu czasu wystąpienia tego zdarzenia, czyli na Rejestracji Czasu Zdarzenia Wejściowego. Odbywa się to w ten sposób, iż w momencie wykrycia zdarzenia (np. zmiany poziomu sygnału na określonej końcówce mikrokontrolera) następuje zapamiętanie w osobnym rejestrze stanu timera/licznika (stąd słowo Capture, które po angielsku oznacza "przechwycenie" lub "zarejestrowanie"). Stan ten jest znacznikiem czasu (ang. time-stamp), w którym wystąpiło zdarzenie i może być w różny sposób wykorzystywany w aplikacji.
Termin Output Compare odnosi się do zmiany stanu wybranej końcówki, jeśli wewnętrzny licznik odmierzy odpowiedni czas. Odbywa się to w ten sposób, iż stan licznika jest porównywany z rejestrem przechowującym znacznik czasu. Gdy licznik osiągnie wartość znacznika czasu, występuje zgodność porównania (ang. Compare Match) i w tym momencie mikrokontroler może wykonać różne operacje, np. zmienić stan logiczny określonej końcówki. Pozwala to generować różne przebiegi czasowe.
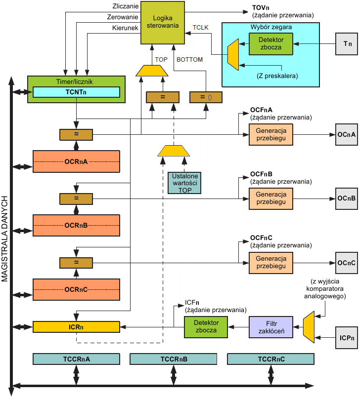
Uproszczony schemat blokowy 16-bitowego timera/licznika

Końcówki portów współpracujące z timerami/licznikami 1, 3, 4 i 5 w mikrokontrolerze ATmega640/1280/1281/2560/2561 są następujące:


W celu włączenia timera/licznika 1, 3, 4 lub 5 należy wyzerować odpowiedni bit w rejestrach PRR0/PRR1, które zarządzają poborem prądu w mikrokontrolerze przez włączanie/wyłączanie jego różnych modułów, Poniższa tabelka pokazuje, które bity tych rejestrów należy wyzerować:
| Timer/licznik | Rejestr | Bit |
| 1 | PRR0 | PRTIM1 |
| 3 | PRR1 | PRTIM3 |
| 4(1) | PRR1 | PRTIM4 |
| 5(1) | PRR1 | PRTIM5 |
| Uwaga: | 1. | Timery/liczniki 4 i 5 osiągają pełną funkcjonalność tylko w mikrokontrolerze ATmega640/1280/2560. Funkcje Input Capture oraz Output Compare nie są dostępne w ATmega1281/2561. |
Rejestr timera/licznika (TCNTn), rejestry Output Compare (OCRnA/B/C) i rejestr Input Capture (ICRn) są wszystkie rejestrami 16-bitowymi. Przy dostępie do rejestrów 16-bitowych należy postępować wg specjalnych procedur, które opisane są dalej w tym rozdziale. Rejestry sterujące timera/licznika (ang. Timer/Counter Control Registers, TCCRnA/B/C) są 8-bitowe i nie posiadają ograniczeń przy dostępie przez mikroprocesor. Wszystkie sygnały żądań przerwań są widoczne w rejestrze znaczników przerwań od timerów (ang. Timer Interrupt Flag Register, TIFRn). Wszystkie przerwania są indywidualnie maskowane za pomocą rejestru maski przerwań timerów (ang. Timer Interrupt Mask Register, TIMSKn). Na schemacie blokowym nie pokazano rejestrów TIFRn i TIMSKn, ponieważ są one współdzielone przez inne moduły timerów/liczników.
Timer/Licznik może być taktowany wewnętrznie, poprzez preskaler lub z zewnętrznego źródła zegara na końcówce Tn. Moduł logiki wyboru zegara steruje wyborem źródła zegarowego oraz zbocza sygnału, które będą używane przez timer/licznik do zwiększania lub do zmniejszania swojej wartości. Timer/licznik jest nieaktywny, jeśli nie wybrano żadnego źródła zegara. Wyjście z modułu logiki wyboru zegara jest opisane jako zegar timera (clkTn).
Podwójnie buforowane rejestry Output Compare (OCRnA/B/C) są porównywane z wartością timera/licznika przez cały czas. Wynik tego porównania może być używany przez generator przebiegu (ang. Waveform Generator) do generacji sygnału PWM lub sygnału o zmiennej częstotliwości na końcówcówkach Output Compare (OCnA/B/C). Zdarzenie zgodności porównania (ang. Compare Match) ustawi również znacznik Compare Match (OCFnA/B/C), który może być użyty do generacji żądania przerwania Output Compare (ang. Output Compare interrupt request).
Rejestr Input Capture (ang. Input Capture Register) może zapamiętywać stan timera/licznika przy danym zdarzeniu zewnętrznym (wyzwalanym zboczem) na końcówce Input Capture (ICPn) lub na końcówkach komparatora analogowego (zobacz do rozdziału "Komparator analogowy"). Moduł Input Capture (ang. Input Capture unit) zawiera cyfrowy filtr reduktora szumów (ang. Noise Canceler), który minimalizuje szansę reakcji na zakłócenia szpilkowe w sygnale wyzwalającym zdarzenie Input Capture.
Wartość TOP lub maksymalna wartość timera/licznika może w niektórych trybach pracy zostać zdefiniowana albo przez rejestr OCRnA, albo przez ICRn, albo przez zbiór wartości stałych. Gdy jest używany rejestr OCRnA jako wartość TOP w trybie PWM, rejestr OCRnA nie może być stosowany do generowania przebiegu wyjściowego PWM. Jednakże wartość TOP będzie w tym przypadku podwójnie buforowana, co pozwoli ją zmieniać w trakcie pracy licznika. Jeśli jest potrzebna stała wartość TOP, to rejestr ICRn może zostać użyty jako alternatywa, co uwolni rejestr OCRnA do użytku przy wyjściu PWM.
Poniższe definicje są intensywnie używane w dalszej części tego rozdziału:
| Stała | Opis |
| BOTTOM | Licznik osiąga BOTTOM, gdy jego wartość staje się równa 0x0000 |
| MAX | Licznik osiąga MAX, gdy jego wartość staje się równa 0xFFFF (dziesiętnie 65535). |
| TOP | Licznik osiąga wartość TOP, gdy jego zawartość staje się równa największej wartości w sekwencji zliczania. Wartość TOP może przyjmować jedną z ustalonych wartości: 0x00FF, 0x01FF lub 0x03FF, albo wartości zapisanej w rejestrze OCRnA lub ICRn. Wartość ta zależy od wybranego trybu pracy. |
Nie każdy dostęp 16-bitowy wykorzystuje rejestr tymczasowy na górny bajt. Odczyt 16-bitowych rejestrów OCRnA/B/C nie korzysta z rejestru tymczasowego.
Aby dokonać 16-bitowego zapisu, górny bajt musi być zapisany przed dolnym bajtem. Przy 16-bitowym odczycie dolny bajt musi zostać odczytany przed górnym bajtem.
Poniższy przykład kodu pokazuje, w jaki sposób uzyskać dostęp do 16-bitowych rejestrów timera przy założeniu, że żadne przerwania nie uaktualniają rejestru tymczasowego. Ta sama zasada może być stosowana przy dostępie do rejestrów OCRnA/B/C i ICRn. Zauważ, iż w języku C kompilator obsługuje dostęp 16-bitowy.
Przykład w asemblerze:
...
; Ustaw TCNTn na 0x01FF
ldi r17,0x01
ldi r16,0xFF
out TCNTnH,r17
out TCNTnL,r16
; Odczytaj TCNTn do r17:r16
in r16,TCNTnL
in r17,TCNTnH
... |
Przykładowy kod zwraca wartość TCNTn w parze rejestrów r17:r16.
Przykład w języku C:
unsigned int i; ... /* Ustaw TCNTn na 0x01FF */ TCNTn = 0x1FF; /* Odczytaj TCNTn do i */ i = TCNTn; ... |
Powyższy przykładowy kod zakłada dołączenie do programu odpowiedniego pliku nagłówkowego.
Ważnym jest zauważenie, iż dostęp do rejestrów 16-bitowych jest operacją atomową (niepodzielną). Jeśli przerwanie wystąpi pomiędzy dwoma instrukcjami uzyskującymi dostęp do rejestru 16-bitowego, a kod przerwania aktualizuje rejestr tymczasowy przez dostęp do tego samego rejestru lub do innych rejestrów 16-bitowych timera, to wynik tej operacji po powrocie z przerwania będzie niepoprawny. Dlatego, gdy zarówno kod podstawowy jak i kod przerwania uaktualniają rejestr tymczasowy, kod podstawowy musi zablokować przerwania podczas 16-bitowego dostępu.
Poniższy przykład kodu pokazuje, jak wykonać atomowy odczyt zawartości rejestru TCNTn. Tak samo można odczytywać dowolny z rejestrów OCRnA/B/C lub ICRn.
Przykład w asemblerze:
TIM16_ReadTCNT0:
; Zapamiętaj globalny znacznik przerwań
in r18,SREG
; Wyłącz przerwania
cli
; Czytaj TCNTn do r17:r16
in r16,TCNTnL
in r17,TCNTnH
; Odtwórz globalny znacznik przerwań
out SREG,r18
ret |
Przykładowy kod zwraca wartość TCNTn w parze rejestrów r17:r16. Dodatkowo wykorzystywany jest rejestr r18 do tymczasowego przechowania rejestru stanu SREG.
Przykład w języku C:
unsigned int TIM16_ReadTCNT1( void )
{
unsigned char sreg;
unsigned int i;
/* Zapamiętaj globalny znacznik przerwań */
sreg = SREG;
/* Wyłącz przerwania */
_CLI( );
/* Odczytaj TCNTn do i */
i = TCNTn;
/* Odtwórz globalny znacznik przerwań */
SREG = sreg;
return i;
} |
Powyższy przykładowy kod zakłada dołączenie do programu odpowiedniego pliku nagłówkowego.
Poniższy przykład kodu pokazuje, jak wykonać atomowy (niepodzielny) zapis zawartości rejestru TCNTn. Tak samo można zapisywać dowolny z rejestrów OCRnA/B/C lub ICRn.
Przykład w asemblerze:
TIM16_WriteTCNTn:
; Zapamiętaj globalny znacznik przerwań
in r18,SREG
; Wyłącz przerwania
cli
; Ustaw TCNTn na r17:r16
out TCNTnH,r17
out TCNTnL,r16
; Odtwórz globalny znacznik przerwań
out SREG,r18
ret |
Przykład kodu wymaga umieszczenia w parze rejestrów r17:r16 wartości do zapisania w TCNTn. Dodatkowo rejestr r18 wykorzystywany jest do tymczasowego przechowania rejestru stanu SREG.
Przykład w języku C:
void TIM16_WriteTCNTn( unsigned int i )
{
unsigned char sreg;
unsigned int i;
/* Zapamiętaj globalny znacznik przerwań */
sreg = SREG;
/* Wyłącz przerwania */
_CLI( );
/* Ustaw TCNTn na i */
TCNTn = i;
/* Odtwórz globalny znacznik przerwań */
SREG = sreg;
} |
Powyższy przykładowy kod zakłada dołączenie do programu odpowiedniego pliku nagłówkowego.
Przy zapisie do więcej niż jednego rejestru 16-bitowego, gdzie górny bajt jest taki sam dla wszystkich zapisywanych rejestrów, górny bajt może być zapisany tylko jeden raz. Jednakże zasada atomowego (niepodzielnego) dostępu, opisana wcześniej, wciąż w tym przypadku obowiązuje.

Opis sygnałów
(sygnały wewnętrzne):
|
16 bitowy licznik jest odwzorowany w dwóch 8-bitowych komórkach pamięci we/wy: Counter High (TCNTnH) zawierającej górne 8 bitów licznika i Counter Low (TCNTnL) zawierającej dolne 8 bitów. Rejestr TCNTnH może być adresowany jedynie pośrednio przez mikroprocesor. Gdy mikroprocesor uzyskuje dostęp do komórki TCNTnH pamięci we/wy, to faktycznie ma on dostęp do 8-bitowego rejestru tymczasowego (TEMP). Tymczasowy rejestr jest aktualizowany wartością TCNTnH, gdy zostanie odczytana wartość TCNTnL, i TCNTnH zostaje uaktualniony zawartością rejestru tymczasowego, gdy zostanie zapisana wartość TCNTnL. Pozwala to mikroprocesorowi odczytać całą zawartość 16-bitowego licznika w czasie jednego cyklu zegarowego poprzez 8-bitową magistralę danych. Ważne jest zwrócenie uwagi na fakt, iż istnieją specjalne przypadki zapisu do rejestru TCNTn, gdy licznik zlicza, które dadzą nieprzewidywalne wyniki. Te specjalne przypadki opisane są w tych podrozdziałach, gdzie są istotne.
W zależności od zastosowanego trybu pracy licznik jest zerowany, zwiększany lub zmniejszany przy każdym impulsie zegara timera (clkTn). Zegar clkTn może być generowany przez zewnętrzne lub wewnętrzne źródło zegarowe, wybierane bitami wyboru zegara (ang. Clock Select bits, CSn[2:0]). Jeśli żadne źródło zegarowe nie jest wybrane (CSn[2:0] = 0), to timer jest zatrzymany. Jednakże wartość TCNTn może być modyfikowana przez mikroprocesor niezależnie od obecności sygnału clkTn. Zapisy ze strony mikroprocesora posiadają pierwszeństwo w stosunku do wszystkich operacji zerowania licznika lub zliczania.
Sekwencja zliczania określana jest przez ustawienie bitów trybu generacji przebiegu (ang. Waveform Generation mode bits, WGMn[3:0]) zlokalizowanych w rejestrach A i B sterujących timera/licznika (TCCRnA i TCCRnB). Istnieje bliski związek pomiędzy zachowaniem się licznika (zliczaniem) a sposobem generacji przebiegów na wyjściach porównań (ang. Output Compare outputs, OCnx). Więcej na ten temat znajdziesz w podrozdziale "Tryby Działania".
Znacznik przepełnienia timera/licznika (ang. Timer/Counter 1 Overflow Flag, TOVn) jest ustawiany zgodnie z trybem działania wybranym przez bity WGMn[3:0]. TOVn może zostać wykorzystany do generacji przerwania dla mikroprocesora.
Moduł Input Capture jest zilustrowany na poniższym rysunku. Na szaro zaznaczono elementy, które nie są bezpośrednio częścią tego modułu. Mała litera "n" w nazwach rejestru i bitów oznacza numer timera/licznika (w mikrokontrolerach posiadających kilka takich komponentów).

| Uwaga: | 1. | Wyjście komparatora analogowego (ACO) może wyzwalać tylko ICP timera/licznika 1 – nie timera/licznika 3. |
Gdy pojawia się zmiana poziomu logicznego (zdarzenie) na końcówce Input Capture (ang Input Capture pin, ICPn) lub alternatywnie na wyjściu komparatora analogowego (ang. Analog Comparator output, ACO), a zmiana ta jest zgodna z ustawieniem detektora zbocza, to zostanie wyzwolone zapamiętanie stanu licznika. W trakcie rejestracji 16-bitowa wartość licznika (TCNTn) zostaje zapisana w rejestrze Input Capture (ang. Input Capture Register, ICRn). Znacznik Input Capture (ang. Input Capture Flag, ICFn) zostaje ustawiony w tym samym cyklu zegara systemowego, gdy wartość TCNTn jest kopiowana do rejestru ICRn Register. Jeśli zostanie to włączone (TICIEn = 1), to znacznik ICFn generuje przerwanie Input Capture (ang. Input Capture interrupt). Znacznik ICFn zostaje automatycznie wyzerowany, gdy to przerwanie jest wykonywane. Alternatywnie znacznik ICFn może zostać wyzerowany programowo przez zapisanie logicznego 1 (nie 0) do jego bitu w komórce we/wy.
Odczytywanie 16-bitowej wartości w rejestrze Input Capture (ICRn) jest wykonywane przez odczytanie najpierw młodszego bajta (ICRnL), a później starszego (ICRnH). Gdy młodszy bajt zostaje odczytany, starszy bajt zostaje skopiowany do rejestru tymczasowego (TEMP). Gdy mikroprocesor odczytuje adres we/wy ICR1H, to otrzyma dostęp do rejestru TEMP.
Rejestr ICRn może być zapisywany jedynie w trybie generacji przebiegu, który wykorzystuje rejestr ICRn do definiowania wartości TOP (wartość górna, maksymalna) dla licznika. W takim przypadku bity trybu generacji przebiegu (ang. Waveform Generation mode bits, WGMn[3:0]) muszą być ustawione, zanim wartość TOP będzie mogła być wpisana do rejestru ICRn . Przy zapisywaniu rejestru ICRn starszy bajt musi być wpisany do komórki we/wy ICRnH przed wpisaniem młodszego bajtu do ICRnL. Więcej informacji na ten temat znajdziesz w podrozdziale "Dostęp do rejestrów 16-bitowych".
Głównym źródłem wyzwalania dla modułu Input Capture jest końcówka Input Capture (ICPn):
Timer/licznik 1 może alternatywnie wykorzystywać wyjście z komparatora analogowego jako źródło wyzwalania dla modułu Input Capture. Komparator analogowy zostaje wybrany jako źródło wyzwalające przez ustawienie bitu Input Capture komparatora analogowego (ang. Analog Comparator Input Capture, ACIC) w rejestrze sterowania i stanu komparatora analogowego (ang. ACSR – Analog Comparator Control and Status Register). Bądź świadomy faktu, iż zmiana źródła wyzwalającego może wyzwolić nagranie stanu licznika. Z tego powodu znacznik Input Capture musi zostać wyzerowany po takiej zmianie.
Zarówno końcówka Input Capture (ICPn) jak i wyjście komparatora analogowego (ACO) są próbkowane tym samym sposobem, co końcówka Tn. Detektor zbocza jest również identyczny. Jednakże, gdy zostanie włączony reduktor szumu, przed wejście detektora zbocza zostaje wstawiona dodatkowa sieć logiczna, która zwiększa opóźnienie do czterech cykli zegara systemowego. Zwróć uwagę, że wejście reduktora szumów i detektora zbocza jest zawsze uaktywnione, o ile timer/licznik nie zostanie ustawiony do pracy w trybie generacji przebiegu, który wykorzystuje rejestr ICRn do definiowania wartości TOP.
Zdarzenie Input Capture może być wyzwolone programowo przez sterowanie portem końcówki ICPn.
Reduktor szumów poprawia odporność na zakłócenia poprzez zastosowanie prostego schematu filtracji cyfrowej. Wejście reduktora szumów monitoruje cztery kolejne próbki i wszystkie muszą być równe, aby zmieniło się wyjście, które z kolei wykorzystuje detektor zbocza.
Reduktor szumów jest włączany przez ustawienie bitu reduktora szumów dla Input Capture (ang. Input Capture Noise Canceler, ICNC0) w rejestrze B sterowania timerem/licznikiem (ang. Timer/Counter Control Register B, TCCRnB). Gdy zostanie włączony, reduktor szumów wprowadza dodatkowe cztery takty zegara systemowego opóźnienia od zmiany wejścia do aktualizacji rejestru ICRn. Reduktor szumów wykorzystuje zegar systemowy i dlatego nie wpływa na niego preskaler.
Głównym wyzwaniem przy używaniu modułu Input Capture jest przydział wystarczającej mocy obliczeniowej procesora do obsługi nadchodzących zdarzeń. Czas pomiędzy dwoma kolejnymi zdarzeniami jest krytyczny. Jeśli procesorowi nie uda się odczytać zarejestrowanej wartości w rejestrze ICRn przed wystąpieniem następnego zdarzenia, rejestr ICRn zostanie nadpisany nową wartością. W tym przypadku wynik rejestracji będzie niepoprawny.
Gdy używane jest przerwanie Input Capture, rejestr ICRn powinien być odczytany najszybciej jak to jest możliwe w procedurze obsługi przerwania. Chociaż przerwanie Input Capture posiada względnie wysoki priorytet, to maksymalny czas reakcji na to przerwanie zależy od maksymalnej liczby cykli zegarowych zużytych na obsługę pozostałych żądań przerwania.
Nie zaleca się używania modułu Input Capture w jakimkolwiek trybie pracy, gdy aktywnie jest zmieniana wartość TOP (rozdzielczość) podczas zliczania.
Pomiar współczynnika wypełnienia sygnału zewnętrznego wymaga zmiany zbocza wyzwalającego po każdej rejestracji. Zmiana wykrywania zbocza musi być wykonana tak szybko jak tylko jest to możliwe po odczycie rejestru CRn. Po zmianie zbocza musi być programowo wyzerowany znacznik Input Capture (ICFn) przez zapis logicznej jedynki do jego bitu w komórce we/wy.
Jeśli mierzona jest jedynie częstotliwość, to zerowanie znacznika ICFn nie jest wymagane przy wykorzystywaniu przerwań (jeśli jest używana procedura obsługi przerwania).
16-bitowy komparator cyfrowy ciągle porównuje stan timera/licznika TCNTn z rejestrem Output Compare (OCRnx). Jeśli TCNTn jest równy OCRnx, komparator sygnalizuje zgodność, co ustawi znacznik Output Compare (OCFnx) przy następnym cyklu zegarowym timera. Jeśli włączone (OCIEnx = 1), to znacznik Output Compare wygeneruje przerwanie Output Compare. Znacznik OCFnx jest automatycznie zerowany, gdy przerwanie zostanie wykonane. Alternatywnie znacznik OCF1x można wyzerować programowo przez zapis logicznej jedynki do jego bitu w komórce we/wy. Generator przebiegu używa sygnału zgodności do generowania sygnału wyjściowego zgodnie z trybem pracy ustawionym przez bity trybu generacji przebiegu (ang. Waveform Generation mode, WGMn[3:0]) oraz bity trybu Compare Output (ang. Compare Output mode bits, COMnx[1:0]). Sygnały TOP i BOTTOM są używane przez generator przebiegu do obsługi specjalnych przypadków wartości końcowych w niektórych trybach pracy (zobacz do podrozdziału "Tryby pracy").
Specjalna funkcja modułu A Output Compare pozwala zdefiniować wartość TOP dla timera/licznika (tj. rozdzielczość licznika). Jako dodatek do rozdzielczości licznika, wartość TOP definiuje czas okresu dla przebiegów generowanych w generatorze przebiegów.
Poniższy obrazek przedstawia schemat blokowy modułu Output Compare. Mała litera “n” w nazwach rejestrów i bitów oznacza numer modułu (n = 1 dla timera/licznika 1), a “x” oznacza moduł Output Compare (A/B). Elementy schematu blokowego nie będące bezpośrednio częścią modułu Output Compare są pokolorowane na szaro.

Rejestr OCRnx jest podwójnie buforowany przy korzystaniu z wszystkich dwunastu trybów modulacji szerokości impulsu (ang. Pulse Width Modulation, PWM). W trybach normalnym (ang Normal mode) i zerowania timera przy zgodności porównania (ang. Clear Timer on Compare mode, CTC) podwójne buforowanie jest wyłączone. Podwójne buforowanie synchronizuje uaktualnienia zawartości rejestru porównań OCRnx albo do wartości TOP, albo do wartości BOTTOM sekwencji zliczania. Synchronizacja zapobiega pojawianiu się impulsów PWM o złej długości lub niesymetrycznych, a w ten sposób zapewniając bezbłędny przebieg wyjściowy.
Dostęp do rejestru OCRnx może wydawać się skomplikowany,
lecz tak nie jest. Gdy włączone jest podwójne buforowanie,
mikroprocesor ma dostęp do rejestru buforowego OCRnx, a jeśli podwójne buforowanie
jest wyłączone, to mikroprocesor będzie posiadał bezpośredni
dostęp do OCRnx. Zawartość rejestru OCRnx
(bufora lub właściwego rejestru) jest
zmieniana tylko przez operację zapisu
(timer/licznik nie uaktualnia tego rejestru automatycznie, jak w
przypadku TCNTn
i OCRn). Dlatego OCRnx nie jest odczytywany poprzez
górny bajt rejestru tymczasowego
(TEMP). Jednakże dobra praktyką jest
odczyt najpierw dolnego bajta, jak to jest przy dostępie do
innych rejestrów 16-bitowych. Zapis rejestrów OCRnx musi być dokonywany poprzez
rejestr TEMP, ponieważ porównywane są ciągle wszystkie 16 bitów.
Górny bajt (OCRnxH)
musi być zapisany najpierw. Gdy zapisywany jest górny bajt w
komórce we/wy przez mikroprocesor, to zapisana wartość trafia do
rejestru TEMP. Gdy następnie zostaje zapisany dolny bajt
OCRnxL) do 8
dolnych bitów, to górny bajt zostanie skopiowany do 8 górnych
bitów albo bufora OCRnx, albo rejestru porównawczego OCRnx w tym samym cyklu zegara
systemowego.
Więcej informacji znajdziesz w podrozdziale "Dostęp
do rejestrów 16-bitowych".
W trybach nie generujących przebiegu PWM wyjście zgodności porównania z komparatora może zostać wymuszone przez zapis jedynki do bitu wymuszenia Output Compare (ang. Force Output Compare bit). Wymuszenie zgodności porównania nie ustawi znacznika OCFnx, ani nie wyzeruje/przeładuje timera, lecz końcówka OCnx zostanie uaktualniona tak, jakby wystąpiła rzeczywista zgodność porównania (ustawienie bitów COMn[1:0] definiuje, czy końcówka OCnx jest ustawiana, zerowana lub zmienia stan na przeciwny).
Wszystkie zapisy przez mikroprocesor do rejestru TCNTn będą blokowały każdą zgodność porównania, która pojawi się w następnym cyklu zegara timera, nawet, jeśli timer został zatrzymany. Cecha ta pozwala zainicjować OCRnx na tę samą wartość co TCNTn bez wyzwolenia przerwania, gdy zostanie włączony zegar timera/licznika.
Ponieważ zapis do TCNTn w dowolnym trybie pracy zablokuje zgodności porównań na jeden cykl zegara timera, istnieje ryzyko związane ze zmianą TCNTn, gdy korzysta się z modułuu Output Compare, niezależnie od tego, czy timer/licznik pracuje lub nie pracuje. Jeśli wartość wpisana do TCNTn jest równa wartości OCRnx, to zgodność porównania zostanie przegapiona, co da w wyniku niepoprawną generację przebiegu. Nie wpisuj do TCNTn wartości równej TOP w trybach PWM ze zmiennymi wartościami TOP. Zgodność porównania dla TOP zostanie zignorowana i licznik będzie kontynuował zliczanie do 0xFFFF. Podobnie, nie wpisuj do TCNTn wartości równej BOTTOM, gdy licznik zlicza w dół. Ustawienie OCnx powinno być wykonane przed ustawieniem w rejestrze kierunku danych (ang. Data Direction Register) wyjścia dla końcówki portu. Najprostszym sposobem ustawienia wartości OCnx jest skorzystanie z bitów strobujących wymuszania Output Compare w trybie normalnym. Rejestr OCnx zachowuje swą zawartość nawet przy zmienianiu trybów generacji przebiegu.
Bądź świadomy, iż bity COMnx[1:0] nie są podwójnie buforowane wraz z wartością porównania. Zmiana bitów COMnx[1:0] odniesie natychmiastowy skutek.
Bity trybu wyjścia porównania (ang. Compare Output Mode bits, COMnx[1:0]) posiadają dwie funkcje. Po pierwsze, generator przebiegu wykorzystuje bity COMnx[1:0] do definiowania stanu końcówki wyjścia porównania (OCnx) przy kolejnej zgodności porównania. Po drugie, bity COMnx[1:0] kontrolują źródło wyjściowe dla końcówki OCnx. Obrazek poniżej pokazuje uproszczony schemat sieci logicznej, na którą oddziałuje ustawienie bitów COMnx[1:0]. Rejestry we/wy, bity we/wy i końcówki we/wy na tym obrazku opisane są tłustym drukiem. Pokazane są tylko te elementy ogólnych rejestrów sterowania portami we/wy (DDR i PORT), na które wpływają bity COMnx[1:0]. Przy odwołaniu do stanu OCnx, odwołanie to dotyczy wewnętrznego rejestru OCnx, nie końcówki OCnx. Jeśli wystąpi reset, to rejestr OCnx zostanie wyzerowany.
Moduł wyjścia
zgodności porównania (ang. Compare Match
Output Unit) w trybie nie związanym z PWM

Ogólna funkcja portu we/we zostaje przejęta przez Output
Compare (OCnx) z generatora przebiegu,
jeśli dowolny z bitów COMnx[1:0] jest ustawiony. Jednakże
kierunek końcówki OCnx (wejście lub wyjście)
jest wciąż kontrolowany przez rejestr kierunku danych
(DDR) dla tej końcówki portu. Bit portu
kierunku danych dla końcówki OCnx (DDR_OCnx)
musi być ustawiony jako wyjście, zanim wartość OCnx stanie się
widoczna na końcówce. Funkcja przejmowania jest niezależna od
trybu pracy generatora przebiegu, lecz istnieją pewne wyjątki,
które opisane są dalej w tym rozdziale.
Zasada działania sieci logicznej dla końcówki Compare Output
pozwala na inicjalizację stanu OCnx przed uaktywnieniem wyjścia.
Zwróć uwagę, że niektóre z ustawień bitów COMnx[1:0] są
zarezerwowane tylko dla pewnych trybów pracy. Zobacz do
podrozdziału "Opis Rejestrów".
Bity COMnx[1:0] nie wpływają na moduł Input Capture.
Generator przebiegu wykorzystuje bity COMnx[1:0] w różny sposób w trybach: normalnym, CTC i PWM . We wszystkich trybach ustawienie COMnx[1:0] = 0 informuje generator przebiegu, że żadne działanie nie ma być wykonywane na rejestrze OCnx przy następnej zgodności porównania.
Zmiana stanu bitów COMnx[1:0] wpłynie na pierwszą zgodność porównania po zapisaniu tych bitów. Dla trybów różnych od PWM działanie może być natychmiast wymuszone za pomocą bitów strobujących FOCnx.
Tryby generacji przebiegu
| Tryb | WGMn3 | WGMn2 (CTCn) |
WGMn1 (PWMn1) |
WGMn0 (PWMn0) |
Tryb działania | TOP | Uaktualnianie ICRnX przy |
Znacznik TOV1 ustawiany przy |
|---|---|---|---|---|---|---|---|---|
| 0 | 0 | 0 | 0 | 0 | Normalny | 0xFFFF | Natychmiast | MAX |
| 1 | 0 | 0 | 0 | 1 | PWM, poprawna faza, 8 bitów | 0x00FF | TOP | BOTTOM |
| 2 | 0 | 0 | 1 | 0 | PWM, poprawna faza, 9 bitów | 0x01FF | TOP | BOTTOM |
| 3 | 0 | 0 | 1 | 1 | PWM, poprawna faza, 10 bitów | 0x03FF | TOP | BOTTOM |
| 4 | 0 | 1 | 0 | 0 | CTC (zerowanie przy zgodności) | OCRnA | Natychmiast | MAX |
| 5 | 0 | 1 | 0 | 1 | Szybki PWM, 8 bitów | 0x00FF | BOTTOM | TOP |
| 6 | 0 | 1 | 1 | 0 | Szybki PWM, 9 bitów | 0x01FF | BOTTOM | TOP |
| 7 | 0 | 1 | 1 | 1 | Szybki PWM, 10 bitów | 0x03FF | BOTTOM | TOP |
| 8 | 1 | 0 | 0 | 0 | PWM, poprawna faza i częstotliwość | ICRn | BOTTOM | BOTTOM |
| 9 | 1 | 0 | 0 | 1 | PWM, poprawna faza i częstotliwość | OCRnA | BOTTOM | BOTTOM |
| 10 | 1 | 0 | 1 | 0 | PWM, poprawna faza | ICRn | TOP | BOTTOM |
| 11 | 1 | 0 | 1 | 1 | PWM, poprawna faza | OCRnA | TOP | BOTTOM |
| 12 | 1 | 1 | 0 | 0 | CTC (zerowanie przy zgodności) | ICRn | Natychmiast | MAX |
| 13 | 1 | 1 | 0 | 1 | Zarezerwowane | – | – | – |
| 14 | 1 | 1 | 1 | 0 | Szybki PWM | ICRn | BOTTOM | TOP |
| 15 | 1 | 1 | 1 | 1 | Szybki PWM | OCRnA | BOTTOM | TOP |
| Uwaga: | Nazwy bitów CTCn i PWMn[1:0] są przestarzałe. Używaj nazw WGMn[2:0]. Pomimo tych zmian funkcje oraz położenia tych bitów są kompatybilne z poprzednią wersją timera. |
Najprostszym trybem pracy jest tryb normalny (ang. Normal Mode, WGMn[3:0] = 0). W tym trybie kierunek zliczania jest zawsze w górę (stan licznika sie zwiększa przy każdym impulsie zegarowym) i nie jest wykonywane żadne zerowanie licznika. Licznik po prostu się przewija, gdy osiąga swoją maksymalną wartość 16-bitową (MAX = 0xFFFF), a później startuje ponownie od wartości BOTTOM (0x0000). W trybie normalnym znacznik przepełnienia timera/licznika (ang. Timer/Counter Overflow Flag, TOVn) zostanie ustawiony w tym samym cyklu zegarowym, gdy TCNTn osiąga wartość zero. Znacznik TOVn w tym przypadku zachowuje się jak 17-ty bit z tym wyjątkiem, że jest tylko ustawiany, nie zerowany. Jednakże w połączeniu z przerwaniem od przepełnienia timera (ang. timer overflow interrupt), które automatycznie zeruje znacznik TOVn, rozdzielczość timera może zostać zwiększona programowo. Nie ma specjalnych przypadków do rozważenia w trybie normalnym, nowa wartość dla licznika może zostać wpisana w dowolnym momencie.
W trybie normalnym używanie modułu Input Capture jest łatwe. Jednakże postaraj się przestrzegać, aby maksymalny interwał pomiędzy zdarzeniami zewnętrznymi nie przekraczał rozdzielczości licznika. Jeśli interwał pomiędzy dwoma zdarzeniami zewnętrznymi jest zbyt długi, musi zostać użyte przerwanie od przepełnienia timera lub preskaler, aby poszerzyć rozdzielczość modułu rejestracji zdarzeń.
Moduły Output Compare mogą być użyte do generowania przerwań w określonych momentach czasu. Używanie Output Compare do generacji przebiegów w trybie normalnym nie jest zalecane, ponieważ zabiera to zbyt wiele czasu mikroprocesora.
W trybie zerowania timera przy zgodności porównania (ang. Clear Timer on Compare, CTC) (WGMn[3:0] = 4 lub 12), rejestr OCRnA lub rejestr ICRn jest używany do manipulowania rozdzielczością licznika. W trybie CTC licznik jest zerowany, gdy jego wartość (TCNTn) zrówna się albo z OCRnA (WGMn[3:0] = 4), albo z ICRn (WGMn[3:0] = 12). Rejestr OCRnA lub ICRn definiuje wartość szczytową dla licznika, a stąd również jego rozdzielczość. Ten tryb zapewnia większą kontrolę nad częstotliwością wyjścia zgodności porównania. Upraszcza również operację zliczania zdarzeń zewnętrznych.
Wykres czasowy dla trybu CTC jest pokazany na poniższym rysunku. Wartość licznika (TCNTn) zwiększa się aż do pojawienia się zgodności porównania albo z OCRnA, albo z ICRn, a wtedy licznik (TCNTn) jest zerowany.
Tryb CTC,
wykres czasowy

Przerwanie może zostać wygenerowane za każdym razem, gdy wartość licznika osiąga wartość TOP przy użyciu albo znacznika OCFnA, albo ICFn, zgodnie z rejestrem używanym do definiowania wartości TOP. Jeśli to przerwanie jest uaktywnione, to procedura jego obsługi może zostać użyta do uaktualniania wartości TOP. Jednakże zmiana TOP na wartość bliską BOTTOM przy uruchomionym liczniku bez preskalera lub z małą wartością podziału preskalera musi być dokonywana ostrożnie, ponieważ tryb CTC nie posiada opcji podwójnego buforowania. Jeśli nowa wartość wpisana do OCRnA lub ICRn jest niższa od bieżącej wartości TCNTn, licznik przegapi zgodność porównania. W takim przypadku będzie on musiał zliczać do swojej wartości maksymalnej (0xFFFF) i przewinąć się do 0x0000, zanim wystąpi zgodność porównania. W wielu przypadkach taka cecha jest niepożądana. Alternatywą będzie wtedy użycie szybkiego trybu PWM, wykorzystując OCRnA do definiowania TOP (WGMn[3:0] = 15), ponieważ OCRnA jest wtedy podwójnie buforowany.
Przy generowaniu przebiegu wyjściowego w trybie CTC wyjście OCnA może zostać ustawione na zmianę swojego poziomu logicznego przy każdej zgodności porównania przez ustawienie bitów trybu Compare Output na tryb zmiany (COMnA[1:0] = 1). Wartość OCnA nie będzie widoczna na końcówce portu aż do ustawienia kierunku danych na wyjście (DDR_OCnA = 1). Generowany przebieg będzie posiadał maksymalną częstotliwość fOCnA = fclk_I/O/2, gdy OCRnA jest ustawione na zero (0x0000). Częstotliwość przebiegu jest zdefiniowana wzorem:

Zmienna N reprezentuje współczynnik preskalera (1, 8, 64, 256 lub 1024).
Tak samo jak w trybie normalnym znacznik TOV1 flag jest ustawiany w tym samym cyklu zegara timera, gdy licznik zmienia stan z MAX na 0x0000.
Szybki tryb PWM (ang. fast Pulse Width Modulation mode) (WGMn[3:0] = 5, 6, 7, 14 lub 15) udostępnia opcję generowania przebiegu PWM o wysokiej częstotliwości. Szybkie PWM różni się od innych opcji PWM zliczaniem tylko w jednym kierunku. Licznik zlicza od BOTTOM do TOP, po czym znów rozpoczyna od BOTTOM. W trybie nieodwróconym Compare Output (ang. non-inverting Compare Output mode) wyjście Output Compare (OCnx) jest zerowane przy zgodności porównania pomiędzy TCNTn a OCR1x i ustawiane przy BOTTOM. W trybie odwróconym Output Compare (ang. inverting Compare Output mode) wyjście jest ustawiane przy zgodności porównania i zerowane przy BOTTOM. Z powodu tego zliczania tylko w jednym kierunku, częstotliwość pracy szybkiego trybu PWM może być dwukrotnie wyższa niż w trybach PWM z poprawnością fazy i z poprawności fazy i częstotliwości, które wykorzystują zliczanie dwukierunkowe. Ta wysoka częstotliwość sprawia, że szybki tryb PWM dobrze nadaje się do aplikacji sterujących mocą, stabilizacją oraz przetwarzaniem cyfrowo/analogowym. Wysoka częstotliwość umożliwia stosowanie mniejszych wymiarowo elementów zewnętrznych (cewek, kondensatorów), a przez to zmniejsza całkowity koszt systemu.
Rozdzielczość PWM dla szybkiego PWM może zostać ustalona na 8, 9,10 bitów lub zdefiniowana albo przez ICRn, albo przez OCRnA. Minimalna, dozwolona rozdzielczość to 2 bity (ICRn lub OCRnA ustawione na 0x0003), a maksymalna rozdzielczość to 16 bitów (ICRn lub OCRnA ustawione na MAX). Rozdzielczość PWM w bitach można obliczyć z poniższego wzoru:

W szybkim trybie PWM licznik jest zwiększany co 1, aż jego zawartość będzie równa jednej z ustalonych wartości 0x00FF, 0x01FF lub 0x03FF (WGMn[3:0] = 5, 6 lub 7), wartości w ICRn (WGMn[3:0] =14) lub wartości w OCRnA (WGM1[3:0] = 15). Licznik zostaje następnie wyzerowany przy następnym cyklu zegarowym timera. Na poniższym rysunku przedstawiono wykres czasowy dla szybkiego trybu PWM. Rysunek pokazuje szybki tryb PWM, gdy rejestr OCRnA lub ICRn używany jest do definiowania TOP. Wartość TCNTn jest na wykresie przedstawiona jako histogram dla zilustrowania jednokierunkowej operacji zliczania. Wykres zawiera wyjścia PWM nieodwrócone oraz odwrócone. Małe poziome odcinki na zboczach TCNTn reprezentują zgodności porównań pomiędzy OCRnx a TCNTn. Znacznik przerwania OCnx będzie ustawiany, gdy wystąpi zgodność porównania.

Znacznik przepełnienia timera/licznika (ang. Timer/Counter Overflow Flag, TOVn) jest ustawiany zawsze, gdy licznik osiąga TOP. Dodatkowo znacznik OCnA lub ICFn jest ustawiany w tym samym cyklu zegarowym timera co TOVn, gdy OCRnA lub ICRn jest używany do definiowania wartości TOP. Jeśli jedno z przerwań jest uaktywnione, to procedura jego obsługi może zostać użyta do uaktualniania wartości TOP oraz wartości do porównań.
Przy zmianie wartości TOP program musi zapewnić, że nowa wartość TOP jest wyższa lub równa wartości wszystkich rejestrów porównawczych. Jeśli będzie ona niższa, to zgodność porównania nigdy nie wystąpi pomiędzy TCNTn a OCRnx. Zwróć uwagę, że przy korzystaniu z ustalonych wartości TOP nieużywane bity są maskowane na zero, gdy zostanie zapisany dowolny z rejestrów OCRnx.
Procedura uaktualniania ICRn różni się od uaktualniania OCRnA, gdy rejestr ten jest używany do definiowania wartości TOP.
Rejestr ICRn nie jest podwójnie buforowany. Oznacza to, iż przy zmianie zawartości ICRn na niską wartość przy uruchomionym liczniku lub przy niskiej wartości preskalera, istnieje ryzyko, iż zapisana nowa zawartość ICRn przegapi zgodność porównania przy wartości TOP. Licznik będzie wtedy musiał zliczyć do wartości MAX (0xFFFF) i przewinąć się na 0x0000, zanim zgodność porównania będzie mogła wystąpić. Jednakże rejestr OCRnA jest podwójnie buforowany. Cecha ta pozwala zapisać komórkę we/wy OCRnA w dowolnym momencie. Gdy następuje zapis komórki we/wy OCRnA, zapisywana wartość trafi do rejestru buforowego OCRnA. Rejestr porównawczy OCRnA zostanie następnie uaktualniony wartością w buforze przy następnym cyklu zegarowym timera, gdy TCNTn osiągnie TOP. Uaktualnienie jest wykonywane w tym samym cyklu zegarowym timera, gdy TCNTn jest zerowany a znacznik TOVn ustawiany.
Używanie rejestru ICRn do definiowania wartości TOP działa dobrze z ustalonymi wartościami TOP. Przez użycie ICRn rejestr OCRnA zostaje zwolniony i można go wykorzystać do generowania wyjścia PWM na końcówce OCnA. Jednakże, jeśli bazowa częstotliwość PWM zmienia się aktywnie (poprzez zmianę wartości TOP), to używanie OCRnA jako TOP jest w oczywisty sposób lepszym wyborem z uwagi na jego podwójne buforowanie.
W szybkim trybie PWM moduły porównawcze pozwalają generować przebiegi PWM na końcówkach OC1x. Ustawienie bitów COMnx[1:0] na 2 utworzy przebieg PWM nieodwrócony, a przebieg odwrócony PWM można wygenerować przez ustawienie bitów COMnx[1:0] na 3. Faktyczna wartość OCnx stanie się widoczna na końcówce portu, jeśli kierunek danych dla tej końcówki zostanie ustawiony jako wyjście (DDR_OC1x). Przebieg PWM jest generowany przez ustawianie (lub zerowanie) rejestru OCnx przy zgodności porównania pomiędzy OCRnx a TCNTn oraz zerowanie (lub ustawianie) rejestru OCnx przy cyklu zegarowym timera zerującym licznik (zmiany z TOP na BOTTOM).
Częstotliwość PWM wyjścia można obliczyć z następującego wzoru:

Zmienna N reprezentuje dzielnik preskalera (1, 8, 64, 256 lub 1024).
Wartości ekstremalne rejestru OCRnx reprezentują specjalne przypadki przy generacji przebiegu wyjściowego PWM w szybkim trybie PWM. Jeśli OCRnx jest ustawiony na wartość równą BOTTOM (0x0000), to na wyjściu pojawią się wąskie szpilki przy każdym TOP+1 cyklu zegara timera. Ustawienie OCRnx na wartość równą TOP spowoduje powstanie stałego przebiegu o wartości wysokiej lub niskiej (zależnie od polaryzacji wyjścia ustawianej bitami COMnx[1:0]).
Przebieg wyjściowy z wypełnieniem 50% w szybkim trybie PWM można osiągnąć przez ustawienie OCnA na zmianę poziomu logicznego przy każdej zgodności porównania (COMnA[1:0] = 1). Generowany przebieg będzie posiadał maksymalną częstotliwość fOCnA = fclk_I/O/2, gdy rejestr OCRnA zostanie ustawiony na zero (0x0000). Ta cecha jest podobna do ustawienia zmiany poziomu OCnA w trybie CTC, z wyjątkiem tego, iż cecha podwójnego buforowania w module Output Compare jest uaktywniona w szybkim trybie PWM.
Tryb PWM poprawny fazowo (ang. phase correct Pulse Width Modulation mode) (WGMn[3:0] = 1, 2, 3, 10 lub 11) pozwala generować przebiegi PWM z poprawną fazą. Opiera się on na dwukierunkowym działaniu licznika, który w pętli liczy od wartości BOTTOM (0x0000) do TOP, a następnie wstecz od TOP do BOTTOM. W trybie nieodwróconym Compare Output (ang. non-inverting Compare Output mode) wyjście Output Compare (OC1x) jest zerowane przy zgodności porównania pomiędzy TCNTn a OCRnx przy zliczaniu w górę oraz ustawiane przy tej zgodności porównania w czasie zliczania w dół. W trybie odwróconym Output Compare (ang. inverting Output Compare mode) działanie jest odwrotne. Zliczanie dwukierunkowe powoduje mniejszą szybkość działania niż przy zliczaniu jednokierunkowym. Jednakże z powodu symetrycznej natury trybów PWM przy zliczaniu dwukierunkowym są one preferowane w aplikacjach sterujących silnikami.
Rozdzielczość dla trybu PWM poprawnego fazowo może zostać ustalona na 8, 9, 10 bitów lub zdefiniowana przez rejestr ICRn lub OCRnA. Najmniejsza dozwolona rozdzielczość wynosi 2 bity (ICRn lub OCRnA ustawiony na 0x0003), a maksymalna rozdzielczość wynosi 16 bitów (ICRn lub OCRnA ustawiony na MAX). Rozdzielczość PWM w bitach może zostać obliczona wg następującego wzoru:

W trybie PWM poprawnym fazowo licznik jest zwiększany aż jego zawartość zrówna się albo z jedną z ustalonych wartości 0x00FF, 0x01FF, 0x03FF (WGMn[3:0] = 1, 2 lub 3), albo z wartością w ICRn (WGMn[3:0] = 10), albo z wartością w OCRnA (WGMn[3:0] = 11). W tym momencie licznik osiągną swoją wartość TOP i zmienia kierunek zliczania. Zawartość TCNTn będzie równa TOP przez jeden cykl zegara timera. Poniżej przedstawiony jest wykres czasowy dla trybu PWM poprawnego fazowo, gdy rejestr OCRnA lub ICRn jest używany do definiowania TOP. Na wykresie wartość TCNTn jest pokazana w postaci histogramu, który ilustruje operację zliczania w obu kierunkach. Wykres zawiera wyjścia nieodwrócone i odwrócone PWM. Małe znaczki poziome na zboczach TCNTn reprezentują zgodności porównań pomiędzy OCRnx a TCNTn. Znacznik przerwania OC1x jest ustawiany, gdy wystąpi zgodność porównania.

Znacznik przepełnienia timera/licznika (ang. Timer/Counter
Overflow Flag, TOV1) jest ustawiany za każdym razem, gdy licznik osiąga
BOTTOM. Gdy do definiowania TOP jest używany rejestr OCRnA
lub ICRn, to zostaje odpowiednio
ustawiony znacznik OC1A lub ICF1 w tym samym cyklu zegarowym timera, gdy
rejestry OCRnx są uaktualniane wartością z
bufora
(przy TOP). Znaczniki przerwania mogą
zostać użyte do generowania przerwania za każdym razem, gdy licznik osiąga
wartość TOP lub BOTTOM.
Gdy zmieniana jest wartość TOP, program musi się upewnić, że
nowa wartość TOP jest większa lub równa wartości wszystkich rejestrów
porównawczych. Jeśli jest ona mniejsza, to zgodność porównania nigdy nie wystąpi
pomiędzy TCNTn a OCRnx. Zwróć uwagę, iż przy używaniu
ustalonych wartości TOP, nieużywane bity są maskowane na zero, gdy zostanie
zapisany dowolny z rejestrów OCRnx. Jak pokazuje okres trzeci na
powyższym rysunku, aktywna zmiana wartości TOP podczas pracy timera/licznika w
trybie poprawnym fazowo może doprowadzić do niesymetrycznego przebiegu
wyjściowego. Powodem tego zachowania jest czas uaktualnienia rejestru OCRnx. Ponieważ uaktualnienie OCRnx wykonywane jest przy TOP, okres
PWM zaczyna się i kończy przy TOP. Powoduje to, iż długość zbocza opadającego
jest określona przez poprzednią wartość TOP, natomiast długość zbocza
wznoszącego się jest określona przez nową wartość TOP. Gdy te dwie wartości się
różnią, to te dwa zbocza okresu będą miały różną długość. Różnica w długości
daje niesymetryczny wynik na wyjściu.
Zaleca się używanie trybu poprawnego fazowo i częstotliwościowo zamiast trybu poprawnego fazowo, gdy zmieniana jest wartość TOP przy uruchomionym timerze/liczniku. Gdy stosowana jest statyczna wartość TOP, nie ma praktycznie żadnych różnic pomiędzy tymi dwoma trybami pracy.
W trybie PWM poprawnym fazowo moduły porównawcze pozwalają generować przebiegi PWM na końcówkach OC1x. Ustawienie bitów COM1x[1:0] na 2 wytworzy nieodwrócony przebieg PWM, a przebieg odwrócony powstanie przy ustawieniu COMnx[1:0] na 3. Wartość OC1x stanie się widoczna na końcówce portu, jeśli kierunek danych dla tej końcówki będzie ustawiony jako wyjście (DDR_OCnx). Przebieg PWM jest generowany przez ustawianie (lub zerowanie) rejestru OCnx przy zgodności porównania pomiędzy OCRnx a TCNTn, gdy licznik zlicza w górę, a przez zerowanie (lub ustawianie) rejestru OCnx przy zgodności porównania pomiędzy OCRnx a TCNTn, gdy licznik zlicza w dół. Wyjściowa częstotliwość przebiegu PWM w trybie poprawnym fazowo może zostać wyliczona z poniższego wzoru:

Zmienna N reprezentuje dzielnik preskalera (1, 8, 64, 256 lub 1024).
Wartości ekstremalne dla rejestru OCRnx reprezentują specjalne przypadki przy generacji przebiegu PWM w trybie poprawnym fazowo. Jeśli OCRnx zostanie ustawiony na BOTTOM, to w trybie nieodwróconym PWM wyjście będzie stale w stanie niskim, a jeśli ustawi się go na TOP, to na wyjściu ciągle będzie stan wysoki. W odwróconym trybie PWN wyjście będzie w przeciwnych wartościach logicznych.
Tryb PWM z poprawną fazą i częstotliwością (ang. phase and frequency correct Pulse Width Modulation mode) (WGMn[3:0] = 8 or 9) pozwala tworzyć przebiegi z wysoką rozdzielczością fazy i częstotliwości. Tryb ten, podobnie jak tryb poprawny fazowo oparty jest na dwukierunkowym zliczaniu. Licznik w kółko zlicza od BOTTOM (0x0000) do TOP, a następnie od TOP do BOTTOM. W nieodwróconym trybie Compare Output, wyjście Output Compare (OCnx) jest zerowane przy zgodności porównania pomiędzy TCNTn a OCRnx przy zliczaniu w górę, a ustawiane przy tej zgodności porównania przy zliczaniu w dół. W trybie odwróconym Compare Output operacja jest wykonywana na odwrót. Dwukierunkowe zliczanie daje mniejszą maksymalną częstotliwość działania w porównaniu do zliczania jednokierunkowego. Jednakże z powodu symetrii zliczania dwukierunkowego w tych trybach PWM, preferowane one są w aplikacjach sterujących silnikami.
Główną różnicą pomiędzy trybami PWM poprawnymi fazowo a trybami poprawnymi fazowo i częstotliwościowo jest czas aktualizacji rejestru OCRnx przez rejestr buforowy OCRnx.
Rozdzielczość PWM w trybie poprawnym fazowo i częstotliwościowo można zdefiniować albo przez ICRn, albo przez OCRnA. Najmniejsza dozwolona rozdzielczość wynosi 2 bity (ICRn lub OCRnA ustawiony na 0x0003), a maksymalną rozdzielczością jest 16 bitów (ICRn lub OCRnA ustawione na MAX). Rozdzielczość PWM w bitach liczymy z następującego wzoru:

W trybie PWM poprawnym fazowo i częstotliwościowo licznik jest zwiększany, aż jego zawartość będzie równa albo zawartości ICRn (WGMn[3:0] = 8), albo zawartości OCRnA (WGMn[3:0] = 9). W tym momencie licznik osiąga TOP i zmienia kierunek zliczania. Wartość TCNTn będzie równa TOP przez jeden cykl zegarowy timera. Poniższy rysunek przedstawia wykres czasowy dla trybu PWM poprawnego fazowo i częstotliwościowo. Wykres odnosi się do przypadku, gdy TOP definiuje rejestr OCRnA lub ICRn. Wartość TCNTn na tym wykresie została przedstawiona jako histogram dla zilustrowania dwukierunkowego zliczania. Wykres zawiera odwrócone i nieodwrócone wyjścia PWM. Mała pozioma kreska na zboczach TCNTn reprezentuje zgodność porównania pomiędzy OCRnx a TCNTn. Znacznik przerwania OCnx zostanie ustawiony przy wystąpieniu zgodności porównania.

Znacznik przepełnienia timera/licznika (ang. Timer/Counter Overflow Flag, TOV1) jest ustawiany w tym samym cyklu zegarowym timera, w którym rejestry OCRnx są uaktualniane zawartością z bufora tymczasowego (przy BOTTOM). Gdy do definiowania TOP wykorzystywany jest albo rejestr OCRnA, albo ICRn, to znacznik OCnA lub ICFn jest ustawiany przy osiągnięciu TOP przez TCNTn.
Wtedy ten znacznik przerwania może zostać wykorzystany do generacji przerwania za każdym razem, gdy licznik osiąga wartość TOP lub BOTTOM.
Przy zmianie wartości TOP program musi zapewnić, że nowa wartość TOP jest wyższa lub równa wartości wszystkich rejestrów porównawczych. Jeśli będzie ona niższa od zawartości dowolnego z rejestrów porównawczych, to zgodność porównania nigdy nie wystąpi pomiędzy TCNTn a OCRnx.
Jak pokazuje powyższy rysunek przebieg wyjściowy jest, w przeciwieństwie do trybu poprawnego fazowo, symetryczny we wszystkich okresach. Ponieważ rejestry OCRnx są uaktualniane przy BOTTOM, długość zboczy rosnącego i opadającego będzie zawsze równa. Tworzy to symetryczne impulsy na wyjściu i dlatego jest poprawne częstotliwościowo.
Używanie rejestru ICRn do definiowania TOP działa dobrze przy stosowaniu ustalonych wartości TOP. Przez użycie ICRn rejestr OCRnA pozostaje wolny i można go wykorzystać przy generowaniu sygnału PWM na OCnA. Jednakże, jeśli podstawowa częstotliwość PWM jest aktywnie zmieniana przez modyfikowanie wartości TOP, to używanie OCRnA jako TOP jest w oczywisty sposób lepszym wyborem z powodu cechy podwójnego buforowania.
W trybie PWN poprawnym fazowo i częstotliwościowo moduły porównawcze pozwalają generować przebiegi PWM na końcówkach OCnx. Ustawienie bitów COMnx[1:0] na dwa utworzy przebieg PWM nieodwrócony, a przebieg PWM odwrócony może zostać wygenerowany przez ustawienie COMnx[1:0] na trzy. Faktyczna wartość OCnx stanie się widoczna na końcówce portu, jeśli dla tej końcówki zostanie ustawiony kierunek danych jako wyjście (DDR_OCnx). Przebieg PWM jest generowany przez ustawianie (lub zerowanie) rejestru OC1x przy zgodnościach porównań pomiędzy OCRnx a TCNTn, gdy licznik zwiększa swą zawartość, a zerowanie (lub ustawianie) rejestru OCnx przy zgodnościach porównań pomiędzy OCRnx a TCNTn, gdy licznik zmniejsza swoją zawartość. Częstotliwość PWM dla przebiegu utworzonego w trybie PWM poprawnym fazowo i częstotliwościowo można obliczyć z poniższego wzoru:

Zmienna N reprezentuje dzielnik preskalera (1, 8, 64, 256 lub 1024).
Ekstremalne wartości rejestru OCRnx reprezentują specjalne przypadki przy generacji przebiegu PWM w trybie poprawnym fazowo i częstotliwościowo. Jeśli w trybie nieodwróconym PWM OCRnx jest ustawiony na wartość równą BOTTOM, to w wyjście będzie ciągle znajdować się w stanie niskim, a jeśli zostanie ustawiony na TOP, to wyjście będzie ciągle w stanie wysokim. W trybie odwróconym PWM wyjście to będzie przyjmowało odwrotne wartości logiczne.
Wykres czasowy Timera/Licznika, Ustawianie
OCF1x, bez preskalera

Kolejny rysunek przedstawia ten sam wykres czasowy, lecz z włączonym preskalerem:
Wykres czasowy
Timera/Licznika, Ustawianie OCF1x, z preskalerem
(fclk_I/O/8)

Następny rysunek przedstawia sekwencję zliczania bliską TOP w różnych trybach. Gdy jest używany tryb PWM poprawny fazowo i częstotliwościowo, to rejestr OCRnx jest uaktualniany przy wartości BOTTOM. Wykresy czasowe będą takie same, lecz TOP powinno zostać zastąpione przez BOTTOM, TOP-1 przez BOTTOM+1 itd. To samo odnosi się do trybów, które ustawiają znacznik TOVn przy BOTTOM.
Wykres czasowy
Timera/Licznika, bez Preskalera

Poniższy rysunek przedstawia ten sam wykres czasowy, lecz z włączonym preskalerem.

| Bit | 7 | 6 | 5 | 4 | 3 | 2 | 1 | 0 | |
| (0x80) | COM1A1 | COM1A0 | COM1B1 | COM1B0 | COM1C1 | COM1C | WGM11 | WGM10 | TCCR1A |
| Zapis/Odczyt | Z/O | Z/O | Z/O | Z/O | Z/O | Z/O | Z/O | Z/O | |
| Wartość początkowa | 0 | 0 | 0 | 0 | 0 | 0 | 0 | 0 |
| Bit | 7 | 6 | 5 | 4 | 3 | 2 | 1 | 0 | |
| (0x90) | COM3A1 | COM3A0 | COM3B1 | COM3B0 | COM3C1 | COM3C | WGM31 | WGM30 | TCCR3A |
| Zapis/Odczyt | Z/O | Z/O | Z/O | Z/O | Z/O | Z/O | Z/O | Z/O | |
| Wartość początkowa | 0 | 0 | 0 | 0 | 0 | 0 | 0 | 0 |
| Bit | 7 | 6 | 5 | 4 | 3 | 2 | 1 | 0 | |
| (0xA0) | COM4A1 | COM4A0 | COM4B1 | COM4B0 | COM4C1 | COM4C | WGM41 | WGM40 | TCCR4A |
| Zapis/Odczyt | Z/O | Z/O | Z/O | Z/O | Z/O | Z/O | Z/O | Z/O | |
| Wartość początkowa | 0 | 0 | 0 | 0 | 0 | 0 | 0 | 0 |
| Bit | 7 | 6 | 5 | 4 | 3 | 2 | 1 | 0 | |
| (0x120) | COM5A1 | COM5A0 | COM5B1 | COM5B0 | COM5C1 | COM5C | WGM51 | WGM50 | TCCR5A |
| Zapis/Odczyt | Z/O | Z/O | Z/O | Z/O | Z/O | Z/O | Z/O | Z/O | |
| Wartość początkowa | 0 | 0 | 0 | 0 | 0 | 0 | 0 | 0 |
Bity COMnA[1:0], COMnB[1:0] i COMnC[1:0] sterują zachowaniem końcówek Output Compare: odpowiednio OCnA, OCnB i OCnC. Jeśli jeden lub oba bity COMnA[1:0] zostaną zapisane stanem 1, to wyjście OCnA przejmuje normalną funkcję portu na końcówce we/we, do której jest podłączone. Jeśli jeden lub oba bity COMnB[1:0] zostaną ustawione na 1, wyjście OCnB przejmuje końcówkę I/O podłączoną do niego. Jeśli jeden lub oba bity COMnC[1:0] zostaną ustawione na 1, wyjście OCnC przejmuje końcówkę I/O podłączoną do niego. Zwróć jednak uwagę, że bit rejestru kierunku danych (ang. Data Direction Register bit, DDR) odpowiadający końcówce OCnA, OCnB lub OCnC musi być ustawiony, aby końcówka pracowała jako wyjście.
Gdy OCnA, OCnB lub OCnC jest podłączone do końcówki, funkcja bitów COMnx[1:0] zależy od ustawień bitów WGMn[3:0]. Poniższa tabela pokazuje funkcje bitów COMnx[1:0], gdy bity WGMn[3:0] są ustawione na tryb normalny lub CTC (nie-PWM):.
Compare Output w trybach nie-PWM
| COMnA1 COMnB1 COMnC1 |
COMnA0 COMnB0 COMnC0 |
Opis |
| 0 | 0 | Normalne działanie portu: OCnA/OCnB/OCnC odłączone |
| 1 | Zmiana stanu końcówki OCnA/OCnB/OCnC na przeciwny przy zgodności porównania | |
| 1 | 0 | Zerowanie końcówki OCnA/OCnB/OCnC przy zgodności porównania (ustawianie wyjścia w stan niski) |
| 1 | Ustawianie końcówki OCnA/OCnB/OCnC przy zgodności porównania (ustawianie wyjścia w stan wysoki) |
Kolejna tabela pokazuje funkcje bitów COMnx[1:0], gdy bity WGMn[3:0] są ustawione na szybkie tryby PWM.
Compare Output w szybkich trybach PWM(1)
| COMnA1 COMnB1 COMnC1 |
COMnA0 COMnB0 COMnC0 |
Opis |
| 0 | 0 | Normalne działanie portu: OCnA/OCnB/OCnC odłączone |
| 1 | WGMn3:0 = 15: Zmiana stanu logicznego OCnA na
przeciwny przy zgodności porównania, końcówki OCnB/OCnC
odłączone (normalna praca portów) Dla pozostałych ustawień bitów WGMn normalna praca portów, końcówki OCnA/OCnB/OCnC odłączone. |
|
| 1 | 0 | Zerowanie końcówki OCnA/OCnB/OCnC przy zgodności
porównania Ustawianie końcówki OCnA/OCnB/OCnC przy BOTTOM (tryb nieodwrócony) |
| 1 | Ustawianie końcówki OCnA/OCnB/OCnC przy zgodności
porównania Zerowanie końcówki OCnA/OCnB/OCnC przy BOTTOM (tryb odwrócony) |
| Uwaga: | 1. Specjalny przypadek występuje, gdy OCRnA/OCRnB/OCRnC jest równe TOP i bit COMnA1/COMnB1/COMnC1 jest ustawiony. Wtedy zgodność porównania jest ignorowana, lecz ustawianie/zerowanie jest wykonywane przy BOTTOM. Zobacz na "Szybki tryb PWM". |
Kolejna tabela pokazuje funkcje bitów COMnx[1:0], gdy bity WGMn[3:0] są ustawione na tryb PWM poprawny fazowo lub poprawny fazowo i częstotliwościowo.
Compare Output w trybach PWM poprawnym fazowo oraz poprawnym fazowo i częstotliwościowo
| COMnA1 COMnB1 COMnC1 |
COMnA0 COMnB0 COMnC0 |
Opis |
| 0 | 0 | Normalne działanie portu: końcówka OCnA/OCnB/OCnC odłączona |
| 1 | WGMn3:0 = 9 lub 11: Zmiana stanu logicznego OCnA
na przeciwny przy zgodności porównania, końcówki
OCnB/OCnC odłączone (normalna
praca portów) Dla pozostałych ustawień bitów WGMn normalna praca portów, końcówki OCnA/OCnB/OCnC odłączone. |
|
| 1(1) | 0 | Zliczanie w górę: Zerowanie końcówki OCnA/OCnB/OCnC
przy zgodności porównania Zliczanie w dół: Ustawianie końcówki OCnA/OCnB/OCnC przy zgodności porównania |
| 1 | Zliczanie w górę: Ustawianie końcówki OCnA/OCnB/OCnC
przy zgodności porównania Zliczanie w dół: Zerowanie końcówki OCnA/OCnB/OCnC przy zgodności porównania |
| Uwaga: | 1. Specjalny przypadek występuje, gdy OCRnA/OCRnB/OCRnC jest równe TOP i bit COMnA1/COMnB1/COMnC1 jest ustawiony. Zobacz na “Tryb PWM poprawny fazowo". |
W połączeniu z bitami WGMn[3:2] w rejestrze TCCRnB bity te sterują sekwencją zliczania licznika, źródłem dla wartości maksymalnej (TOP) licznika oraz rodzajem przebiegu do generowania. Obsługiwane tryby pracy modułu timera/licznika to: tryb normalny (licznik), tryb zerowania timera przy zgodności porównania (CTC) oraz trzy tryby PWM. (Zobacz do rozdziału "Tryby pracy").
Tryby generacji przebiegu
| Tryb | WGMn3 | WGMn2 (CTCn) |
WGMn1 (PWMn1) |
WGMn0 (PWMn0) |
Tryb działania | TOP | Uaktualnianie ICRnX przy |
Znacznik TOV1 ustawiany przy |
|---|---|---|---|---|---|---|---|---|
| 0 | 0 | 0 | 0 | 0 | Normalny | 0xFFFF | Natychmiast | MAX |
| 1 | 0 | 0 | 0 | 1 | PWM, poprawna faza, 8 bitów | 0x00FF | TOP | BOTTOM |
| 2 | 0 | 0 | 1 | 0 | PWM, poprawna faza, 9 bitów | 0x01FF | TOP | BOTTOM |
| 3 | 0 | 0 | 1 | 1 | PWM, poprawna faza, 10 bitów | 0x03FF | TOP | BOTTOM |
| 4 | 0 | 1 | 0 | 0 | CTC (zerowanie przy zgodności) | OCRnA | Natychmiast | MAX |
| 5 | 0 | 1 | 0 | 1 | Szybki PWM, 8 bitów | 0x00FF | BOTTOM | TOP |
| 6 | 0 | 1 | 1 | 0 | Szybki PWM, 9 bitów | 0x01FF | BOTTOM | TOP |
| 7 | 0 | 1 | 1 | 1 | Szybki PWM, 10 bitów | 0x03FF | BOTTOM | TOP |
| 8 | 1 | 0 | 0 | 0 | PWM, poprawna faza i częstotliwość | ICRn | BOTTOM | BOTTOM |
| 9 | 1 | 0 | 0 | 1 | PWM, poprawna faza i częstotliwość | OCRnA | BOTTOM | BOTTOM |
| 10 | 1 | 0 | 1 | 0 | PWM, poprawna faza | ICRn | TOP | BOTTOM |
| 11 | 1 | 0 | 1 | 1 | PWM, poprawna faza | OCRnA | TOP | BOTTOM |
| 12 | 1 | 1 | 0 | 0 | CTC (zerowanie przy zgodności) | ICRn | Natychmiast | MAX |
| 13 | 1 | 1 | 0 | 1 | Zarezerwowane | – | – | – |
| 14 | 1 | 1 | 1 | 0 | Szybki PWM | ICRn | BOTTOM | TOP |
| 15 | 1 | 1 | 1 | 1 | Szybki PWM | OCRnA | BOTTOM | TOP |
| Uwaga: | Nazwy bitów CTCn i PWMn[1:0] są przestarzałe. Używaj nazw WGMn[2:0]. Pomimo tych zmian funkcje oraz położenia tych bitów są kompatybilne z poprzednią wersją timera. |
| Bit | 7 | 6 | 5 | 4 | 3 | 2 | 1 | 0 | |
| (0x81) | ICNC1 | ICES1 | - | WGM13 | WGM12 | CS12 | CS11 | CS10 | TCCR1B |
| Zapis/Odczyt | Z/O | Z/O | O | Z/O | Z/O | Z/O | Z/O | Z/O | |
| Wartość początkowa | 0 | 0 | 0 | 0 | 0 | 0 | 0 | 0 |
| Bit | 7 | 6 | 5 | 4 | 3 | 2 | 1 | 0 | |
| (0x91) | ICNC3 | ICES3 | - | WGM33 | WGM32 | CS32 | CS31 | CS30 | TCCR3B |
| Zapis/Odczyt | Z/O | Z/O | O | Z/O | Z/O | Z/O | Z/O | Z/O | |
| Wartość początkowa | 0 | 0 | 0 | 0 | 0 | 0 | 0 | 0 |
| Bit | 7 | 6 | 5 | 4 | 3 | 2 | 1 | 0 | |
| (0xA1) | ICNC4 | ICES4 | - | WGM43 | WGM42 | CS42 | CS41 | CS40 | TCCR4B |
| Zapis/Odczyt | Z/O | Z/O | O | Z/O | Z/O | Z/O | Z/O | Z/O | |
| Wartość początkowa | 0 | 0 | 0 | 0 | 0 | 0 | 0 | 0 |
| Bit | 7 | 6 | 5 | 4 | 3 | 2 | 1 | 0 | |
| (0x121) | ICNC5 | ICES5 | - | WGM53 | WGM52 | CS52 | CS51 | CS50 | TCCR5B |
| Zapis/Odczyt | Z/O | Z/O | O | Z/O | Z/O | Z/O | Z/O | Z/O | |
| Wartość początkowa | 0 | 0 | 0 | 0 | 0 | 0 | 0 | 0 |
Ustawienie tego bitu aktywuje układ zmniejszania szumu dla Input Capture. Gdy układ ten jest włączony, to wejście z końcówki Input Capture (ICPn) jest filtrowane. Funkcja filtru wymaga czterech kolejnych próbek o równych wartościach na końcówce ICPn, aby wyjście uległo zmianie. Z tego powodu Input Capture jest opóźnione o 4 cykle oscylatora przy włączonej zmniejszania szumów.
Ten bit wybiera, które ze zboczy na końcówce Input Capture (ICPn) zostanie użyte do wyzwolenia zdarzenia Input Capture. Gdy bit ICESn zostanie zapisany stanem 0, będzie użyte zbocze opadające (ujemne), a gdy bit ICESn zostanie stanem 1, zdarzenie INPUT Capture wyzwoli zbocze rosnące (dodatnie).
Gdy Input Capture zostanie wyzwolone zgodnie z ustawieniem ICESn, to wartość licznika będzie skopiowana do rejestru Input Capture (ICRn). Zdarzenie to ustawi również znacznik Input Capture (ICFn), a to z kolei można wykorzystać do generacji przerwania Input Capture, jeśli to przerwanie zostało uaktywnione.
Gdy ICRn jest używany jako wartość TOP (zobacz na opis bitów WGMn[3:0] umiejscowionych w rejestrach TCCRnA i TCCRnB), to ICPn jest odłączone, a w konsekwencji funkcja Input Capture jest wyłączona.
Ten bit jest zarezerwowany do użycia w przyszłości. Aby zapewnić kompatybilność z przyszłymi mikrokontrolerami, należy go ustawiać na 0 przy zapisach rejestru TCCRnB.
Zobacz na opis bitów WGMn[1:0] dla rejestru TCCRnA.
Trzy bity wyboru zegara ustawiają źródło zegara do użycia przez timer/licznik.
| CSn2 | CSn1 | CSn0 | Opis |
| 0 | 0 | 0 | Brak źródła zegara (Timer/Licznik zatrzymany) |
| 0 | 0 | 1 | clkI/O/1 (bez preskalera) |
| 0 | 1 | 0 | clkI/O/8 (z preskalera) |
| 0 | 1 | 1 | clkI/O/64 (z preskalera) |
| 1 | 0 | 0 | clkI/O/256 (z preskalera) |
| 1 | 0 | 1 | clkI/O/1024 (z preskalera) |
| 1 | 1 | 0 | Zewnętrzne źródło zegara na końcówce Tn. Zliczanie przy opadającym zboczu. |
| 1 | 1 | 1 | Zewnętrzne źródło zegara na końcówce Tn. Zliczanie przy narastającym zboczu. |
Jeśli jako źródło zegara zostanie wybrany sygnał zewnętrzny, to zmiany poziomu na końcówce Tn będą sterowały licznikiem, nawet gdy końcówka ta została skonfigurowana jako wyjście. Ta cecha pozwala na programowe sterowanie zliczaniem.
| Bit | 7 | 6 | 5 | 4 | 3 | 2 | 1 | 0 | |
| (0x82) | FOC1A | FOC1B | FOC1C | – | – | – | – | – | TCCR1C |
| Zapis/Odczyt | Z | Z | Z | O | O | O | O | O | |
| Wartość początkowa | 0 | 0 | 0 | 0 | 0 | 0 | 0 | 0 |
| Bit | 7 | 6 | 5 | 4 | 3 | 2 | 1 | 0 | |
| (0x92) | FOC3A | FOC3B | FOC3C | – | – | – | – | – | TCCR3C |
| Zapis/Odczyt | Z | Z | Z | O | O | O | O | O | |
| Wartość początkowa | 0 | 0 | 0 | 0 | 0 | 0 | 0 | 0 |
| Bit | 7 | 6 | 5 | 4 | 3 | 2 | 1 | 0 | |
| (0xA2) | FOC4A | FOC4B | FOC4C | – | – | – | – | – | TCCR4C |
| Zapis/Odczyt | Z | Z | Z | O | O | O | O | O | |
| Wartość początkowa | 0 | 0 | 0 | 0 | 0 | 0 | 0 | 0 |
| Bit | 7 | 6 | 5 | 4 | 3 | 2 | 1 | 0 | |
| (0x122) | FOC5A | FOC5B | FOC5C | – | – | – | – | – | TCCR5C |
| Zapis/Odczyt | Z | Z | Z | O | O | O | O | O | |
| Wartość początkowa | 0 | 0 | 0 | 0 | 0 | 0 | 0 | 0 |
Bity FOCnA/FOCnB/FOCnC są aktywne tylko wtedy, gdy bity WGMn3:0 określają tryb nie-PWM. Przy zapisie logicznej jedynki do bitu FOCnA/FOCnB/FOCnC natychmiastowa zgodność porównania jest wymuszana na module generacji przebiegu. Wyjście OCnA/OCnB/OCnC jest zmieniane zgodnie z ustawieniem jego bitów COMnx1:0. Zwróć uwagę, iż bity FOCnA/FOCnB/FOCnC są zaimplementowane jako stroby. Dlatego to wartość obecna w bitach COMnx1:0 określa efekt wymuszonej zgodności porównania.
Strob FOCnA/FOCnB/FOCnC nie wygeneruje żadnego przerwania, ani nie wyzeruje timera w trybie CTC przy użyciu OCRnA jako TOP.
Bity FOCnA/FOCnB/FOCnB przy odczycie zawsze dają zero.
Te bity są zarezerwowany do użycia w przyszłości. Aby zapewnić kompatybilność z przyszłymi mikrokontrolerami, należy je ustawiać na 0 przy zapisach rejestru TCCRnC.
| Bit | 15 | 14 | 13 | 12 | 11 | 10 | 9 | 8 | |
| (0x85) | TCNT1[15:8] | TCNT1H | |||||||
| (0x84) | TCNT1[7:0] | TCNT1L | |||||||
| Bit | 7 | 6 | 5 | 4 | 3 | 2 | 1 | 0 | |
| Zapis/Odczyt | Z/O | Z/O | Z/O | Z/O | Z/O | Z/O | Z/O | Z/O | |
| Wartość początkowa | 0 | 0 | 0 | 0 | 0 | 0 | 0 | 0 | |
| Bit | 15 | 14 | 13 | 12 | 11 | 10 | 9 | 8 | |
| (0x95) | TCNT3[15:8] | TCNT3H | |||||||
| (0x94) | TCNT3[7:0] | TCNT3L | |||||||
| Bit | 7 | 6 | 5 | 4 | 3 | 2 | 1 | 0 | |
| Zapis/Odczyt | Z/O | Z/O | Z/O | Z/O | Z/O | Z/O | Z/O | Z/O | |
| Wartość początkowa | 0 | 0 | 0 | 0 | 0 | 0 | 0 | 0 | |
| Bit | 15 | 14 | 13 | 12 | 11 | 10 | 9 | 8 | |
| (0xA5) | TCNT4[15:8] | TCNT4H | |||||||
| (0xA4) | TCNT4[7:0] | TCNT4L | |||||||
| Bit | 7 | 6 | 5 | 4 | 3 | 2 | 1 | 0 | |
| Zapis/Odczyt | Z/O | Z/O | Z/O | Z/O | Z/O | Z/O | Z/O | Z/O | |
| Wartość początkowa | 0 | 0 | 0 | 0 | 0 | 0 | 0 | 0 | |
| Bit | 15 | 14 | 13 | 12 | 11 | 10 | 9 | 8 | |
| (0x125) | TCNT5[15:8] | TCNT5H | |||||||
| (0x124) | TCNT5[7:0] | TCNT5L | |||||||
| Bit | 7 | 6 | 5 | 4 | 3 | 2 | 1 | 0 | |
| Zapis/Odczyt | Z/O | Z/O | Z/O | Z/O | Z/O | Z/O | Z/O | Z/O | |
| Wartość początkowa | 0 | 0 | 0 | 0 | 0 | 0 | 0 | 0 | |
Dwie komórki we/wy timera/licznika (TCNTnH i TCNTnL, połączone razem jako TCNTn) dają bezpośredni dostęp przy zapisie i odczycie do modułu 16 bitowego timera/licznika. Aby zapewnić, że oba bajty górny i dolny są odczytywane i zapisywane jednocześnie przy dostępie mikroprocesora do tych rejestrów, dostęp jest wykonywany przy wykorzystaniu tymczasowego 8 bitowego rejestru dla górnego bajta (TEMP). Rejestr tymczasowy jest współdzielony przez wszystkie pozostałe rejestry 16-bitowe. Zobacz do rozdziału "Dostęp do rejestrów 16-bitowych".
Modyfikowanie licznika (TCNTn) w czasie jego pracy wprowadza ryzyko przegapienia zgodności porównania pomiędzy TCNTn a jednym z rejestrów OCRnx.
Zapis do rejestru TCNTn blokuje (usuwa) zgodność porównania w następnych cyklach zegara dla wszystkich modułów porównawczych.
| Bit | 15 | 14 | 13 | 12 | 11 | 10 | 9 | 8 | |
| (0x89) | OCR1A1[5:8] | OCR1AH | |||||||
| (0x88) | OCR1A[7:0] | OCR1AL | |||||||
| Bit | 7 | 6 | 5 | 4 | 3 | 2 | 1 | 0 | |
| Zapis/Odczyt | Z/O | Z/O | Z/O | Z/O | Z/O | Z/O | Z/O | Z/O | |
| Wartość początkowa | 0 | 0 | 0 | 0 | 0 | 0 | 0 | 0 | |
| Bit | 15 | 14 | 13 | 12 | 11 | 10 | 9 | 8 | |
| (0x8B) | OCR1B[15:8] | OCR1BH | |||||||
| (0x8A) | OCR1B[7:0] | OCR1BL | |||||||
| Bit | 7 | 6 | 5 | 4 | 3 | 2 | 1 | 0 | |
| Zapis/Odczyt | Z/O | Z/O | Z/O | Z/O | Z/O | Z/O | Z/O | Z/O | |
| Wartość początkowa | 0 | 0 | 0 | 0 | 0 | 0 | 0 | 0 | |
| Bit | 15 | 14 | 13 | 12 | 11 | 10 | 9 | 8 | |
| (0x8D) | OCR1C[15:8] | OCR1CH | |||||||
| (0x8C) | OCR1C[7:0] | OCR1CL | |||||||
| Bit | 7 | 6 | 5 | 4 | 3 | 2 | 1 | 0 | |
| Zapis/Odczyt | Z/O | Z/O | Z/O | Z/O | Z/O | Z/O | Z/O | Z/O | |
| Wartość początkowa | 0 | 0 | 0 | 0 | 0 | 0 | 0 | 0 | |
| Bit | 15 | 14 | 13 | 12 | 11 | 10 | 9 | 8 | |
| (0x99) | OCR3A1[5:8] | OCR3AH | |||||||
| (0x98) | OCR3A[7:0] | OCR3AL | |||||||
| Bit | 7 | 6 | 5 | 4 | 3 | 2 | 1 | 0 | |
| Zapis/Odczyt | Z/O | Z/O | Z/O | Z/O | Z/O | Z/O | Z/O | Z/O | |
| Wartość początkowa | 0 | 0 | 0 | 0 | 0 | 0 | 0 | 0 | |
| Bit | 15 | 14 | 13 | 12 | 11 | 10 | 9 | 8 | |
| (0x9B) | OCR3B[15:8] | OCR3BH | |||||||
| (0x9A) | OCR3B[7:0] | OCR3BL | |||||||
| Bit | 7 | 6 | 5 | 4 | 3 | 2 | 1 | 0 | |
| Zapis/Odczyt | Z/O | Z/O | Z/O | Z/O | Z/O | Z/O | Z/O | Z/O | |
| Wartość początkowa | 0 | 0 | 0 | 0 | 0 | 0 | 0 | 0 | |
| Bit | 15 | 14 | 13 | 12 | 11 | 10 | 9 | 8 | |
| (0x9D) | OCR3C[15:8] | OCR3CH | |||||||
| (0x9C) | OCR3C[7:0] | OCR3CL | |||||||
| Bit | 7 | 6 | 5 | 4 | 3 | 2 | 1 | 0 | |
| Zapis/Odczyt | Z/O | Z/O | Z/O | Z/O | Z/O | Z/O | Z/O | Z/O | |
| Wartość początkowa | 0 | 0 | 0 | 0 | 0 | 0 | 0 | 0 | |
| Bit | 15 | 14 | 13 | 12 | 11 | 10 | 9 | 8 | |
| (0xA9) | OCR4A1[5:8] | OCR4AH | |||||||
| (0xA8) | OCR4A[7:0] | OCR4AL | |||||||
| Bit | 7 | 6 | 5 | 4 | 3 | 2 | 1 | 0 | |
| Zapis/Odczyt | Z/O | Z/O | Z/O | Z/O | Z/O | Z/O | Z/O | Z/O | |
| Wartość początkowa | 0 | 0 | 0 | 0 | 0 | 0 | 0 | 0 | |
| Bit | 15 | 14 | 13 | 12 | 11 | 10 | 9 | 8 | |
| (0xAB) | OCR4B[15:8] | OCR4BH | |||||||
| (0xAA) | OCR4B[7:0] | OCR4BL | |||||||
| Bit | 7 | 6 | 5 | 4 | 3 | 2 | 1 | 0 | |
| Zapis/Odczyt | Z/O | Z/O | Z/O | Z/O | Z/O | Z/O | Z/O | Z/O | |
| Wartość początkowa | 0 | 0 | 0 | 0 | 0 | 0 | 0 | 0 | |
| Bit | 15 | 14 | 13 | 12 | 11 | 10 | 9 | 8 | |
| (0xAD) | OCR4C[15:8] | OCR4CH | |||||||
| (0xAC) | OCR4C[7:0] | OCR4CL | |||||||
| Bit | 7 | 6 | 5 | 4 | 3 | 2 | 1 | 0 | |
| Zapis/Odczyt | Z/O | Z/O | Z/O | Z/O | Z/O | Z/O | Z/O | Z/O | |
| Wartość początkowa | 0 | 0 | 0 | 0 | 0 | 0 | 0 | 0 | |
| Bit | 15 | 14 | 13 | 12 | 11 | 10 | 9 | 8 | |
| (0x129) | OCR5A1[5:8] | OCR5AH | |||||||
| (0x128) | OCR5A[7:0] | OCR5AL | |||||||
| Bit | 7 | 6 | 5 | 4 | 3 | 2 | 1 | 0 | |
| Zapis/Odczyt | Z/O | Z/O | Z/O | Z/O | Z/O | Z/O | Z/O | Z/O | |
| Wartość początkowa | 0 | 0 | 0 | 0 | 0 | 0 | 0 | 0 | |
| Bit | 15 | 14 | 13 | 12 | 11 | 10 | 9 | 8 | |
| (0x12B) | OCR5B[15:8] | OCR5BH | |||||||
| (0x12A) | OCR5B[7:0] | OCR5BL | |||||||
| Bit | 7 | 6 | 5 | 4 | 3 | 2 | 1 | 0 | |
| Zapis/Odczyt | Z/O | Z/O | Z/O | Z/O | Z/O | Z/O | Z/O | Z/O | |
| Wartość początkowa | 0 | 0 | 0 | 0 | 0 | 0 | 0 | 0 | |
| Bit | 15 | 14 | 13 | 12 | 11 | 10 | 9 | 8 | |
| (0x12D) | OCR5C[15:8] | OCR5CH | |||||||
| (0x12C) | OCR5C[7:0] | OCR5CL | |||||||
| Bit | 7 | 6 | 5 | 4 | 3 | 2 | 1 | 0 | |
| Zapis/Odczyt | Z/O | Z/O | Z/O | Z/O | Z/O | Z/O | Z/O | Z/O | |
| Wartość początkowa | 0 | 0 | 0 | 0 | 0 | 0 | 0 | 0 | |
Rejestry Output Compare zawierają 16-bitową wartość, która jest ciągle porównywana z wartością licznika (TCNTn). Zgodność może zostać wykorzystana do generacji przerwania Output Compare lub do generacji przebiegu wyjściowego na końcówce OCnx.
Rejestry Output Compare mają rozmiar 16-bitów. Aby zapewnić, że oba bajty górny i dolny są odczytywane i zapisywane jednocześnie przy dostępie mikroprocesora do tych rejestrów, dostęp jest wykonywany przy wykorzystaniu tymczasowego 8 bitowego rejestru dla górnego bajtu (TEMP). Rejestr tymczasowy jest współdzielony przez wszystkie pozostałe rejestry 16-bitowe. Zobacz do rozdziału "Dostęp do rejestrów 16-bitowych".
| Bit | 15 | 14 | 13 | 12 | 11 | 10 | 9 | 8 | |
| (0x87) | ICR1[15:8] | ICR1H | |||||||
| (0x86) | ICR1[7:0] | ICR1L | |||||||
| Bit | 7 | 6 | 5 | 4 | 3 | 2 | 1 | 0 | |
| Zapis/Odczyt | Z/O | Z/O | Z/O | Z/O | Z/O | Z/O | Z/O | Z/O | |
| Wartość początkowa | 0 | 0 | 0 | 0 | 0 | 0 | 0 | 0 | |
| Bit | 15 | 14 | 13 | 12 | 11 | 10 | 9 | 8 | |
| (0x97) | ICR3[15:8] | ICR3H | |||||||
| (0x96) | ICR3[7:0] | ICR3L | |||||||
| Bit | 7 | 6 | 5 | 4 | 3 | 2 | 1 | 0 | |
| Zapis/Odczyt | Z/O | Z/O | Z/O | Z/O | Z/O | Z/O | Z/O | Z/O | |
| Wartość początkowa | 0 | 0 | 0 | 0 | 0 | 0 | 0 | 0 | |
| Bit | 15 | 14 | 13 | 12 | 11 | 10 | 9 | 8 | |
| (0xA7) | ICR4[15:8] | ICR4H | |||||||
| (0xA6) | ICR4[7:0] | ICR4L | |||||||
| Bit | 7 | 6 | 5 | 4 | 3 | 2 | 1 | 0 | |
| Zapis/Odczyt | Z/O | Z/O | Z/O | Z/O | Z/O | Z/O | Z/O | Z/O | |
| Wartość początkowa | 0 | 0 | 0 | 0 | 0 | 0 | 0 | 0 | |
| Bit | 15 | 14 | 13 | 12 | 11 | 10 | 9 | 8 | |
| (0x127) | ICR5[15:8] | ICR5H | |||||||
| (0x126) | ICR5[7:0] | ICR5L | |||||||
| Bit | 7 | 6 | 5 | 4 | 3 | 2 | 1 | 0 | |
| Zapis/Odczyt | Z/O | Z/O | Z/O | Z/O | Z/O | Z/O | Z/O | Z/O | |
| Wartość początkowa | 0 | 0 | 0 | 0 | 0 | 0 | 0 | 0 | |
Rejestr Input Capture jest zapisywany wartością licznika (TCNTn) za każdym razem, gdy pojawi się zdarzenie Input Capture na końcówce ICPn (lub opcjonalnie na wyjściu z Komparatora Analogowego dla timera/licznika n). Rejestr Input Capture może zostać wykorzystany do zdefiniowania dla licznika wartości TOP.
Rejestr Input Capture ma rozmiar 16-bitów. Aby zapewnić, że oba bajty górny i dolny są odczytywane i zapisywane jednocześnie przy dostępie mikroprocesora do tych rejestrów, dostęp jest wykonywany przy wykorzystaniu tymczasowego 8 bitowego rejestru dla górnego bajta (TEMP). Rejestr tymczasowy jest współdzielony przez wszystkie pozostałe rejestry 16-bitowe. Zobacz do rozdziału "Dostęp do rejestrów 16-bitowych".
| Bit | 7 | 6 | 5 | 4 | 3 | 2 | 1 | 0 | |
| (0x6F) | – | – | ICIE1 | – | OCIE1C | OCIE1B | OCIE1A | TOIE1 | TIMSK1 |
| Zapis/Odczyt | O | O | Z/O | O | Z/O | Z/O | Z/O | Z/O | |
| Wartość początkowa | 0 | 0 | 0 | 0 | 0 | 0 | 0 | 0 |
| Bit | 7 | 6 | 5 | 4 | 3 | 2 | 1 | 0 | |
| (0x71) | – | – | ICIE3 | – | OCIE3C | OCIE3B | OCIE3A | TOIE3 | TIMSK3 |
| Zapis/Odczyt | O | O | Z/O | O | Z/O | Z/O | Z/O | Z/O | |
| Wartość początkowa | 0 | 0 | 0 | 0 | 0 | 0 | 0 | 0 |
| Bit | 7 | 6 | 5 | 4 | 3 | 2 | 1 | 0 | |
| (0x72) | – | – | ICIE4 | – | OCIE4C | OCIE4B | OCIE4A | TOIE4 | TIMSK4 |
| Zapis/Odczyt | O | O | Z/O | O | Z/O | Z/O | Z/O | Z/O | |
| Wartość początkowa | 0 | 0 | 0 | 0 | 0 | 0 | 0 | 0 |
| Bit | 7 | 6 | 5 | 4 | 3 | 2 | 1 | 0 | |
| (0x73) | – | – | ICIE5 | – | OCIE5C | OCIE5B | OCIE5A | TOIE5 | TIMSK5 |
| Zapis/Odczyt | O | O | Z/O | O | Z/O | Z/O | Z/O | Z/O | |
| Wartość początkowa | 0 | 0 | 0 | 0 | 0 | 0 | 0 | 0 |
Gdy ten bit zostanie ustawiony na 1 i ustawiony jest znacznik I w rejestrze stanu SREG (przerwania globalnie włączone), zostają uaktywnione przerwania od Input Capture w timerze/liczniku n. Gdy zostanie ustawiony znacznik ICFn w rejestrze TIFRn, mikroprocesor wykona skok do procedury obsługi tego przerwania poprzez odpowiedni wektor przerwania (zobacz do rozdziału "Przerwania").
Gdy ten bit zostanie zapisany stanem 1 i znacznik I w rejestrze stanu SREG jest ustawiony (przerwania włączone globalnie), to zostaje włączone przerwanie od Output Compare C dla timera/licznika n. Odpowiadający temu przerwaniu wektor (Zobacz do rozdziału "Przerwania") jest wykonywany, gdy zostanie ustawiony znacznik OCFnC, zlokalizowany w rejestrze TIFRn.
Gdy ten bit zostanie zapisany stanem 1 i znacznik I w rejestrze stanu SREG jest ustawiony (przerwania włączone globalnie), to zostaje włączone przerwanie od Output Compare B dla timera/licznika n. Odpowiadający temu przerwaniu wektor (Zobacz do rozdziału "Przerwania") jest wykonywany, gdy zostanie ustawiony znacznik OCFnB, zlokalizowany w rejestrze TIFRn.
Gdy ten bit zostanie zapisany stanem 1 i znacznik I w rejestrze stanu SREG jest ustawiony (przerwania włączone globalnie), to zostaje włączone przerwanie od Output Compare A dla timera/licznika n. Odpowiadający temu przerwaniu wektor (Zobacz do rozdziału "Przerwania") jest wykonywany, gdy zostanie ustawiony znacznik OCFnA, zlokalizowany w rejestrze TIFRn.
Gdy ten bit zostanie zapisany stanem 1 i znacznik I w rejestrze stanu SREG jest ustawiony (przerwania włączone globalnie), to zostaje włączone przerwanie od przepełnienia timera/licznika n. Odpowiadający temu przerwaniu wektor (Zobacz do rozdziału "Przerwania") jest wykonywany, gdy zostanie ustawiony znacznik TOVn, zlokalizowany w rejestrze TIFRn.
| Bit | 7 | 6 | 5 | 4 | 3 | 2 | 1 | 0 | |
| 0x16 (0x36) | – | – | ICF1 | – | OCF1C | OCF1B | OCF1A | TOV1 | TIFR1 |
| Zapis/Odczyt | O | O | Z/O | O | Z/O | Z/O | Z/O | Z/O | |
| Wartość początkowa | 0 | 0 | 0 | 0 | 0 | 0 | 0 | 0 |
| Bit | 7 | 6 | 5 | 4 | 3 | 2 | 1 | 0 | |
| 0x18 (0x38) | – | – | ICF3 | – | OCF3C | OCF3B | OCF3A | TOV3 | TIFR3 |
| Zapis/Odczyt | O | O | Z/O | O | Z/O | Z/O | Z/O | Z/O | |
| Wartość początkowa | 0 | 0 | 0 | 0 | 0 | 0 | 0 | 0 |
| Bit | 7 | 6 | 5 | 4 | 3 | 2 | 1 | 0 | |
| 0x19 (0x39) | – | – | ICF4 | – | OCF4C | OCF4B | OCF4A | TOV4 | TIFR4 |
| Zapis/Odczyt | O | O | Z/O | O | Z/O | Z/O | Z/O | Z/O | |
| Wartość początkowa | 0 | 0 | 0 | 0 | 0 | 0 | 0 | 0 |
| Bit | 7 | 6 | 5 | 4 | 3 | 2 | 1 | 0 | |
| 0x1A (0x3A) | – | – | ICF5 | – | OCF5C | OCF5B | OCF5A | TOV5 | TIFR5 |
| Zapis/Odczyt | O | O | Z/O | O | Z/O | Z/O | Z/O | Z/O | |
| Wartość początkowa | 0 | 0 | 0 | 0 | 0 | 0 | 0 | 0 |
Ten znacznik jest ustawiany, gdy pojawia się zdarzenie Input Capture na końcówce ICPn. Gdy bity WGMn[3:0] ustawiają rejestr Input Capture (ICRn) jako wartość TOP dla licznika, to znacznik ICFn jest ustawiany, gdy licznik osiąga wartość TOP.
Bit ICFn jest automatycznie zerowany, gdy zostanie wykonany wektor przerwania Input Capture Interrupt. Alternatywnie znacznik ICFn można wyzerować przez zapis logicznej jedynki na pozycji jego bitu.
Ten znacznik jest ustawiany w cyklu zegarowym timera po osiągnięciu przez licznik (TCNTn) wartości zgodnej z zawartością rejestru Output Compare C (OCRnC).
Zwróć uwagę, iż strob wymuszonej zgodności porównania FOCnC nie ustawi znacznika OCFnC.
OCFnC jest automatycznie zerowany po uruchomieniu wektora dla przerwania od Output Compare C. Alternatywnie znacznik OCFnC można wyzerować przez zapis logicznej jedynki na pozycji jego bitu.
Ten znacznik jest ustawiany w cyklu zegarowym timera po osiągnięciu przez licznik (TCNTn) wartości zgodnej z zawartością rejestru Output Compare B (OCRnB).
Zwróć uwagę, iż strob wymuszonej zgodności porównania FOCnB nie ustawi znacznika OCFnB.
OCFnB jest automatycznie zerowany po uruchomieniu wektora dla przerwania od Output Compare B. Alternatywnie znacznik OCFnB można wyzerować przez zapis logicznej jedynki na pozycji jego bitu.
Ten znacznik jest ustawiany w cyklu zegarowym timera po osiągnięciu przez licznik (TCNTn) wartości zgodnej z zawartością rejestru Output Compare A (OCRnA).
Zwróć uwagę, iż strob wymuszonej zgodności porównania FOCnA nie ustawi znacznika OCFnA.
OCFnA jest automatycznie zerowany po uruchomieniu wektora dla przerwania od Output Compare A. Alternatywnie znacznik OCFnA można wyzerować przez zapis logicznej jedynki na pozycji jego bitu.
Ustawianie tego znacznika jest uzależnione od ustawienia bitów WGMn[3:0]. W trybach normalnym i CTC znacznik TOVn jest ustawiany, gdy licznik przepełnia się (osiąga swoja wartość maksymalną, po czym zeruje się i rozpoczyna zliczanie od nowa). Zobacz na ustawienia bitów WGMn[3:0], gdzie opisano zachowanie się znacznika TOVn w różnych trybach.
TOVn jest automatycznie zerowany po uruchomieniu wektora dla przerwania od przepełnienia timera/licznika n. Alternatywnie znacznik TOVn można wyzerować przez zapis logicznej jedynki na pozycji jego bitu.
![]() |
Zespół Przedmiotowy Chemii-Fizyki-Informatyki w I Liceum Ogólnokształcącym im. Kazimierza Brodzińskiego w Tarnowie ul. Piłsudskiego 4 ©2026 mgr Jerzy Wałaszek |
Materiały tylko do użytku dydaktycznego. Ich kopiowanie i powielanie jest dozwolone pod warunkiem podania źródła oraz niepobierania za to pieniędzy.
Pytania proszę przesyłać na adres email:
Serwis wykorzystuje pliki cookies. Jeśli nie chcesz ich otrzymywać, zablokuj je w swojej przeglądarce.
Informacje dodatkowe.