|
Wyjście Spis treści Wstecz Dalej
Autor artykułu |
©2026 mgr Jerzy Wałaszek
|

If you use Microchip copyrighted material solely for educational (non-profit) purposes falling under the “fair use” exception of the U.S. Copyright Act of 1976 then you do not need Microchip’s written permission. For example, Microchip’s permission is not required when using copyrighted material in: (1) an academic report, thesis, or dissertation; (2) classroom handouts or textbook; or (3) a presentation or article that is solely educational in nature (e.g., technical article published in a magazine).
https://www.microchip.com/about-us/legal-information/copyright-usage-guidelines

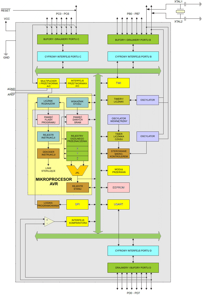
Rdzeń AVR łączy bogaty zbiór instrukcji z 32 roboczymi rejestrami ogólnego przeznaczenia. Wszystkie 32 rejestry są bezpośrednio połączone z Jednostką Arytmetyczno Logiczną JAL (ang. Arithmetic Logic Unit ALU), umożliwiając jednoczesny dostęp do dwóch niezależnych rejestrów w pojedynczej instrukcji wykonywanej w ciągu jednego cyklu zegarowego. Wynikowa architektura jest bardziej efektywna, a jednocześnie osiąga wydajność do dziesięciu razy większą od typowych mikrokontrolerów CISC (ang. Complex Instruction Set Computer – komputer o liście złożonych rozkazów).
ATmega8 posiada następujące cechy: 8KB pamięci FLASH programowanej poprzez ISP z możliwością jednoczesnego programowania i odczytywania kodu, 512 bajtów EEPROM, 1KB SRAM, 23 linie we/wy ogólnego przeznaczenia, 32 robocze rejestry ogólnego przeznaczenia, trzy elastyczne timery/liczniki z trybami porównań, przerwania wewnętrzne i zewnętrzne, szeregowy, programowany moduł USART, zorientowany na bajty 2-przewodowy interfejs szeregowy, 6-kanałowy (8-kanałowy w obudowach TQFI i QFN/MLF), 10-bitowy przetwornik A/C, programowalny licznik zegarowy z wewnętrznym oscylatorem, port szeregowy SPI i pięć wybieranych programowo trybów oszczędzania energii. Tryb bezczynny (ang. Idle Mode) zatrzymuje mikroprocesor, pozwalając jednak na pracę pamięci SRAM, timerów/liczników, portu SPI i systemu przerwań. Tryb wyłączenia zasilania (ang. Power-down Mode) zachowuje zawartość rejestrów i zatrzymuje oscylator, wyłączając wszystkie funkcje układu aż do momentu następnego przerwania lub sprzętowego resetu. W trybie oszczędzania energii (ang. Power-save Mode) asynchroniczny timer kontynuuje pracę, pozwalając użytkownikowi utrzymać podstawę timera, natomiast reszta mikrokontrolera jest uśpiona. Tryb zmniejszania zakłóceń dla przetwornika A/C (ang. ADC Noise Reduction Mode) zatrzymuje mikroprocesor i wszystkie moduły we/wy za wyjątkiem asynchronicznego timera i przetwornika A/C w celu zminimalizowania szumu od przełączeń w sieciach logicznych mikrokontrolera podczas przetwarzania napięć wejściowych w przetworniku A/C. W trybie gotowości/czuwania (ang. Standby Mode) oscylator kwarcowy/rezonatorowy pracuje, natomiast reszta mikrokontrolera jest uśpiona. Pozwala to na szybkie uruchomienie w połączeniu z niskim poborem prądu.
Układ mikrokontrolera jest wytwarzany z wykorzystaniem technologii wysokiej gęstości pamięci nieulotnej, którą opracowała firma ATMEL. Wewnętrzna, programowalna poprzez ISP pamięć FLASH pozwala na zaprogramowanie w systemie za pomocą zwykłego programatora pamięci nieulotnych lub za pomocą wbudowanego kodu startowego uruchomionego na rdzeniu AVR. Kod lądujący (ang. boot-loader) może korzystać z dowolnego interfejsu do załadowania programu aplikacji do pamięci FLASH programu. Oprogramowanie w sekcji chronionej FLASH (ang. Boot FLASH Section) może normalnie pracować podczas programowania sekcji kodu aplikacji (ang. Application FLASH Section), cecha ta nosi nazwę Read-While-Write (odczyt podczas zapisu). Przez połączenie 8-bitowego mikroprocesora RISC z samoprogramowalną w systemie pamięcią FLASH w monolitycznym układzie scalonym mikrokontroler ATmega8 staje się potężnym mikrokontrolerem dostarczającym wysoko elastycznego i efektywnego kosztowo rozwiązania dla wielu wbudowanych w urządzenia aplikacji sterujących.
Mikrokontrolery ATmega8 są wspierane przez komplet narzędzi do tworzenia systemów oraz ich oprogramowywania, łącznie z makroasemblerami, kompilatorami języka C oraz zestawami uruchomieniowymi.
Do programowania mikrokontrolerów AVR stosowane jest kilka pakietów IDE. Szczególnie polecam Atmel Studio 7, które umożliwia programowanie w języku C oraz w asemblerze. Opis instalacji tego środowiska znajdziesz w tym rozdziale:
Równie popularnym środowiskiem programowania jest Eclipse z uwagi na to, iż może pracować w systemie Linux. Zaletą tego rozwiązania jest to, iż Eclipse pozwala na wykorzystanie tanich programatorów USBasp:
Również środowisko MPLAB X firmy Microchip posiada możliwość programowania mikrokontrolerów AVR:
Dla rejestrów we/wy znajdujących się w rozszerzonej pamięci we/wy należy zastąpić instrukcje IN, OUT, SBIS, SBIC, CBI i SBI instrukcjami, które umożliwiają dostęp do rozszerzonej pamięci we/wy. Zwykle oznacza to instrukcje LDS i STS połączone z SBRS, SBRC, SBR i CBR. Nie wszystkie mikrokontrolery AVR zawierają rozszerzoną pamięć we/wy.
![]() |
Zespół Przedmiotowy Chemii-Fizyki-Informatyki w I Liceum Ogólnokształcącym im. Kazimierza Brodzińskiego w Tarnowie ul. Piłsudskiego 4 ©2026 mgr Jerzy Wałaszek |
Materiały tylko do użytku dydaktycznego. Ich kopiowanie i powielanie jest dozwolone pod warunkiem podania źródła oraz niepobierania za to pieniędzy.
Pytania proszę przesyłać na adres email:
Serwis wykorzystuje pliki cookies. Jeśli nie chcesz ich otrzymywać, zablokuj je w swojej przeglądarce.
Informacje dodatkowe.