|
Wyjście Spis treści Wstecz Dalej
Autor artykułu |
©2026 mgr Jerzy Wałaszek
|

If you use Microchip copyrighted material solely for educational (non-profit) purposes falling under the “fair use” exception of the U.S. Copyright Act of 1976 then you do not need Microchip’s written permission. For example, Microchip’s permission is not required when using copyrighted material in: (1) an academic report, thesis, or dissertation; (2) classroom handouts or textbook; or (3) a presentation or article that is solely educational in nature (e.g., technical article published in a magazine).
https://www.microchip.com/about-us/legal-information/copyright-usage-guidelines
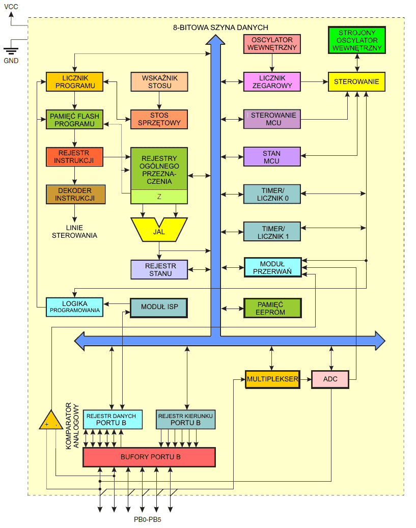
ATtiny15 jest 8-bitowym mikrokontrolerem CMOS o niskim poborze prądu, który został oparty na architekturze RISC AVR. Przez wykonywanie dobrze dobranych instrukcji w pojedynczym cyklu zegarowym ATtiny15L osiąga wydajność bliską 1MIPS (ang. million instructions per second) na MHz, co pozwala projektantowi systemu zoptymalizować pobór energii w funkcji szybkości przetwarzania.
Rdzeń AVR łączy bogaty zestaw instrukcji z 32 rejestrami roboczymi ogólnego przeznaczenia. Wszystkie te 32 rejestry są bezpośrednio podłączone do jednostki arytmetyczno-logicznej (ang. Arithmetic Logic Unit, ALU), pozwalając na niezależny dostęp do dwóch rejestrów w pojedynczej instrukcji wykonywanej w jednym cyklu zegara. Wynikowa architektura jest zoptymalizowana na wykonywanie kodu i osiąga wydajność do dziesięciu razy większą niż konwencjonalne mikrokontrolery CISC.
ATtiny15L udostępnia 1KB pamięci FLASH, 64 bajty pamięci EEPROM, sześć linii we/wy ogólnego przeznaczenia, 32 rejestry robocze ogólnego przeznaczenia, dwa 8-bitowe timery/liczniki, jeden z szybkim wyjściem PWM, wewnętrzne oscylatory, wewnętrzne i zewnętrzne przerwania, programowalny licznik zegarowy (ang. Watchdog Timer), 4-kanałowy, 10-bitowy przetwornik A/C z jednym wejściem różnicowym posiadającym możliwość 20 krotnego wzmocnienia oraz trzy wybierane programowo tryby oszczędzania energii. Tryb bezczynny (ang. Idle Mode) zatrzymuje mikroprocesor, lecz zezwala na kontynuowanie działania przetwornika A/C, komparatora analogowego, timerów/liczników oraz systemu przerwań. Tryb zmniejszania szumów dla przetwornika A/C (ang. ADC Noise Reduction Mode) ułatwia dokładne pomiary za pomocą przetwornika A/C przez zatrzymanie mikroprocesora przy jednoczesnym zezwoleniu na kontynuowanie działania przetwornika A/C. Tryb wyłączenia zasilania (ang. Power-down Mode) zachowuje zawartość rejestrów lecz wstrzymuje oscylatory wyłączając wszystkie pozostałe funkcje układu aż do następnego przerwania lub sprzętowego resetu. Wybudzenie lub przerwanie przy zmianie stanu logicznego końcówki pozwala mikrokontrolerowi ATtiny15 na szybką reakcję na zdarzenia zewnętrzne przy jednoczesnym najniższym poborem prądu w trybach oszczędności energii.
Mikrokontroler jest produkowany z wykorzystaniem technologii wysokiej gęstości pamięci nieulotnych opracowanej przez firmę Atmel. Poprzez połączenie 8-bitowego mikroprocesora RISC z pamięcią FLASH w monolitycznym układzie otrzymano potężny mikrokontroler ATtiny15, który udostępnia wysoko elastyczne i efektywne rozwiązanie dla wielu wbudowanych aplikacji sterujących. Cechy elementów składowych czynią ATtiny15 szczególnie nadającym się do układów ładowania akumulatorów, sterowania oświetleniem oraz wszelkich aplikacji inteligentnych czujników.
Mikrokontroler ATtiny15L jest wspierany przez pełen wachlarz narzędzi programistycznych, łącznie z makroasemblerami, programami uruchomieniowymi, symulatorami, emulatorami w układzie docelowym oraz oprogramowaniem ewaluacyjnym.

Mikrokontroler ATtiny15 produkowany jest w obudowach 8-końcówkowych. Dwie końcówki, VCC i GND, służą do zasilania układu, pozostałe 6 końcówek pełni różne funkcje we/wy. Poniżej podajemy opis tych końcówek:
| Końcówka portu |
Funkcja alternatywna |
| PB0 | MOSI – linia
wprowadzania danych przy programowaniu pamięci AREF – napięcie odniesienia dla przetwornika A/C AIN0 – wejście nieodwracające komparatora analogowego |
| PB1 | MISO – linia wyjścia
danych przy programowaniu pamięci OC1A – wyjście PWM timera/licznika 1 AIN1 – wejście odwracające komparatora analogowego |
| PB2 | SCK – wejście zegara przy programowaniu szeregowym INT0 – przerwanie zewnętrzne 0 ADC1 – kanał wejściowy 1 dla przetwornika A/C T0 – wejście zewnętrzne dla timera/licznika 0 |
| PB3 | ADC2 – kanał wejściowy 2 dla przetwornika A/C |
| PB4 | ADC3 – kanał wejściowy 3 dla przetwornika A/C |
| PB5 |
RESET
– końcówka resetu zewnętrznego ADC0 – kanał wejściowy 0 dla przetwornika A/C |
Wewnętrzny oscylator zapewnia nominalną częstotliwość 1,6MHz dla zegara systemowego (CK). Z powodu początkowej dużej rozpiętości częstotliwości (0,8 MHz ... 1,6 MHz) wewnętrznego oscylatora wbudowano w mikrokontroler możliwość dostrajania. Poprzez 8-bitowy rejestr sterujący – OSCCAL – częstotliwość zegara systemowego może zostać dostrojona w krokach poniżej 1% częstotliwości nominalnej. Istnieje wewnętrzna pętla sprzężenia fazowego (ang. Phase Locked Loop, PLL), która udostępnia częstotliwość zegarową 16 razy większą od częstotliwości zegara systemowego (CK) do użytku przez timer/licznik 1. Nominalna częstotliwość tego zegara to 25,6 MHz (PCK).
![]() |
Zespół Przedmiotowy Chemii-Fizyki-Informatyki w I Liceum Ogólnokształcącym im. Kazimierza Brodzińskiego w Tarnowie ul. Piłsudskiego 4 ©2026 mgr Jerzy Wałaszek |
Materiały tylko do użytku dydaktycznego. Ich kopiowanie i powielanie jest dozwolone pod warunkiem podania źródła oraz niepobierania za to pieniędzy.
Pytania proszę przesyłać na adres email:
Serwis wykorzystuje pliki cookies. Jeśli nie chcesz ich otrzymywać, zablokuj je w swojej przeglądarce.
Informacje dodatkowe.